系统工程师在设计音频系统时经常碰到电源供应噪音、开关切换噪音、开启及关闭时间过长、不同信号的输入/输出等问题。本文将就这些问题介绍新一代的音频放大器及有关的设计方法,并重点讨论最新推出的音频功率放大器,看看如何利用这类放大器精简音频系统的设计以及解决有关的设计问题。
1.通用音频功率放大器是否适用于无线音频系统?
通用音频功率放大器受设计的限制,无法在高噪音的环境中操作。由于这类放大器的电源抑制比(PSRR) 可能不够高,无法抑制供电线路的高电流纹波的干扰,令输出信号混杂了人耳可察觉到的噪音。此外,通用放大器的设计及测试基准均以1kHz为参考频率。一些重要的参数如电源抑制比对信号及噪音频率非常敏感。
在这种情况下,我们需要采用专为无线通信系统而设的音频功率放大器。这种放大器可在217Hz~1kHz 的噪音范围内将电源抑制比保持在一个稳定的水平上,而且同时又可确保启动时间不致太长。例如,图1所示的美国国家半导体LM4890 芯片可在CBYPASS= 1μF 的情况下,保证电源抑制比可达 65dB,而启动时间大约只需150ms,这几个参数现已几乎成为无线音频系统的业内标准。

启动时间是无线音频系统设计的另一最重要参数。可与LM4890 放大器芯片功能兼容的LM4893芯片设有独特的“即时启动”功能,无需等待旁路电容器充电及放电即可启动,换言之,这款芯片可即时启动。
扬声器输出端口若在启动时进行大量充电,可能会产生难以抑制的开关切换噪音,这是工程师极为忧心的问题。为了解决这个问题,图2所示的扬声器便在输出管脚加设一个电源顺序启动的特别功能。每当停机管脚由逻辑低电平调高至高电平以便重新启动放大器芯片时,输出端电压不会即时上升至V\(_{DD}\)的一半,而是逐步上升,以免扬声器的振动膜突然大幅度振动,产生人耳可察觉到的开关切换噪音。

较慢的启动时间有时也有实际上的需要。例如,系统设计工程师若想设计一种较为平滑的人机接口,以播放 MP3 音乐,渐强及渐弱可能是这类应用的最理想功能。图3所示的放大器芯片便根据这个构思添加这种“渐强渐弱”功能。

2.受制于小面积,但又难以采用贴片封装,怎么办?
若有需要采用较小的封装,但又欠缺先进的操作技术,那怎么办好呢?采用LM4905 芯片不失为一个可行的解决办法。这款芯片在217Hz 与 1kHz 的噪音下,其电源抑制比分别可以达到66 dB 与70dB ,启动时间短至只有75ms,并且有2mm×2mm (LQ) 与3mm ×3mm (LD) 两种全新的无引线封装(LLP) 可供选择。总的来说,这款芯片不但性能更卓越,而且封装更小巧,具有更容易融入印制电路板设计的灵活性。最重要的一点是,这款芯片最适用于较为简单的操作工序,是系统设计工程师的理想解决方案。
此外,美国国家半导体还特别为无线通信系统开发无需旁路电容器的音频放大器LM4906 (见图4)。没有旁路电容器,启动时间便可缩短至只有4ms,而且仍可在217Hz 与1kHz 的噪音下分别维持高达62 dB 与66 dB 的电源抑制比。这款无需旁路电容器的音频放大器内置输入及反馈电阻,让工程师可以利用外接的控制逻辑管脚选择2倍(6dB)或4倍(12dB)的可编程增益。这个功能有助于将外接零部件数目大幅减少至两个。

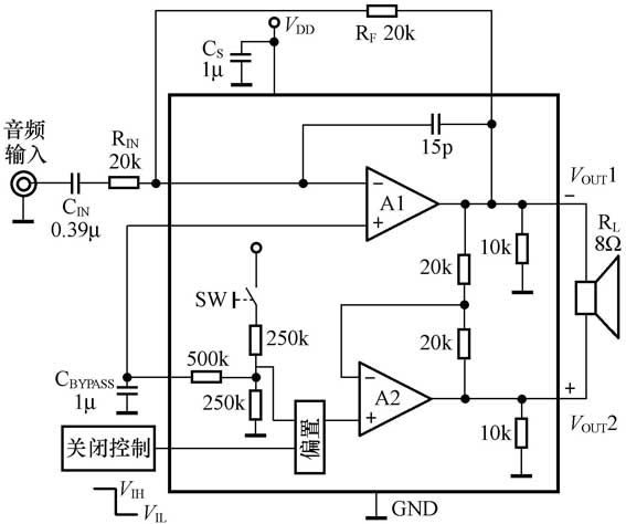
3.是否需要提高电源抑制比?
部分系统电路板的供电线路产生极多噪音,而且地线会有弹跳现象。对于这类应用来说,电源抑制比有必要进一步提高,而图5所示的集成电路是系统设计工程师可以考虑的解决方案。这是一款全面差分输入及输出的音频功率放大器。这款芯片的电源抑制比高达83dB,而且由于采用了全面差分输入的架构,因此共模抑制比 (CMRR) 也极高,可以将输入铜线及地线弹跳所可能带来的噪音加以抑制。只要加设一个特别设计的输入级,全面差分输入模式便无需采用输入耦合电容器。这样会有助于减少所需零部件的数目,节省系统成本,以及将开关切换噪音减至最低。
(文/吴渭强 美国国家半导体公司亚太区模拟产品市场经理)