笔者在实际工作中,用AT89S51单片机及很少的外围元件自制了一台高精度的数字频率计,最高测量频率达2.4GHz,成本仅为几十元。该频率计测频范围分为<140MHz、100MHz~2.4GHz两挡,输入灵敏度为30mV。<140MHz挡测量精度为1Hz,100MHz~2.4GHz挡测量精度为16Hz。由于时基晶体使用TCXO单元(温度补偿型晶体振荡电路),频率稳定度温度特征±1ppm/-20℃~60℃,长期特征±1ppm/(年)。以上指标参数达到甚至超过了一般厂商所生产的频率计指标参数。现介绍制作方法。
电路原理
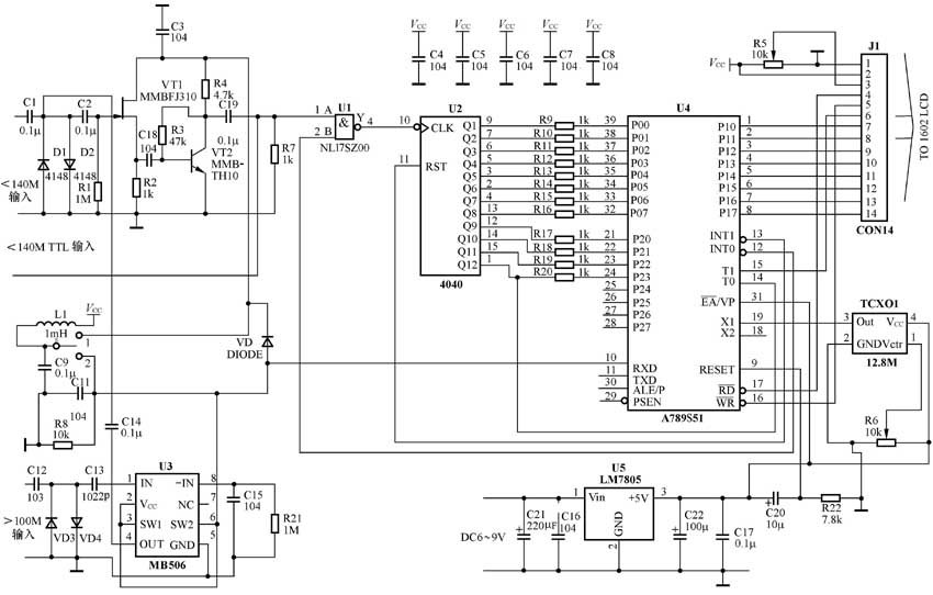
1.二十八位二进制计数器:
由一块高速的12位二进制计数器74AC4040、单片机AT89S51内部计数器T0共同构成,其中AT89S51内的计数器被设置成16位计数器状态。高速二进制计数器74AC4040最高可工作到140MHz,作为低位计数器使用。当输入信号频率为140MHz时,在第1脚Q12输出频率140M/212,约35 kHz信号送入AT89S51的内部计数器T0。AT89S51的内部计数器T0的最高计数频率为12.8/(12×2×2),约250kHz,远大于35 kHz,故AT89S51内部能保证计数的准确性。28位二进制计数器最高可计数数值为2\(^{28}\)=268435436。故能保证在140MHz输入状态下计数精度为1Hz。
2.闸门电路:
由于要求的工作频率较高,闸门电路选用了贴片的高速单与非门NL17SZ00。该与非门在5V电压时t\(_{PLH}\)、t\(_{PHL}\)为2.4ns。能满足140MHz的需求。
3.时基、门控信号:
制作频率计的关键点在于时基信号的准确性和稳定性,它决定频率计的计数精度。在这里选用12.8MHz的TCXO单元作为单片机AT89S51的时钟电路,由单片机用软件方法得到所需的门控信号。笔者分析过许多用单片机做的频率计,一般它们用的时基都是单片机通过中断方式获得,由于AT89S51中断方式工作时存在有时延问题。这在低分辨率下可以忽略,但对大于100MHz下1Hz的分辨率是不能忽略的。所以笔者在设计制作中时基的获得没有使用中断而直接用软件延时得到。门控信号由AT89S51的P3.2脚送出。若要进一步提高精度,单片机AT89S51的时钟电路可选用恒温晶体。
4.计算显示:
74AC4040的计数结果被单片机通过P0、P2(只用了4位)口读入,与单片机内部所计数值合到一起。再通过乘16(2.4G挡用到)、二十进制转换等处理后,送入图形液晶显示模块LCD1602中显示出来。选用LCD1602是因为其占用单片机资源极少,并且还可以显示一些辅助信息。在这里没有用常用的数码管来显示,是由于其工作时需单片机扫描,这样就不能用软件延时了。当然如果一定要用数码管来显示,可以采用数码管专用驱动芯片来做一个显示模块。市场上这些驱动芯片只要几元钱。
5.高频信号放大、分频处理电路:
高频信号放大电路由VT1、VT2及外围元件共同构成,具有较大的输入阻抗,能保证其工作灵敏度的要求。MB506及外围元件构成微波分频电路,MB506有64、128、256三种分频比,最高工作频率2.4GHz。改变3、6脚的接法可得到不同的分频比,本电路接法为64分频。由于MB506自带放大、整形电路,故应用电路极为简单,2脚为电源脚,由S控制其是否接入电路。当MB506的2脚为+5V时,分频器工作,+5V电压还送到AT89S51的第10脚。AT89S51通过读入第10脚的状态来分辨是<140MHz挡,还是100MHz~2.4GHz挡,以此来决定内部数据处理显示的方式。
最后还有电源电路,这一部分主要由稳压集成电路7805构成。
制作与校准
上述电路可装在一块印制板上,印制板要选用高频特性较好的敷铜板制作,有条件者最好设计制作双面印制板,以得到更好的效果。高频放大电路和分频电路最好用贴片元件制作,外面加屏蔽罩,并注意接地点的选择,以免造成干扰。用带屏蔽的电源变压器可进一步减小干扰,整流器最好与主电路板分开安装。整个频率计应装入一个适当的金属外壳中,全机电路应做到一点接机壳。由于其电路为数字电路,所以重点在高频电路部分。只要印制板设计合理,一般一装即成,当然不要忘了将程序写入到单片机。
安装完毕试机正常即可校准,其校准方法有三:一是用本频率计测量已知标准频率信号,微调本机R6使显示值与标准频率相同。二是用标准频率计测量本机的12.8MHz晶振信号,微调本机R6使标准频率计显示为12.8MHz。如果这些条件都不具备,可以用中央电视台的彩色副载波信号来校准。当其正常收看时,彩色副载波信号为标准的4.433618175MHz。由于中央台用的是铯原子钟时钟源,所以其精度极高,超出一般的信号源和频率计精度。
在本期杂志配刊光盘的“本期程序”文件夹中有笔者在制作过程中调试通过并使用的源程序和烧写文件。其中源程序中给出了详细的中文注释,可以很容易地进行修改和学习,以适应不同的单片机时钟频率或显示模块,或者添加其他的一些功能,如与计算机通信、用计算机显示测量结果或记录结果等。
(文/熊军锋 陈霞)

