在大屏幕彩电的行输出电路中一般都设置了水平枕形失真校正电路,水平枕形失真就是利用场频抛物波对行扫描锯齿波电流进行幅度调制,使每个场周期,行扫描脉冲幅度由等幅度变为两头小中间大,使行扫描至屏幕中部时,经场频抛物波调制后的行扫描锯齿波所对应的幅度对应增大,使电子束流的偏转增大,从而使光栅从屏幕中间向左右两边拉伸而形成矩形光栅,以达到水平枕形失真校正的目的。
电路原理
1.由TDA8145组成的水平枕形失真校正电路
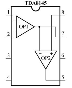
TDA8145多用于普通大屏幕彩色电视机的图像几何失真校正电路,它具有场抛物波形成电路,能实现水平枕形失真、梯形失真校正功能。TDA8145内部电路见图1,其引脚功能及参数见表1。


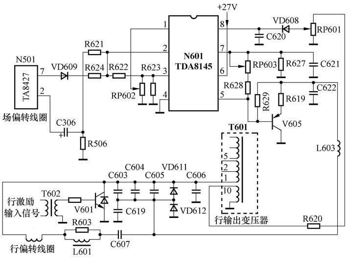
采用由TDA8145组成的水平枕形失真校正电路的彩电有长虹C2588系列、C2988系列,康佳B/X系列等。本文以康佳T2987型彩电为例介绍其工作原理,具体电路如图2所示。

从N501(TA8427)输出的场锯齿波取自与场偏转线圈串联的R506的上端,通过R621接到水平枕形失真校正集成块N601(TDA8145)的2脚,场锯齿波信号经其内部的运放OP1放大,经7脚外接积分电容C621形成一个上凸的场频抛物波,并且将此信号经内部运放OP2倒相放大,从5脚输出一个下凹的场频抛物波(约为15Vp-p),并将此信号送入V605基极,经V605放大则在V605的集电极产生一个放大了的下凹的抛物线电流波形I\(_{c}\),引起磁饱和电抗器L603的电抗随I\(_{c}\)电流而变化,同时使行输出的双阻尼二极管VD611、VD612连接点电压也按场频抛物波规律变化并对行偏转线圈中的电流进行调制(约为150Vp-p),用以使行偏转电流的幅度在每场作桶形变化,用以校正光栅水平枕形失真。
电阻R506上所取得的场逆程信号经电阻R621输入到集成块TDA8145的2脚,同时从场输出集成块TA8427的7脚输出的场逆程正脉冲通过二极管VD609、电阻R624输入到集成块TDA8145的2脚,这两个信号相位相反,起到抵消逆程脉冲的作用,避免在场逆程期间较高的逆程脉冲电压对行扫描电流作过大的调制而引起行逆程不稳定及对高压、中压的影响。
集成块TDA8145的8脚为行频锯齿波(约为0.2Vp-p)输入端。由行输出变压器T601的10脚输出的行逆程脉冲,经R620及RP601调节电压,并经二极管VD608、积分电容C620将脉冲电压积分成锯齿波输入到集成块TDA8145的8 脚,TDA8145的8 脚输入的行频锯齿波电压值越大,屏幕光栅行幅越小,反之,行幅变大。因此,RP601为行幅调节电位器。
集成块TDA8145的5脚与7脚间接有电阻R628和RP603作为TDA8145内部运放2的负反馈电路,调节RP603可改变其反馈量的大小,RP603为枕形校正量调节器。同时通过改变1脚的直流电平可改变内部运放锯齿波的斜率,从而达到校正梯形失真的目的。因此RP602为梯形失真校正调节电位器。
2.由TA8859CP组成的水平枕形失真校正电路
TA8859CP是日本东芝公司生产的图像几何失真校正电路,具有垂直线性补偿、S校正、抛物波形成、场扫描锯齿波形成、梯形失真校正、行/场中心、线性调整等功能,是高档大屏幕彩电常用的一种偏转失真校正电路。它应用于长虹C2919、T2981、G2967、C3419PN、海信TC-2929P、康佳T2988P、东芝2988XP、2929DH等机型彩电中。TA8859内部电路框图见图3,其引脚功能及参数见表2。本文以长虹C3419PN为例,介绍其工作原理。具体电路见图3、图4。
该电路由NQ302(TA8859CP)及其相关电路组成。由NQ501(TA8783)的32脚输出的场同步激励脉冲信号经接插件XP40及R320、VD304限幅后输入到NQ302的13脚。场激励脉冲触发单稳态触发器产生脉冲宽度与触发脉冲宽度无关的场频脉冲,经整形后,经NQ302的15脚外接锯齿波形成电容C322充电,形成锯齿波,该锯齿波的幅度和充电速度受AGC电路的控制,用以满足50/60Hz的需要。该锯齿波电压分别送到其内部的抛物波形成校正电路、S校正电路、场偏转线性校正电路,其中抛物波电压经高压调整电路与NQ302的1脚输入的脉冲信号进行比较,调整后加到内部放大器的反相输入端,同时来自水平枕校电路的交直流负反馈信号通过4脚加到其内部放大器同相输入端,经校正放大器的抛物波电压从NQ302 的2脚输出,送至VQD03基极,经VQD03倒相放大形成峰值约为3.2Vp-p的下凹的抛物波,后经VDD09、VDD08、VDD05电平转换后耦合至VQD02基极,经VQD02、VQD01进一步放大后加到电容CD11上,在CD11上形成峰值约为170Vp-p的场频下凹抛物波电压,此电压经LD02加到C444、C446的连接点上,调节行扫描电路中的扫描波形,以实现水平枕形失真校正。由于光栅尺寸是通过遥控器控制NQ302(TA8859CP)的,因此,枕形校正电路未设调整点。
3.由分立元件构成的水平枕形失真校正电路
图5是一个典型的由分立元件组成的水平枕形失真校正电路,此电路为康佳T2986A型彩电的水平枕形失真校正电路。如图5所示,场锯齿波信号由C01耦合输入,经V01、V02接成的两级共射电路放大,然后经C03、R08加到构成抛物波形成的V03的基极,输出的信号经C07、R13微分及C06再送回V03的b极,由V03再次放大。一路经V03放大在集电极(即在RP01的3脚)获得一个向下凹的抛物波形,而另一路经C06、C08、R13构成微分电路在R13形成一个下凹的抛物波经C07耦合至RP01的3脚,此信号波形与V03集电极送去的信号波形相位是相反的,利用R10的交直流负反馈及C06、C07、R13的深度交流负反馈,促使RP01的3脚上形成一个向下凹的抛物线波,因此由V03及R10、C06、C07、R13构成了一个具有深度负反馈的积分电路。经过V03构成的抛物波形成电路,在RP01上获得一下凹的抛物线波形信号,再经V04、V05对场频抛物波信号放大电路,在C10上形成所需的抛物波电压,并通过L01经插座XS02的1脚端子送往行输出电路。当V05的c-e结的等效电阻按场频抛物波规律变化时,通过L01的电流基本等于V05集电极电流与通过C10电流的矢量和。此电流的变化将使L01磁饱和度相应的变化,从而使其电感量发生变化,用以调制行扫描幅度,完成水平枕形失真校正的任务。
几点说明:
①电位器RP01:枕形校正量调节电位器。如果调节过强,校正量过大,将会产生桶形失真,反之,若校正量不足,则枕形失真仍然存在。
②电位器RP02:行幅宽度调节电位器。调节电位器RP02,可以改变调制输出级V04、V05的直流工作状态,从而改变水平失真校正电容C10两端直流电压的高低,实现调节光栅水平宽度的目的。
③二极管VD03、VD04的作用:将27V直流电压经VD03、VD04加到行幅宽度调节电位器RP02上,利用二极管的温度补偿特性,维持VD04、VD05的直流电压稳定。
④L01为磁饱和式电感线圈。其作用是只让场抛物波形成的调制电压通过,而阻止行频脉冲对水平枕形失真校正电路的串扰。当其导磁率μ降低时,将会影响枕形失真的校正效果。此故障无法用万用表测出,可用替换法判断。
⑤由于C10两端有较大的脉动交流电压,所以C10在更换时必须使用无极性大电流型电容(交流电容),绝不能用一般的有极性的电解电容代替。
⑥由V06构成的电路可满足不同场频的校枕需要。当场频为50 Hz时,XS01的1脚输入低电平,V06截止,R25和C02均不起作用。当场频为
60 Hz时,XS01的1脚输入为高电平,使V06导通,R25经C02接地,此时V01发射极电流负反馈电阻R04与R25并联,交流负反馈量减小,放大量增加,从而调整了输入到V01的场锯齿波信号的幅度,以满足不同场频水平枕形失真校正的要求。
检修方法
1.由TDA8145组成的水平枕形失真校正电路的检修方法
(1)检修方法
①首先测量其6脚电源电压是否正常,再测其5脚电压来判断TDA8145及其以前的水平枕形失真校正电路是否正常。若TDA8145的5脚电压不正常,则不能肯定TDA8145或以前的水平枕形失真校正电路是否正常,还应检测其5脚外接元件是否正常。
②若放大级故障,检测V605的工作状态,正常情况下,其发射结电压应为0.6V,抛物波放大管发射结应正偏,则V605的发射极电压应比基极高0.6V。
(2)调整方法:
①最好接收黑白方格信号,将亮度置于最大位置,对比度及色饱和度置于最小位置。
②调节行幅电位器RP601,使光栅水平亮度在屏幕左右略欠满幅。
③调节枕形量校正电位器RP603,校正屏幕光栅方格位于左右边缘,使其成为直线。
④调节梯形失真校正电位器RP602,使方格位于左右边缘为垂直线,无梯形失真。
⑤调节梯形失真校正电位器RP602,使光栅水平宽度略增大,并使方格信号左右边缘至护边缘内,然后将亮度调至很暗,光栅幅度略微减小,但应不出现左右边缘黑带,否则还应调节RP601。
2.由TA8859CP组成的水平枕形失真校正电路的检修方法
这部分电路的检修方法如图6所示,电路中部分管子的参数见表3。
TA8859CP的2脚是抛物波输出脚,正常值约为0.5V,4脚为抛物波反馈脚,正常值为6V,VQD01、VQD02、VQD03抛物波放大管工作在线性导通状态,VQD01的工作电压是取自行输出变压器的-27V。
3.由分立元件构成水平枕形失真校正电路的检修方法
首先记住枕形校正量电位器RP01、行幅宽度调节电位器RP02的位置,然后用改锥左右缓慢地调整RP01和RP02。如果行幅和边缘弯曲情况有较大改善,说明电路V04、V05工作正常,问题出在V04、V05之前,则应检查V01、V02、V03的工作状态及其相关电路是否正常。V01、V02、V03的各极电压参数见表4。特别注意RP01、RP02电位器接触是否良好。若故障没有明显的改善,则说明V04、V05及其周边电路存在问题,注意检测V04、V05的工作状态,同时注意L01、C10元件的检查。

(文/殷蔚)