声卡也可以自己制作吗?是的,完全可以!本文介绍一款采用USB接口的声卡,效果相当不错,电路也很简单。
电路原理
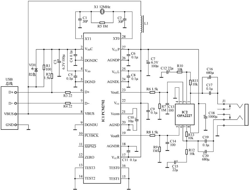
电路原理图如图1所示。PCM2702(IC1)为美国TI公司属下的BB公司生产的USB接口DAC芯片。PCM2702支持USB1.0标准,可接收16bit的立体声或单声道的USB音频数据流,其基本参数如表1所示。IC2为集成双运放,用作输出缓冲放大。


IC1的左边为数字输入部分,右边为模拟输出部分,PCM2702的2脚要求电压为3.3V,在这里,巧妙地用一个红色发光管降压,并兼作电源指示,只要插上USB口它就会亮,并接R1是为了减轻LED的负担。R2为上拉电阻,考虑到计算机提供的电源高频纹波较大,故采用较强的滤波措施。C3~C11和C18均为电源滤波和退耦电容,加一个电感作模拟部分的滤波。PCM2702的音频输出偏置为1/2Vcc,因后接的缓冲运放为单电源应用,故不加隔直电容,这样运放也不用加偏置电阻。IC2构成一个直流放大倍数为1、交流放大倍数为2的缓冲放大器,C16、C17、C19、C20为隔直电容。若忽略运放输出电阻,隔直电容容量计算公式如下:
C=7/(6πfLRL)
式中,f\(_{L}\)为下限频率,f\(_{L}\)为负载阻抗,若设定下限频率为40Hz,两个耳机并联使用,因一个普通耳机阻抗通常为32W,那么RL为16W,可计算得隔直电容值为580.5μF,这里用680μF,并一个0.22μF的CBB电容可改善高频音质。当然,由于PCM2702输出已具有较大的幅度,可以直接推动如TDA2282等小功率功放,故可将运放改为功放,这样,输出功率会大些。

PCM2702的11到13脚为状态标记引脚。生产商给的资料指出:10脚状态在无音频信号时为高电平,在第二帧音频数据的首部到来即变为低电平,直到音频数据结束后第二帧首部到来才变为高电平。只要有数据输入,11脚便为高电平。12脚在数据的第一帧起始到第二帧起始为高电平,在此后的音频数据信号正常输入过程中则为低电平,或如果音频信号持续1024个取样周期为零,便为高电平。图2是这3条引脚状态的时序图。据此,可用10脚输出的信号加在一反相器上,驱动LED作工作指示,如图3所示。但在播放音乐时实测发现,整个音频数据流输入过程中,12脚一直维持高电平,音乐一旦停止,12脚随即变为低电平。因此,亦可用12脚信号驱动工作指示电路,这时,电路如图4所示。这两个应用方案,相对后者而言,前者具有严格的指示意义,但功耗稍大。

元器件选择
所有电解电容耐压值应在6.3V以上,电阻功率除R17须1/4W外,其余的1/16W即可。C12、C15、C16、C17、C19、C20对音质影响较大,应选用优质电容。L1可自制,在小磁芯(柱形、环形均可)上用较粗的漆包线绕10匝左右即可。为了方便使用,在本电路中,供电电压直接取自USB的5V正电源。因此,应选用低压运放,最好能选用单电源的运放。本电路设计为了兼顾使用方便,如果有需要,可采用外设电源给这两块芯片供电,效果会更好。图5是计算机上USB线A头插座的引脚定义。

试听报告
采用《无线电》2002年第11期配刊光盘《音频测试CD》作音源,用SONY-V150耳机听,36Hz略可听闻,40Hz~16kHz听感正常,20kHz人耳已听不到。示波器观察波形没有明显的失真与相位延迟,受运放输出内阻的影响,下限频率比40Hz要大。用光驱播放下列CD:蔡琴《渡口》、浙江敲打《龙腾虎跃》、民乐《喜洋洋》,感觉鼓点强劲有力,金属敲打很亮丽,但整体上稍觉浑浊。如果要改良,可以考虑采用线性双稳压电源给缓冲级供电,若采用电子管,则可以很好地补偿带来的“数码声”的缺憾,音质会更真实动听。
本声卡无须调试,一装即成。凡操作系统为Windows 2000以上的电脑均无须安装驱动程序,系统可自动识别。缺点是只有音频输出而无输入。
编者注:PCM2702的详细资料见focus.ti.com / docs / prod / folders / print / pcm2702.html ,OPA2227的详细资料见focus.ti.com / docs / prod / folders / print / opa2227.html。
(苏龙健)