手机不入网是一个常见的多发故障,对于手机出现不入网故障我们首先要区分原因是在接收部分还是发射部分,弄清楚后才好进行下一步检修。我们可在菜单中用手动搜索网络,若能搜索到网络就初步说明不入网故障是发射部分的问题;若不能搜索到网络就说明手机接收电路部分出了问题。
故障的初步定位
拆开手机前,我们可以观察手机开机后的待机电流,开机后若有一个搜索网络的颤动电流,紧接着电流掉到很小的状态(关机后电流在8~12mA),而且很有规律地摆动,说明手机接收部分是正常的;反之电流比较大(在50mA左右停留一段时间,然后掉到10mA左右停留一段时间,如此反复),说明接收部分不正常。若电流在开机后一动不动(没有搜索动作),说明不入网故障是逻辑电路出了问题(一般是虚焊或是软件问题)。对于手机不入网故障我们又可分无接收和无发射两种情况来看:
1.无接收:
(看有无搜索电流,一般搜索电流在10~20mA之间来回跳动)
有搜索电流无网络:
故障发生在接收前端的有关电路,一般为元件虚焊或损坏。
无搜索电流无网络:
故障发生在逻辑部分,一般为CPU无输出RX-ON信号,码片、CPU虚焊或软件资料不对;电源IC不能给接收电路供电。
有搜索电流但偏大:
故障一般发生在中频部分,可检查中频IC有无虚焊或损坏。
2.无发射:
(看有无发射电流,一般发射电流约为开机电流的2倍)
有发射电流不能打电话:
故障一般发生在发射末级,检查发射末级的有关元件是否损坏或虚焊。
无发射电流:
故障发生在逻辑部分,一般为CPU无输出TX-ON信号, 码片、CPU虚焊或软件资料不对;检查中频IC 及电源的供电是否正常。
发射电流较小:
一般查功放、功控、高放管及TXVCO。
发射电流偏大:
如果耗电大且能正常通信则更换功放模块;如果不能通信则故障一般发生在功放或射频供电电路和调制电路。
故障的具体检测
1.对于接收电路故障,应重点检测接收机控制信号RX-ON和RF-START是否正常,如果两信号正常,则应重点检查噪声放大器、混频器及中频处理器,检修时应以晶体管的偏置电压和中频处理器的关键点VCO频率为主要测试点。常见的故障原因有:
(1)低噪声放大器损坏;
(2)中频放大器损坏;
(3)VCO频率偏移;
(4)接收电路滤波不良;
(5)接收信号放大电路有故障。
2.对于发射电路故障,可按以下方法进行检修:
(1)检查发射机的直流电压是否正常,重点检测发射机直流电路的工作电流;
(2)检查发射信号检测电路和信号变换电路;
(3)检查发射信号功放电路,测功放管的直流偏置电压是否正常,功放管是否损坏。
3.对于频率合成电路,应检查如下内容:
(1)检查RF和IF频率合成器、RFVCO、IFVCO的工作电压是否正常?元件是否存在虚焊?
(2)检查RFSAW或IFSAW性能有无变差?有无虚焊?可用100p的电容跨接试试看。
(3)检查RFIC的工作电压是否正常?元件是否存在虚焊?
若以上检查都无效,那么应该考虑逻辑电路了,不妨补焊CPU和重新写软件。在解决不入网故障时,如果能借助频谱分析仪则将让我们的检修工作变得“手到擒来”。不过大多数维修者没有配备这类仪器,因此只能根据以上思路按部就班进行检修。同时还应该注意到RXI/Q、TXI/Q这两个信号,它们分别是接收基带信号和发射基带信号,通过测试它们的有无,我们可以把不入网故障锁定在射频电路或逻辑音频电路上,因此基带信号又被称为测试不入网故障的“分水岭”。
不入网故障维修实例
故障检修:
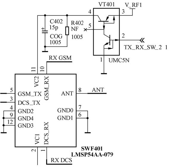
该手机的整个主板都是松香油,中频、电源、音频都动过了,在别的地方维修过。笔者将手机放入天纳水里泡了半小时,然后取出清洗干净,开机试机没有信号。于是仔细观察主板有没有腐蚀的地方,终于在VT401的第4脚和第5脚发现有腐蚀的痕迹,把VT401取下一看,其4脚和主板完全脱离,把VT401重新焊接好,试机一切正常了。
维修小结:
天线开关接收和发射的频段由CPU控制,见图1,CPU给VT401提供一个TX-RX-SW的控制信号进入到VT401的2脚,使VT401导通输送给天线开关11脚一个高电平信号,该信号使得天线开关工作在GSM-T-R接收发射状态。此手机就是因为天线开关11脚没有得到这个高电平信号,使天线开关处于封闭状态造成无信号的故障。
维修实例二:
厦新DA8手机无发射
故障检修:
一台DA8手机有信号就是不入网,打开一看,主板没有动过,用示波器和万用表测量13M和中频的I/Q信号都正常,不插卡拨打112,没有电流反映,看来是发射电路的问题了。先检查发射VCO(VCO401)供电正常(第5脚电压2.8V,见图2),用示波器在拨打112时测量发射VCO的输入端1脚和2脚,发现有信号进入发射VCO。再测量发射VCO输出端(发射VCO的第7脚OUT-GSM端),发现输出信号特别乱,与正常的发射信号大不相同,可以断定是发射VCO的问题。取下重新焊接无效,更换后试机可以入网,再拨打电话也一切正常。
维修小结:
中频的I/Q信号是判断射频电路和逻辑电路故障的分界线,既然可定位在射频电路,而发射VCO的供电、输入信号都正常,输出信号却紊乱,所以必定是此元件虚焊或者损坏所致。
(波勇 李柏雄)
