飞利浦彩电的CRT暗电流检测电路(BLKIN)是在I2C总线的作用下将CRT的三个阴极工作电流分别取样并反馈到本机解码芯片的暗电流输入端,与芯片内基准电路进行比较、量化后自动连续补偿CRT阴极电流的输出量,从而自动平衡阴极电流使CRT白平衡始终工作在最佳状态。暗电流检测电路有效地克服了传统CRT白平衡电路机械触点老化出现的偏色故障,同时也免去了开壳调整的烦琐,提高了生产效率。该电路在总线的作用下将故障机进入保护状态(灯丝亮无光无图),彻底根除了因CRT外电路出现故障时机器带病工作造成CRT过流、过压被切径报废。
工作过程
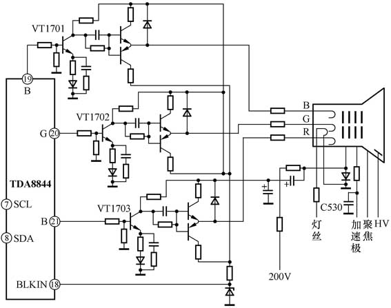
飞利浦TDA8844、TDA8843、TDA8839、TDA8838、TDA8841等型号的暗电流检测电路如图1所示。解码芯片的21、20、19脚分别为R、G、B基色信号输出端。该输出信号送给末级视放电路IC(TDA6108)的3、2、1脚,经内电路宽带放大后分别从7、8、9脚输出直接驱动CRT。TDA6108的5脚为暗电流检测输出脚,经R1、C1、VD1、VD2将检测结果反馈到解码块的18脚。

暗电流检测是在每一场的逆程时间内完成的。首先由解码块的基色输出端21、20、19脚向TDA6108的3、2、1脚分别发出检测脉冲。该脉冲在CRT中分别产生阴极电流,同时由TDA6108的5脚送回三个取样检测信号到解码块18脚。当18脚的工作电流达到190μA左右时,解码芯片在总线的作用下启动21、20、19脚输出高电平,此时CRT正常工作。若检测信号异常(尽管CRT灯丝点亮),但解码块的基色输出脚为低电平(CRT阴栅截止),总线工作在“忙”状态,工作电压为2.5V左右,此时电视机显示无光无图。
维修实例
例1:
海尔HP-2969型彩电,CRT灯丝亮,无光栅、无屏显、无伴音。
从电路原理分析(见图1),产生此故障有三种可能:一是场扫描电路故障。二是暗电流检测与末级视放电路的故障。三是CPU电路不正常导致亮色通道不工作。
逐渐调高加速极电压,此时屏上出现淡淡的白光栅和回扫线。由此可排除场扫描电路的故障。接着测解码块7、8脚电压(I2C总线),偏低,只有2.4V,有可能总线工作在“忙”状态。焊开CPU时钟信号的晶体,开机时连灯丝都不亮,证明CPU电路工作总线的确在“忙”状态。最后测解码块18脚电压为3.8V(正常值为6.8V),21、20、19脚的电压均偏低,为1V(正常值为3.1V)。根据调高加速极电压则出现白光栅来分析,CRT三枪工作电流基本均等,只是反馈到18脚的检测电流太小,解码电路的R、G、B输出电路被关闭,CRT截止。
重点检测暗电流的公共回路R1、C1、VD1、VD2等元件,未见异常,此时快速反复来回转动行输出加速极电压旋钮,使加到解码块18脚的检测电流跳变,机器突然恢复正常且能长时间收看,但关机后故障如初,试换C530后,故障排除。
例2:
海尔29F66型彩电,有时开机能正常收看,有时开机后无光栅、无屏显、无伴音,但CRT灯丝一直能点亮。
由图2可知,本机末级视放采用分立件,实践证明末级视放电路采用分立元件的飞利浦彩电暗电流检测电路的故障率比较高。

首先对CRT板受热发黄的部位及接插件进行认真补焊,代换C530等元件,开机通电,故障未排除。
从原理上分析,本机为了提高图像效果末级视放采用了宽带晶体管放大电路,在路的9个晶体管只要有一个出现异常,暗电流检测电路将自动关闭解码块的R、G、B电路。本着先易后难的维修方法,将CRT板受热烤黄的部件用优质BF869代换,本机故障排除。
例3:
TCL AT2165U型彩电,有伴音、无光栅、无屏显CRT灯丝亮。
本机采用飞利浦单片TDA9373,CRT板为分立件。该机曾由维修人员更换过TDA9373、行输出变压器、CRT板上的可疑元件和暗电流检测电路的相关元件,但故障未排除。
检测TDA9373各脚电压(见图3),供电正常,TV伴音正常,手动、遥控均能换节目,但51、52、53脚电压均为1V左右,明显偏低(正常值为3V),50脚电压为3.6V,偏低(正常值为6V),CRT三个阴极电压为180V,说明CRT阴栅极截止。调高加速极电压,屏幕上有淡淡白光栅和回扫线。
为了防意外,首先测CRT三个阴栅的热电阻,它们均为3kW左右,很正常。是什么原因会使本机暗电流检测电路启动关闭了R、G、B输出呢?除以前更换、检修的部件外,还有另一种可能是BCL.IN(自动亮度、对比度控制电路)出故障。
用吸锡器吸空TDA9373的49脚的焊锡后开机,本机光、声、图、彩均正常。顺49脚外围检查,发现R211电阻开路。更换后一切正常。
(曾起明)