为了保护室内风机、室外压缩机及制冷系统等重要部件,在变频空调器微电脑(CPU)控制系统中,设置了交流电流及防雷保护电脑、3分钟延时保护、高压保护、过热保护、过欠压保护、过流保护、瞬时掉电保护电路等。当微电脑接收到这些保护信息时,整机会停止运行,同时显示故障代码灯。本文分别介绍保护电路的工作原理,以飨读者。
1.交流电流及防雷保护电路
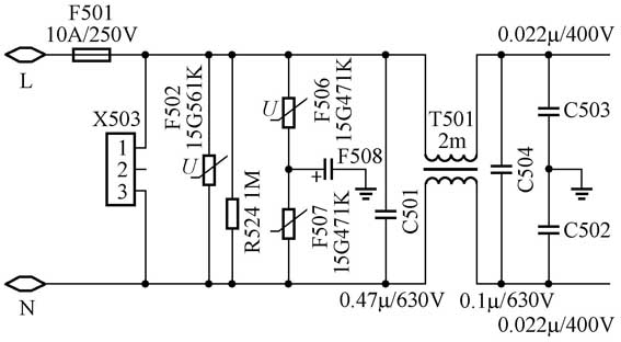
F501为延时熔丝(10A/250V)管,用以防护控制板短路或延长时间过电流,同时又可以在输入电压过高时与F502一起保护后面的电路。F508,F507,F506组成防雷保护电路。C501、T501、C504、C503、C502组成有效的电磁干扰滤波器电路。该滤波器有双向作用:能吸收电网对控制器电路的干扰;阻止电路中产生的谐波进入电网。F502为压敏电阻,主要是为了防止电网浪涌电压的冲击。压敏电阻的导电性能呈非线性变化,当压敏电阻两端的电压低于设定电压时,其内部阻抗接近于开路状态,只有微安级的漏电流通过,对电路不造成影响。当所加电压高于额定电压时,其内部电阻瞬时变得很小,有很大的电流通过,防止高电压对后面电路的破坏。它对电压的响应时间非常快(纳秒级),承受的电流的能力也非常惊人,而且不会产生和放电电流延迟现象。
2.3分钟延时保护电路
3分钟延时是用于控制空调器交流电源的,当频繁突然停电或来电时,延时功能既可防止压缩机频繁启动,也可以防止空调器制冷系统高、低侧压力不平衡时,压缩机频繁启动而引起的过负荷。
3分钟延时控制电路如图2所示。主芯片D401的16脚为3分钟延时控制端。空调器正常工作时,C121两端电压为4.5V左右。当再来电时,主芯片直接检测16脚电压。如断电时间不足3分钟,C121两端电压不为零,则主芯片控制延时3分钟后才允许压缩机启动工作。若停电时间超过3分钟,则C121两端电压为0V。此时,若有开机命令,压缩机会启动工作。

3.过流保护电路
过流保护电路的主要作用是检测变频空调器室外机的供电电流,即提供压缩机电流。当检测的电流过大时进行保护,防止因电流过大而损坏压缩机,具体电路如图3所示。
图3为海信KFR-2602变频空调器过流检测电路,当主芯片的18脚电压大于3.8V时,启动过流保护,使压缩机停止工作。造成压缩机过流的主要原因有:制冷剂过量、冷凝器散热差,压缩机线圈漆包线脱落或短路,仔细检查即可排除故障。
4.过欠压保护电路
过欠压保护电路的主要作用是检测电源电压状况。若室外机供电电压过低或过高,则主芯片发出停机命令,使系统进行保护,其控制电路如图4所示。
图4为海信KFR-2602变频空调器过欠压保护电路,AC220V电压经TR01降压、桥式整流、滤波输出直流电压,经取样电阻得到电压信号与CPU内部程序设定值作比较,根据以下情况发出保护指令。KFR-2602GW/BP的正常工作电压为160~260V。当低于126V时欠压保护,当高于260V且累计时间超过6秒钟时,则主芯片发出保护指令,并在室内机显示过欠压故障代码。造成电源电压过低或过高的主要原因是电网电压波动所致。
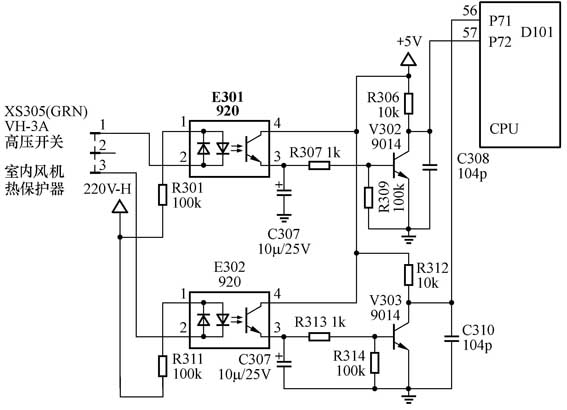
5.室外风扇电机过热保护电路
长虹变频空调器室外风扇电机过热保护电路如图5所示。室外风扇电机温度正常时,其热保护器闭合,此时光电耦合器E302的1、2脚经R311分压后得电,E302 3、4脚内三极管导通,V303基极电压接近+5V而饱和导通,V303集电极为低电平。主芯片56脚即为低电平,主芯片判断室外风扇电机工作正常。

当室外风扇电机因过载导致电机内部温度升高,若高于设定温度值,热保护器断开。此时E302停止工作,3、4脚为高阻,V303基极为低电平,三极管V303集电极为高电平。主芯片56脚检测到高电平时,室外风机停止转动并显示故障代码。C309、C310为滤波电容,用以防止主芯片因干扰而误动作。造成风扇电机过热的原因有风扇电机损坏、运行电容失效、电压过低等。
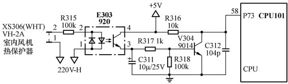
6.室内风扇电机过热保护电路
长虹变频空调器室内风扇电机过热保护电路如图6所示。若室内风扇电机过热,保护电路则经R315及光电耦合器E303的1、2脚接AC220V。据上述分析可知风机热保护器的通断经E303控制V304的集电极电平。CPU101的58脚检测此电平来判断风机是否过热,当判断风机过热,立即令室内风机停止转动并显示故障代码。

7.瞬时掉电保护电路
瞬时掉电保护电路的主要作用是检测变频空调器室外机交流电源是否正常。当出现瞬时掉电时保护电路立即采取保护措施,防止由此造成来电后压缩机频繁启停,而使压缩机损坏。
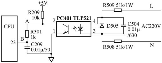
海信KFR-3002GW/BP变频空调器瞬时掉电保护电路如图7所示。AC220V经R509限流、D505半波整流、C504滤波得到脉动直流,光电耦合器TLP521得到脉动直流触发。此时通过光耦传输使A点也得到50Hz脉动信号,此信号经C209整形滤波,在CPU的23脚得到脉动信号以判断是否发生瞬时掉电。

电路的关键器件是光电耦合器。正常状态下,B点电压约等于2.75V。若B点电压一直为高电平,则表示无AC220V输入电压。这种情况有三种可能:①瞬时掉电。+5V电源由于电容的存在,B点暂时保持为高电平。②光耦TLP521输入端有器件开路,如R509。③光耦TLP521本身损坏。其中第三种情况较常见。正常情况下光耦1、2脚间电阻约为182kW,3、4脚间电阻约为14kW,可依此进行检测。在上述情况中,CPU都视为瞬时掉电处理,现象为室外机无动作。
8.制冷系统高压保护电路
高压保护电路主要为制冷系统提供高压保护。高压开关安装在压缩机的排气管上,时刻监测高压的压力,当系统高压的压力正常时,常闭触点闭合。当超过保护压力时,高压开关常闭触点断开。高压保护电路如图5所示。当高压开关触点闭合时,光电耦合器E301 的1、2脚经电阻R310与高压开关接入电路,使E301的3、4脚内三极管导通。此时,+5V经R307、R309分压加在V302基极,V302导通。V302集电极为低电平,主芯片检测到57脚为低电平,判断高压正常。当制冷系统高压压力过高,超过预定值时,高压开关触点断开,则E301内三极管截止。此时E301的3、4脚为高阻,V302截止,主芯片57脚经R306接+5V并呈为高电平,主芯片D101判断系统压力过高,切断主控电路,停止空调器工作,并给出警告信号,提示故障代码信息。
(肖凤明)
