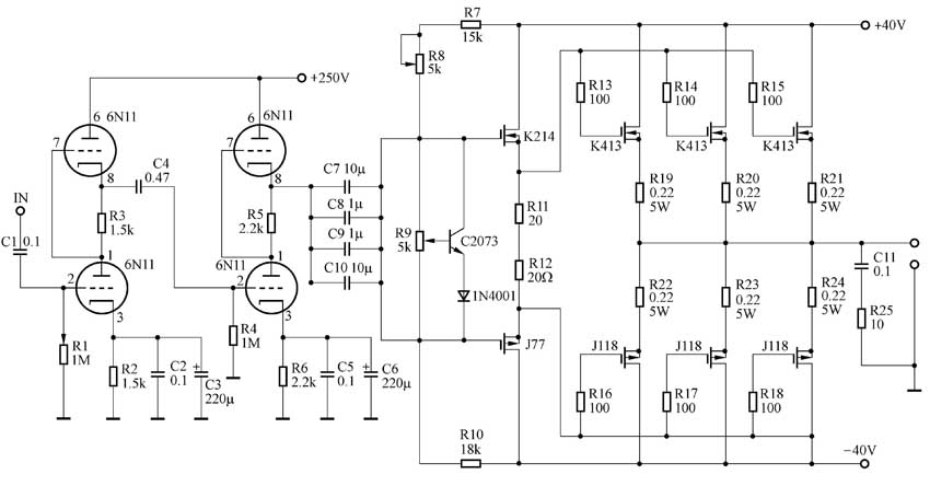
纯甲类功放是古老、笨重、效率低的一种功放形式,但其高品质的重放效果是其他功放形式无法比拟的。本机利用电子管和场效应管组合,发挥各自的优点,使整机具有非常优秀的表现,具体电路如图1所示。

输入级采用6N11双三极管组成的SRPP电路,该电路原先设计是用于高频输入级电路。它用于音响电路中,无论失真度、线性度、动态和低输出阻抗均全面优于一般的甲类三极管放大器电路,而且该电路失真率随着频率上升而减少,该级的放大倍数约10倍。该电路的音质爽快、清晰,解析力非常高,在高频上比普通的共阴极电路还要好。推动级也采用了同样的电路。
末级电流放大电路全部采用场效应管,场效应管具有以下优良特性:
(1)流过栅极的电流为零,输入阻抗特别高,只需要电压激励,这点与电子管特性相似。
(2)具有平方率的输出特性,故奇次谐波极少。
(3)漏极电流呈负温度特性,无双极晶体管的二次击穿现象。
场效应管缺点是输入电容大,跨导低。
针对上述特点,本机在功率管前增加了用日立名管K214及J77中功率场效应管组成的推动级。末级采用3对日立场效应管并联输出。该甲类功放的静态电流为2A,每只功率管的静态电流约为0.7A,单管静态功耗为28W,每声道静态功耗为170W,整机静态功耗约为400W。
元件选择:
本机所用电子管应全部选用J级品,中功率场效应管在100mA配对,末级场效应管在1A时配对。电阻全部选用金属膜电阻,电容器可根据条件选用。本机电源采用电子管整流,用1个变压器,后级每声道用1个350W环形变压器。本机功放电路印制板见图2(图中J虚线为跨接线),采用侧式安装在机箱两边,图中是一个声道,另一声道与之完全相同。前级电源电路见图3,印板见图4。末级电源电路见图5,印板见图6,图5、6是一个声道,另一声道与之完全相同。



本机调试比较简单,前级只要按图装配无需调试。末级调试时先调R8使中点电位为0V,然后调整R9,使末级功率管接的0.22W/5W电阻两端电压为150mV即可。由于场效应管具有负温度特性,随着温度升高电流会下降,所以调试时,必须等温度升到60℃左右再作调整。由于静态功耗较大,所以功放管必须配上足够大的散热器,中功率管也应配上散热器。
本机在8W负载时,额定功率为80W,频率范围为10Hz~35kHz(±1dB),系统阻尼系数为28,信噪比为85dB,满功率输出时失真度为1.5%。本机音质极透明、清晰、空气感强。由于末级采用了无负反馈电路,因此,该功放有效地降低了失真。
(田凯)