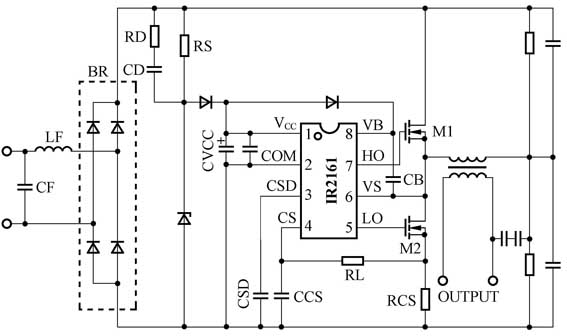
卤素灯电子变压器停滞时间控制电路IR2161
IR2161是国际整流器公司(International Rectifier,网址:www.irf.com) 推出的专为电子变压器而设计的智能式控制集成电路。它能驱动低电压的卤素灯,并把所需功能一并整合于单一的8脚DIP 或SOIC封装,有效减少零件数目、简化电路并增强可靠性。
特点:
IR2161内部包括600V半桥式驱动器、先进的过载及短路保护电路、高温关断电路,可作为传统基于自谐振、双极晶体管半桥电路方案以外的另一可靠选择。
配接式停滞时间控制技术是IR2161的关键技术,该技术通过持续维持软开关来增强变压器的可靠性。该集成电路配备一个动态停滞时间电路,其侦察功能可以在半桥结构中的直流总线电压降到0V时,把低端驱动器(LO输出)调至高电平。当LO端电位变低时,其内置取样及保存系统能容许大致相同的延迟,以便在LO转低时把高端驱动器(HO输出)调高。配接式停滞时间控制电路按照振荡器周期作出反应,在需要时调节停滞时间,故无论外界环境如何都可维持正常的软开关运作。
应用范围:
IR2161适用于100W/220V输入、12V输出的卤素灯电子变压器中。
编者注:
IR2161的详细资料见
www.irf.com/product-info/datasheets/data/ir2161.pdf。
超薄型音频放大器LMV1032
LMV1032是美国国家半导体公司生产的新型超薄型音频放大器,它可以内置在体积小巧的驻极体话筒内部,以取代目前普遍采用的结型场效应晶体管(JFET) 前置放大器。
特点:
由于采用LMV1032芯片的驻极体话筒加设了第3条管脚,因此可大幅降低供电电流,这方面来说比采用JFET的驻极体话筒优越。
LMV1032可在1.7 V~5V内正常工作,并有6dB、15dB 及25dB三种不同的固定电压增益可供选择。该芯片在语音带宽范围内的输出阻抗较低,电源抑制比(PSRR) 也较高,而且即使在较大的温度范围内仍可稳定操作。
应用范围:
LMV1032适合应用在需要维持较长电池寿命的便携式电子产品中,如数码相机、MP3播放器等便携式产品中。由于采用LMV1032 芯片的话筒可将供电电流减至60μA,因此有助延长系统的电池寿命。
编者注:
LMV1032的详细资料见http://www.national.com/pf/LM/LMV1032.html。
