三、接收电路
接收电路如图3所示。

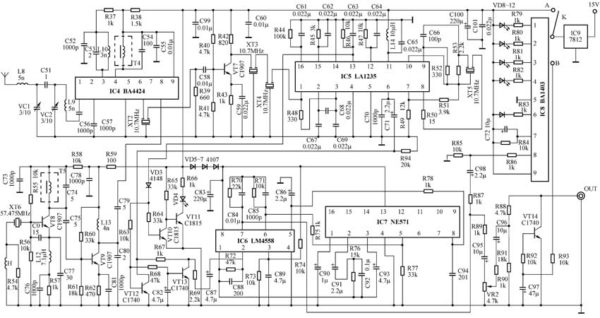
1.高频放大及混频电路
天线接收到的高频信号经过L8、VC1及L9、VC2、C56(也包括IC4 1脚的输入电容)双调谐后,送入IC4的1脚。IC4为高频放大及混频专用集成电路,各管脚功能如下:1脚为射频输入,2脚为高频旁路,3脚为高频(240.6 MHz)选频电路,4脚为中频(10.7 MHz)选频电路,5脚接地,6脚为混频输出,7、8脚为本振回路,9脚接电源正极。从6脚输出的中频信号经过10.7 MHz陶瓷滤波器XT2滤波后,送入VT7进行放大,放大后经两级10.7 MHz陶瓷滤波器XT3、XT4滤波后送入IC5的1脚。
2.本机振荡电路
本机振荡电路由VT8及外围元件构成,这里也采用了改进型电容三点式振荡器,以泛音晶体XT6(频率为57.475 MHz)为稳频元件,T5、C74谐振于晶体频率的3倍频229.9 MHz(与发射单元的发射频率240.6MHz差频为10.7 MHz),通过VT9放大后,再由 C79输出到IC4的本振输入端8脚。
3.中频放大及鉴频电路
IC5为中频放大及鉴频专用集成电路,型号为LA1235,各管脚功能如下:1脚为中频输入,2脚外接旁路电容,3脚外接限幅器,4脚接地,5、12脚为静噪控制,6脚为音频信号输出,7脚为AFC(自动频率控制)电压输出,8脚为内接正交限幅电路,9、10脚外接鉴频回路,11脚接电源正极,13脚为电平表信号驱动(在本电路中用于音频静噪及射频信号指示),14脚接地,15脚内接减法电路,16脚内接施密特电路。
4.音频静噪控制电路
当有射频信号时,IC5的13脚为低电平,VT12、VT13均截止,从IC5的6脚输出的音频信号通过C71、R67、R69、C87输出到音频放大级IC6的2脚;当没有射频信号时,IC5的13脚为高电平,VT12、VT13均导通,从IC5的6脚输出的噪声信号被VT12、VT13短路,无法送入音频放大级IC6的2脚,实现了音频静噪功能,之所以采用了VT12、VT13两级静噪,主要是为了加强静噪效果。
5.音频放大及扩展电路
由于在发射单元中对音频信号进行了压缩,在接收单元中要对音频信号进行扩展,还原音频信号。扩展与压缩电路有所不同,在压缩电路中,可变增益单元处于运算放大器的输入、输出间的负反馈回路中,而在扩展电路中可变增益单元处于运算放大器反相输入端的输入回路中,IC6的1脚与6脚之间的等效电阻随着输入到IC7第2、3脚的电平而改变:电平增大,电阻减小,电压放大倍数增大;电平减小,则电阻增大,电压放大倍数减小。这样就提升了高电平,降低了低电平,实现了音频信号的扩展,使得在发射电路中被压缩的音频信号被还原。
6.射频信号指示电路
当有射频信号时,IC5的13脚为低电平,VT10截止,VT11导通,发光二极管VD4发光,提示有射频信号输入。
7.音频信号指示电路
从音频放大集成电路IC6的7脚输出的音频信号分为两路,一路送到音频信号输出端,另一路送到音频信号显示集成电路IC8的8脚以驱动VD8~VD12发光。
(文/李兴海 石廷玉)