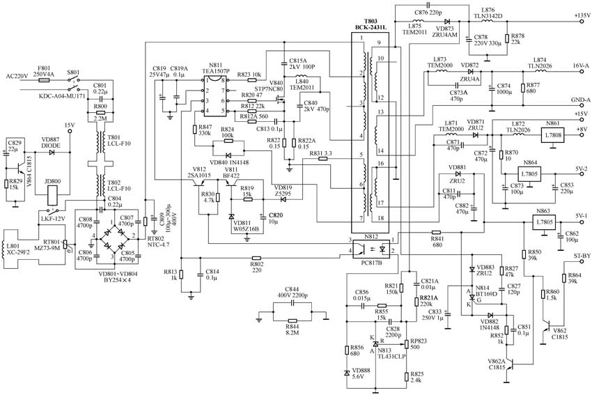
长虹电器集团公司新近开发出低功耗、高效率的绿色节能型开关电源,并应用到长虹PF2999D型大屏幕纯平彩电上。该开关电源采用汤姆逊公司推出的绿色开关电源专用集成电路TEA1507P,配合大功率场效应开关管,使整个开关电源损耗小、效率高,且在待机状态下整机功耗小于1W,真正达到了节约电能的目的。为了让广大维修人员对这种电源有所了解,本文对其电路特点及维修方法做一简单的介绍,该电源的具体电路如图1所示。

工作原理
1.进线抗干扰电路
该电路由T801、R800、C801、T802、C804组成,它们共同组成双向低通滤波器,其作用有二:一是防止220V市电中的高频干扰信号进入电视机内而产生高频干扰,二是防止机内高频干扰脉冲窜入市电网,对市电网中的其他用电器造成干扰。其中T801、T802是两个由扼流圈组成的互感滤波器,其结构具有对称性,高频信号在两个扼流圈上产生的电压极性相反,因此可以相互抵消,达到了对50Hz的交流市电呈低通、各种高频信号呈高阻的目的。
2.自动消磁电路
自动消磁电路由L801、RT801、JD800、VD887、V864、C829、R829构成,长虹PF2999D彩电自动消磁电路与长虹其他彩电自动消磁电路有所不同,其他彩电自动消磁电路一般为长闭式自动消磁电路,即机器正常工作时电路中的热敏电阻两端一直保持220V电压,热敏电阻一直呈发热状态。本机则采用继电器控制的常开式自动消磁电路,即机器通电时,热敏电阻与220V电压瞬间接通,而机器正常工作后,热敏电阻与220V断开。
机器通电后,开关电源进入工作状态,开关电源向各负载电路提供工作电压,其中从开关变压器T803的17脚输出的交流电压经VD871整流、C872滤波得到约15V电压,除向主板相关电路提供工作电压外,还为自动消磁电路提供电压。
15V电压经继电器JD800线圈后,一路加到三极管V864 的c极,另一路加到C829 正端,对C829进行充电,其充电回路为:15V→C829正端→ C829负端→R829→地,由于C829两端电压不能突变,将在R829上端(即V864的b极)产生0.7V电压,并使V864饱和。在继电器JD800线圈中产生的电流,使其常开触点闭合,220V交流电压加到热敏电阻RT801两端,RT801阻值迅速增大,在消磁线圈L801内产生一个由强到弱的交变电流,其周围出现交变磁场,完成自动消磁动作。
随着C829的充电,R829上端0.7V电压逐渐消失,一秒钟以后,V864退出饱和状态,继电器JD800线圈内无电流流过,其常开触点再次被断开,热敏电阻RT801与220V交流电压断开,这样保证机器正常工作时,RT801不处于发热状态,达到了节约电能的目的。
3.整流滤波电路
经抗干扰电路后的220V交流电压,送入由VD801~VD804、C805~C808、C809组成的整流滤波电路。VD801~VD804组成桥式整流电路,与之并联的C805~C808为高频滤波电容,其作用是保护4只整流二极管,使之不被浪涌电流冲击而损坏,并且可以有效地消除市电在整流过程中产生的高次谐波对机器造成的干扰。经整流后的脉动直流电压通过压敏电阻RT802向滤波电容C809充电,由C809平滑滤波后得到约300V的直流电压向开关稳压电路部分提供能量。
4.开关电源的启动
经整流滤波所得到的约300V脉冲直流电压从开关变压器T803的1脚输入,一路经1-4绕组加到大功率场效应开关管V840漏极(D),另一路经1-2绕组并通过R823加到N811的8脚,向其内部提供启动电压。在N811第8脚内部电路的作用下,对N811的1脚外接电容C819、C819A进行充电。当1脚电压上升至10.5V以上时,N811内部振荡电路被启动,6脚输出微弱的开关脉冲加到开关管V840的G极,V840开始微导通。
V840微导通后,开关变压器T803初级1-4绕组有电流流过,在互感绕组6-7绕组上将产生微弱的互感脉冲。该脉冲从T803的7脚输出,经R824、R847加到N811的4脚(过零检测电路)。该电路检测到4脚有连续的脉冲波输入时,N811内部逻辑电路发出指令,控制6脚输出连续的脉冲信号,开关电源被启动。
5.电源的二次供电
电源启动后,开关管开始导通,在开关变压器1-4绕组将有电流流过,在互感绕组5-6绕组上将产生一互感电压。该电压从5脚输出经R831限流、VD819整流、C820滤波,再经以V811、VD811等组成的电子稳压系统稳压,从V812 的c极输出14.9V稳定的直流电压向N811的1脚提供稳定的持续电压。此时,启动电阻R823不再为N811提供电压,即使R823开路,N811也依然能正常工作。
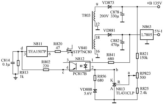
6.稳压控制环路
稳压控制电路的作用是使开关电源的输出电压保持稳定。本开关电源稳压控制电路由RP823、N813、N812及N811的3脚内部电路构成,与其他彩电开关电源相比,本电源无复杂的误差比较放大电路,取而代之的是特殊器件N813(TL431)。由于TL431首次亮相彩电开关电源,所以,这里必须对TL431作一说明。TL431是一种可调、精密稳压集成电路,该集成电路有三只引脚,分别用A、K、R表示,其中A表示阳极,K表示阴极,R表示参考极。TL431内部由12只晶体管构成,其温度系数极小,外形封装有双列8脚直插式(如图2所示)和单列3脚直插式(如图3所示,类似三极管)两种,本开关电源采用如图3所示封装的TL431。TL431的特性:参考极(R)相对于阳极(A),参考电压U\(_{R}\)为2.5V。若U\(_{R}\)<2.5V时,K、A极间近似于开路,U\(_{K}\)不受U\(_{R}\)的控制。若U\(_{R}\)≥2.5V时,随着U\(_{R}\)的上升,则I\(_{K}\)上升,U\(_{K}\)下降,此时,U\(_{K}\)受控制于U\(_{R}\),TL431充当了一个低阻抗的电流源,控制极为灵敏。

本开关电源的稳压控制是通过对+B135端电压进行检测来实现的(见图4)。当由于某种原因使+B135V端电压升高时,其稳压控制过程可用下列关系式表示:

+B135V↑→Ua↑→U\(_{b}\)↓→I\(_{b}\)↑→I\(_{c}\)↑→I\(_{d}\)↑→N811的6脚输出的开关脉冲↓→开关管V840导通时间↓→+B135V↓。反之,若由于某种原因使+B135V端电压降低时,其控制过程与上述过程相反。
7.保护电路
过压保护电路由N811的4脚内外部电路构成。当某种原因使开关电源各次级输出端电压异常升高时,开关变压器T803的7脚输出的感应脉冲也将升高,经VD840整流后的电压随之升高,该升高的电压加到N811的4脚。当该电压超过N811的4脚内部过压保护电路的保护值时,N811内部逻辑电路发出指令,关闭6脚输出的开关脉冲,开关电源停止工作。
(2)过流保护
过流保护电路由N811的5脚内部电路及外部R812、R812A、C813、R822、R822A构成。该电路是通过检测开关管V840漏极(D)电流来实现的。当由于开关电源出现过载或因其他原因使开关管V840漏极电流显著增大时,在R822//R822A上的压降进一步增大,在R822//R822A上端的电压升高,并通过R812反馈到N811的5脚,5脚内部过流保护电路启动,逻辑电路将调整N811的6脚输出的开关脉冲的幅度,使开关管V840漏极电流回到正常范围内。若N811的5脚内部过流保护电路检测到该脚的电压超过其最大允许值时,N811内部逻辑电路将关闭6脚的输出脉冲,从而实现过流保护。
8.开/待机控制电路
待机时,主板上CPU发出的开/待机指令,一路在主板上切断供行振荡电路使用的8V电压,从而使行扫描电路停止工作。另一路则在开关电源板上通过V862、V862A对开关电源实施控制,以达到进一步降低功耗的目的。如图5所示,开关电源板上开/待机电路由V862、V862A、N814等元件构成。机器正常工作时,微控制系统输出低电平开机指令,电源板上ST-BY端为0V,此时,V862截止,V862A饱和,同时,开关变压器T803的9脚输出的交流脉冲一路经VD883整流、C833滤波,得到约150V的电压,加到晶闸管(可控硅)N814阳极(A)。另一路经R827、C827加到N814触发极(G),但由于V862A处于饱和状态及C851容量(0.1μF)较大,加到N814触发极的交流脉冲几乎完全被C851短路到地,N814触发极失去触发电压而处于截止状态。
当主板上微控制系统输出待机指令时,ST-BY端出现4.8V高电平,此时,V862饱和,V862A截止,C851被断开,从T803的9脚输出的交流脉冲经R827、C827加到N814触发极(G),N814被触发而导通。由VD883整流、C833滤波所得到的电压经N814 A - K极后,作为误差电压经R841加到光电耦合器N812的1脚,使N812的1脚电位迅速上升,其内部光电二极管电流迅速上升,发光强度猛增,N812的3、4脚内光敏三极管发光程度大幅度增加,N811的3脚电流也将大幅度增加,其内部逻辑电路发出指令,调整6脚输出的开关脉冲的幅度,使之迅速减小,开关电源各次级输出电压迅速下降。
随着开关电源各次级输出电压的下降,在由R821、RP823、R825组成的电阻串联分压电路中,RP823滑动端即稳压块N813参考极(R)电压随之下降。当稳压块N813参考极(R)电压下降至2.5V以下时,N813失去对光电耦合器N812的2脚的控制,从N812的1脚输入的电压从其2脚输出,经R856后反向击穿VD888到地,在N812的1、2脚内部光电二极管内形成电流。
当开关电源+B135V端电压下降至11V左右,其他各次级几乎无电压输出时,由VD888(5.6V)稳压值及R856阻值所决定,+B端电压不再下降,此时,由VD883整流、C833滤波所得到的约11V电压经晶闸管N814 A- K极后除一路通过R841向光电耦合器N812提供误差电压外,其余经N863(L7805)稳压(由于开关变压器T803的18脚此时已几乎无电压输出,所以VD881处于反偏截止状态),继续向主板上微控制系统提供5V-1工作电压,此时开关电源处于低功耗节能状态,整机功耗小于1W。
常见故障检修
1.无光栅、无伴音
测+B端电压为0V时,首先测VD873负端或C878正端对地是否击穿短路。若已短路,只需查VD873、C878本身是否击穿短路即可。若未短路,则可判定开关电源次级整流滤波电路及N814、N813等组成的电路无故障,故障在开关电源热地端,包括光耦N812及其3、4脚外接电路。
在确定故障在开关电源热地端时:首先测开关管V840漏极(D)300V电压是否存在。若无300V电压,观察保险管F801是否发黑。若发黑,需仔细检查抗干扰电路、整流滤波电路及开关管V840是否有击穿短路现象。若发现抗干扰电路及整流滤波电路某元件击穿短路,一般更换同型号元件及保险管即可排除故障。若发现开关管V840击穿短路,则需检查下列元件。查滤波电容C809是否容量变小或开路;查开关变压器T803是否不良或磁芯断裂;查N811的6脚外接电阻R820(47W)是否阻值变大;查N811的5脚外接R812(22kW)是否阻值变大或开路;查N811本身是否损坏(一般采用代换法判断)。
查上述各元件无损后,方可更换开关管并试机,否则更换后的开关管可能在通电瞬间再次被击穿。本机开关管采用型号为STP7NC80的大功率场效应管。检修时,若无同型号开关管更换,可用型号为P9NC65FP、IRFIB5N65A、W10NB60的大功率场效应管代换。
若保险管未熔断,查抗干扰电路、整流滤波电路直至V840漏极(D)之间电路是否开路,该电路中压敏电阻RT802在开机瞬间受大电流冲击较易损坏,检查时需留意。
若V840漏极(D)300V电压正常,则拔下电源板与主板之间的带线插头XS803、XS804,使电源处于开机、空载状态,此时测N811的1脚电压,若测得N811的1脚电压在10.5V左右跳变,6脚输出电压稳定在0.07V左右,则应检查过零检测电路是否存在开路故障,过零检测电路中以R847开路较常见。若R847、R824及T803的7脚内绕组无开路现象,则故障为N811或R820、V840开路。注意:当R822、R822A组成的过流保护电路出现故障时,也会出现同样的现象,但这种情况必须是R822、R822A同时阻值变大或开路,此时,N811的5脚电压在0.25 ~ 0.61V间反复跳变,这在实际维修中极为少见。
若测得N811的1脚电压在10.5V以下且稳定,而3脚电压在1.3V以下,则断开V811的c极。若1脚电压上升到10.5V左右,且在不停跳变,此时,+B端电压输出为135V,说明故障在VD819、V812、V811、VD811等元件组成的二次供电电路,常见故障为V812、V811、VD811击穿短路。
当断开V812 的c极,N811的1脚电压仍低且稳定,则查1脚外围C819、C819A是否开路、短路或漏电,同时查8脚外接启动电阻R823阻值是否变大或开路。检查无损后,可判定故障在N811,在实际维修中N811损坏、C819漏电较常见。
若测得N811的1脚电压在10.5V以下且稳定,但3脚电压在1.3V以上时,则说明光电耦合器N812的3、4脚击穿或软击穿。
2.输出电压低
该电源由于设计较独特、控制电路较复杂,所以,引起开关电源输出电压低的部位较多。检修时,首先根据故障现象缩小故障检查范围然后再按逻辑关系进行检修。
(1)通电后,听电源是否发出“吱吱”叫声。
若有“吱吱”声,说明开关电源各次级输出端有短路现象。具体检修步骤如下:第一步查VD881本身或其负端是否对地短路,当VD881本身或其负端对地短路时,面板指示灯不亮,+B端电压在11V左右反复跳变。第二步查VD871本身或其负端对地是否短路。若VD871击穿,+B端电压在10~13V之间跳变,面板指示灯不断闪烁,整机不能进入二次开机状态。若VD871负端对地短路,在待机时,+B端电压为正常稳定的13V左右,二次开机,+B端电压则在105 ~ 120V间反复跳变,同时,电源发出“吱吱”叫声。第三步查VD872本身或其负端对地是否短路,若短路,其故障现象与VD871本身或负端对地短路时现象相同。当+B端整流二极管VD873本身或其负端对地短路时,通电后,电源发出“吱吱”声,但开关变压器次级各路均无电压输出。
(2)通电后,若观察到面板指示灯在一亮一暗反复变化,同时测得+B端电压在10~13V之间跳变,但电源未发出“吱吱”叫声。
这时,应拔掉电源板与主板之间的带线插头XS803、XS804,使开关电源处于开机/空载状态。再次通电,若+B端电压上升到135V且在跳变,VD881负端在3.8~6.3V之间跳变,VD871、VD872输出的电压均在相应范围内跳变,此时,说明N811内部电路正常,故障在N811的1脚外接二次供电电路,应重点检查VD819、R819、R831是否开路或虚焊。
3.+B端输出电压低,但稳定
引起这种故障的部位有:稳压控制电路、过流保护电路、开/待机控制电路。其检修步骤及方法如下:第一步,拆下开/待机控制电路中的晶闸管N814,若+B端电压上升到135V,则说明故障在N814或V862、V862A组成的开/待机控制电路。常见故障有N814击穿短路,V862漏电。第二步,若拆下N814后,+B输出电压仍低,则短路光耦的1、2脚,瞬间通电,同时监测+B端电压。若该电压瞬间上升到135V以上,则说明故障在N813为核心组成的比较放大电路或R821、RP823、R825组成的取样电路。常见故障有N813内部击穿或N813内部不良、VD888击穿短路或其性能变差、R825阻值变大。实际维修中以N813的A、R、K三极间击穿或其内部不良、VD888损坏居多。第三步短路光耦N812的1、2脚后,若电源输出仍低,则再次断开光耦N812的3或4脚,通电并监测+B端电压。若该电压上升到135V以上,则可立即判定故障在N812。若断开光耦N812的3、4脚后,+B端输出电压仍低,则判定故障在N811或过流保护电路。
确定上述电路不存在故障后,再测N811的5脚电压,以判定故障是否在过流保护电路。若测得N811的5脚电压高出0.12V许多,则说明过流保护电路存在故障,即可对过流保护电路进行检查。该电路中只需检查R822、R822A阻值是否变大即可。注意:由于R822、R822A分别为0.15Ω、0.15Ω,其阻值较小,所以在检修时,若用普通指针式万用表易引起误判,建议在检测过程中使用精度较高的数字万用表。通过对上述各电路检查无误后,更换N811,即可排除故障。
4.二次启动电视机,+B 端电压为75V左右
此故障一般表现为:机器在待机时,+B端电压为16V左右,但二次启动电视机后,+B端电压为75V左右,而开关电源其他几组输出电压均略有升高的现象,此时屏幕表现为行幅极小,光栅较暗。对于此类故障只需查换+B端整流二极管VD873、滤波电容C878即可排除故障,实际维修中以C878开路居多。
5.+B端输出电压高达170V且不可调
无论哪类开关电源,输出电压高的故障部位均在稳压控制电路。对于本机开关电源来讲,故障在R821、RP823、R825组成的取样电路、N813为核心组成的比较放大电路、N812及N811的3脚内外部组成的误差电压输入电路。检修时,按下列方法操作。
(1)短路光电耦合器N812的3、4脚,通电,若+B端电压为0V,则说明N811的3脚内外部误差电压输入电路正常,故障在N812或N813组成的比较放大电路或取样电路。
确定故障在N812、N813及取样电路后,再将光电耦合器N811的2脚用导线对地直接短路。若+B仍高,则应检查或更换N812、R841、C882、N863。在实际维修中,N812、R841、C882开路、N863击穿短路导致输出电压升高较常见。
将光电耦合器N812的2脚对地短路后,若+B端电压下降到6.0V左右,则可判定故障在N813及取样电路。在实际维修中,RP823接触不良、R821阻值变大或开路较常见,检查RP823、R821无误后,更换N813可排除故障。
(2)短路N812的3、4脚,若+B电压仍高,说明误差电压输入回路存在故障。
通电瞬间,测N812的4脚电压。若为15V,3脚为0V,则说明光耦3脚内外部及N811的3脚内外部电路存在故障。采用断开法分别检查N811的3脚内外部对地是否短路,C814对地是否漏电或短路,R802、N812是否开路。在实际维修中,以光耦N812的3、4脚内部电路开路而导致输出电压异常升高居多。
通电瞬间,若测得N812的4脚电压为0V,则查N812的3脚与V812的 b极间印制线是否断裂。
6. 电源带负载能力差
这种故障一般表现为二次开机后,图声正常,但当伴音量加到最大或图像背景较亮时,图像行幅将随着伴音大小或光栅亮度变化而收缩。我们知道,彩电伴音越大,光栅越亮(即CRT束流越大),则整机功耗将加大,所以机内开关电源必须有足够的功率输出,以避免上述故障现象的出现。对于长虹PF2999D彩电采用的TEA1507P组成的绿色开关电源来讲,排除电源带载能力差是较容易的,一般只需检查四大元件即可。
(1)首先查过流保护电路中R822//R822A阻值是否变大。实践与经验证明,R822//R822A的总阻值≥0.12Ω时,将伴音加到最大,或光栅较亮时,图像行幅收缩就易被察觉,所以无论是R822阻值变大还是R822A阻值变大,都将造成R822//R822A的总阻值变大,进而造成反馈到N811的5脚的电流增大。
(2)查过流保护电路无误后,可直接更换光耦N812一试。在检修本开关电源时,若出现当+B端电压在135V时,将伴音加大,屏幕出现行幅随伴音大小而收缩的现象,建议将N812 (PC817B)改换为PC817A或PC817C。
(3)更换光耦N812无效后,再换N811(TEA1507P)一试。
(4)若更换N811无效,最后更换开关变压器T803即可排除故障。
7.待机时,+B端电压不能转入13V
此类故障现象为:整机由正常开机状态转为待机状态(即系统控制电路接收到待机指令)时,从CPU输出的待机指令一路切断主板上供给行振荡电路的8V电源,此时整机已表现出待机状态(即无光无声),但开关电源次级各组输出电压仍均为开机值,而不能进一步转入“节能”状态,此时检修技巧及方法如下:
(1)断开V862A的c极,通电,若+B电压端下降至13V左右,则判定故障在V862、V862A组成的开/待机控制电路。
测V862的b极、V862A 的b极电压是否分别为0.72V、0.38V,如:测得V862的b极为0V、V862A 的b极为0.77V,则说明V862截止,V862A导通。此时应查V862 的b 、e极是否击穿短路,R864是否开路。若测得V862 的b极为0.72V,V862A的b、c、e极均为0V,则说明V862正常,故障为V862A击穿短路或漏电。
(2)断开V862A 的c极并通电,若+B电压端仍为+135V,则应判定故障在VD883、N814、VD882、C827、R827组成的电路。此时,应重点检查VD883、N814、R827、C827是否开路;VD882是否击穿短路或严重漏电,在实际维修过程中发现N814、C827开路较突出。
以上是该电源常见故障的维修思路,表1~表4是该电源关键元器件的维修数据。
(文/何金华)
