近年来VCD向小型化、超薄型发展,便携式VCD/MP3/CD三合一产品也应运而生。这些产品既可以使用电池(干电池或充电电池),也可以连接外部电源适配器使用外部电源。因此,为使机器在不同的供电条件下能正常工作,就需要设计一个DC-DC变换电路。
目前很多便携式VCD机的DC-DC变换电路基本相同。本文结合步步高F9、F11、F15这三款机型,对该类便携式产品的DC-DC变换电路工作原理作详细介绍。
便携式VCD/MP3/CD内部有两套DC-DC变换电路: 一套供给伺服系统的驱动部分,这部分电压不要求很稳定; 另一套供给除伺服系统以外其他集成电路使用,这部分的电压由控制电路稳压,所以要求电压一定要稳定。
本文主要讲述电源及充电电路部分的工作原理(电路中元器件标号参照步步高F9/F11/F15),所以电路原理图中只画出与电源及充电有关的管脚,不涉及的没有画出,这样也便于讲述和理解,DC-DC变换电路如图1所示。

一、降压型变换器
降压型变换器的实际电路如图2所示,这一套DC-DC变换电路没有进行 稳压控制,但要求尽可能省电。

(1)网络标号意义
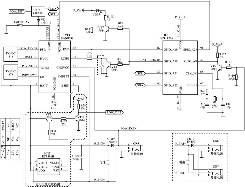
P_BAT+:直接接电池正极(外接电源适配器经1N4001也连接该网络);POW-PSW:FAN8038的驱动输出,是PWM脉冲信号; HVCC: 经降压变换器变换后的直流电压(不稳定),输入到FAN8038内部。
(2)工作原理
系统正常工作时,FAN8038输出POW-PSW的驱动电压,脉冲宽度由主轴、滑动、寻迹、聚焦四组输出电压控制,哪一组输出电压低,则表示负载重,就该组电压取样,与内部基准电压比较后控制输出脉冲宽度。当POW-PSW为PWM“低电平”时,VT8(2SA1858)饱和导通,肖特基二极管VD13反偏截止,电感L13励磁、储能;POW-PSW为PWM“高电平”时,VT8截止,肖特基二极管VD13正偏导通(续流),电感L13续流释放能量,HV\(_{CC}\)输入到FAN8038内部,供电给四组(主轴、滑动、寻迹、聚焦)H桥形驱动电路。PWM周期一般在60kHz~120kHz,大小可随FAN8038的9脚外接电容的电容量而改变,接330pF电容时,频率约为95kHz。
二、升压型变换器
升压型变换器的实际电路如图3所示,这一套DC-DC变换电路有稳压控制电路,所以变换后的P_V\(_{DD3}\)电压非常稳定(3.20V)。由于电路复杂,分几个部分介绍如下:
(1)网络标号意义
P\(_{-}\)BAT\(_{+}\): 连接电池正极; POW-SW:FAN8038的驱动输出,是PWM脉冲信号;P\(_{-}\)V\(_{DD3}\):升压变换器变换后,再经稳压的电源,供伺服以外的其他集成电路使用。
(2)变压器L12的结构及连接
在这个升压型变换器电路中,变压器L12是电能转换的核心器件。从图3可以看出:其3和8脚是同名端(2和5脚也是同名端),并且2和8脚直接连接。实际设计时初级绕组的电感量为100~120mH,次级绕组的电感量为6~10mH。
(3)工作原理
正常工作时POW-SW端输出脉冲信号,经R82加到VT9基极,当POW-SW为“高电平”时,VT9饱和导通,变压器L12的2、8脚相当于接“地”,变压器L12初级励磁、蓄能,根据同名端可知变压器初级极性为上正下负,次级极性为上负下正。当POW-SW端为“低电平”时,VT9截止,由于电感电流不能突变,所以变压器初、次级电压极性反转,根据同名端可知变压器初级极性为上负下正,次级极性为上正下负。
注:这里所讲的“上负下正”,“上正下负”都是相对谁比谁高而言,并不是对“地”的电压值为“正”或“负”。
为了让读者有一个感性的认识,在VT9导通和截止两种情况下,我们计算一下变压器2、8脚和5脚的电压值与哪些参数有关、大小如何?
① VT9导通
此时变压器2、8脚的电压V2=V8=0,设电源电压是V\(_{DD}\),此时初级被激励产生反电动势(即感生电压)就等于V\(_{DD}\),所以,次级感生电压为-M×V\(_{DD}\)(M是次、初级匝数比),即5脚的电压为-M×V\(_{DD}\),显然此时VT6截止; VT6发射极电压(约3.2V)经VD11,R75给电容C99充电。
② VT9截止
大家知道,升压变换器输出电压V\(_{O}\)=V\(_{I}\)×1/(1-D),那么,变压器2、8脚电压V2=V\(_{DD}\)×1/(1-D),这个值减去电源电压V\(_{DD}\),即初级感生的附加电压ΔV1=V2-V\(_{DD}\)= V\(_{DD}\)×D/(1-D),而次级感生的附加电压ΔV2可由次、初级绕组的匝比M计算得到, 于是ΔV2=M×ΔV1=V\(_{DD}\)×MD/(1-D),所以变压器5脚电压V5=V\(_{DD}\)+ΔV1+ΔV2=V2+ΔV2=VDD×(1+MD)/(1-D),该电压经电容C99耦合、R3限流后加到VT6基极,所以VT6导通。由此可以看出电容C99的充电和放电路径是不同的,在工作周期的不同时间段充电和放电,使系统得以正常工作。
主电源变换器是升压变换器,而主电源是供给除伺服以外的其他集成电路使用,它要求很稳定,那么它是如何实现稳压的呢?由图1可知,由DC-DC变换后的P\(_{-}\)V\(_{DD3}\)经一支路输入到FAN8038的12脚,由内部比较器与一系列相关电路控制POW-SW端的脉冲宽度,从而使P\(_{-}\)V\(_{DD3}\)稳定在3.2V。
回顾一下前面的分析过程,我们会发现,主电源变换器并不能简单地等效于升压变换器。因为升压变换器只能升压,而主电源变换器既可以变换较“低”电压,也可以变换较“高”电压,但输出一直保持3.2V稳压。实际上,当输入较“高”电压时,如外接适配器供电,三极管VT6工作在放大状态,所以,用适配器供电工作时VT6有点发热; 当输入较“低”电压时(如电池供电),三极管VT6工作在饱和或临界饱和状态——这就是本电路设计的精妙所在,即电池供电时能量充分利用而不是变成无谓的热损耗,延长了电池使用寿命!
从上面的分析中我们还会发现,与其说L12是变压器,倒不如说是电感更确切,因为只有初级真正参与了能量变换,次级仅起对VT6的控制作用,使VT9、VT6工作于互补导通的工作方式。
三、电池充电电路
电池充电部分是FAN8038内部的独立模块,即使FAN8038内部振荡器起振进行DC-DC变换,只要条件满足,依然可以对电池充电。由于对电池充电涉及的条件较多,所以,有必要对相关IC简单介绍一下。
(1)电池电压检测电路
该电路主要由RT9801来完成,其1、5、6脚分别是阈值电压设置端VSET0、VSET2、VSET1,根据这三个脚分别接“高电平”V\(_{DD}\)、“参考电平”P\(_{-}\)BAT\(_{-}\)(电池独立供电时是系统的“地”;外接电源供电时,该脚悬空,是RT9801自己的“参考地”)或悬空可以设定不同的检测阈值,图1中给出三个阈值的选择表(实际阈值是2.9V)。
当电池电压低于设定阈值时,RT9801的3脚输出“参考电平”P\(_{-}\)BAT\(_{-}\)。如果不插入外接电源,P\(_{-}\)BAT\(_{-}\)通过插座的动点接系统“地”,输出的“低电平”就是系统“地”;否则,该脚悬空,输出的“参考电平”就是V\(_{DD}\)-V\(_{BAT}\)(电池电压),无论是哪种情况VT3都会导通,进而VT12也导通,POW\(_{-}\)DET为“低电平”。当电池电压高于设定阈值时,RT9801的3脚输出“高电平”VDD,因此,VT3、VT12都处于截止状态,POW_DET为“高电平”,因此,VT3起电平转移的作用。
在实际使用中,我们并不关心电池工作时RT9801的输出状态,也就是说不理会POW_DET的具体状态,只有外接电源工作且执行充电操作时POW\(_{-}\)DET才有实际意义。
(2)GR2003的作用
紧接上面的讲述,我们发现POW\(_{-}\)DET信号输入给GR2003。GR2003是步步高公司与台湾华帮公司合作开发的内含CPU的LCD驱动集成电路,具有I2C(SDA、SCL)通信功能,可与主CPU进行通信。步步高F9/F11便携式VCD机每台用两片GR2003(线控制器和面板各一个),因它们的识别口连接(接“低电平”或接“高电平”)不同,所以主CPU可以区分它们不同的“地址”。因此,当GR2003识别输入POW\(_{-}\)ET的高、低电平后,再与主CPU(SPCA716)通信传达这一信息,步步高F9/F11机是用面板上的GR2003的一个引脚作为POW_DET的检测口。
为什么不直接用主CPU(SPCA716)的某一个I/O口检测POW\(_{-}\)DET的电平呢?其实原因很简单,主CPU的I/O口不够用了,只好由GR2003“代劳”。
(3)主CPU(SPCA716)的作用
SPCA716是台湾凌阳公司2002年研发成功的超大规模集成电路,内含CPU,具有CD、MP3、VCD三种解码功能,在此仅介绍它与电源管理及电池充电的部分,所以原理框图只简单画出几个功能脚,实际上SPCA716是LQFP封装128脚。
(4)电源启动、停止控制电路
当按下面板或线控器上的START/PLAY按键时,FAN8038开始振荡(其2脚是待机时的供电脚),经两个DC-DC变换电路产生伺服电源和主电源,系统稳定工作;若要关机,按下STOP键后,SPCA716的91脚输出“低电平”给FAN8038的40脚,促使它停止振荡,接着伺服电源和主电源消失。
在正常工作时按START/PLAY键循环切换“暂停”、“播放”功能,GR2003检测到电平变化,然后再与主CPU通信,由主CPU完成相应的控制功能(正常工作时按START/PLAY键对FAN8038并无影响)。因为FAN8038的39脚非常敏感,只要微弱的“拉电流”即可启动,如果没有隔离二极管VD1(1N4148),若插入电源,FAN8038就会振荡工作; 另外,外接电源工作时FAN8038的39脚电压过高(接近电源电压V\(_{DD}\),适配器电压高达5~6V),为保护GR2003不被损坏,增加VD1非常必要。
(5)电池检测电路(模拟显示电量)
当用电池独立供电时P_BAT-接“地”,FAN8038的1脚电压经内部电阻网络分压后输入比较器(滞回比较器,有50mV回差,防止在阈值上下振荡)正极;若分压电压大于1.2V,内部三极管截止,35脚(EMP)输出“高阻”;分压电压小于1.2V,内部三极管导通,35脚输出“低电平”,由于35脚是集电极开路输出,所以须接上拉电阻(R54/10kΩ),因此主CPU靠检测FAN8038 35脚的电平高低可以判断电池电压的高低。于是,我们就可以设计软件模拟显示电池电量,35脚常为“高”时,电池符号显示三格;35脚不常为“高”也不常为“低”时,电池符号显示两格;35脚常为“低”时,电池符号显示一格。
FAN8038的1脚接不同电阻(与IC内部电阻网络串联,如图4所示)时可以设置阈值的大小,图1中R72为0Ω时,由P\(_{-}\)BAT\(_{+}\)×19/(19+16.5)=1.2V,求解方程得P\(_{-}\)BAT\(_{+}\)≈2.25V,即检测阈值是2.25V;当R72为1.2kΩ时,由P\(_{-}\)BAT\(_{+}\)×19/(19+16.5+1.2)=1.2V,求解方程得P\(_{-}\)BAT\(_{+}\)≈2.32V,即此时的检测阈值是2.32V。由前面分析可知:用FAN8038内部比较器检测电池电压时,最低阈值是2.25V,而最高阈值却没有限制; 但在工程实际中一般不会设置太高,因为无论是充电电池或是碱性电池,其电压在2.20V~2.50V时放电时间持续最长,所以阈值一般设置在2.25V~2.40V之间较为合适。
另外,用外接电源工作时不显示电池符号由软件设计实现,主CPU靠检测49脚的“电平”来判断是电池供电抑或是外接电源供电。
(6)电池充电电路
在停止状态(没有关机)下,按面板AB键时,主CPU的86脚输出“高电平”,这时VT7导通,驱动红色发光二极管VD15,指示“充电”;VT4导通,R54脚一端接“地”,这时外接电源经VD11(1N4001)、电池组、FAN8038的42脚进入IC内部,最后到“系统地”,从而形成回路对电池充电。FAN8038的内部有一个恒流源,电流的大小由33脚外接对“地”电阻值决定。当电源管理集成电路是FAN8038且R54=8.2kΩ,充电电流为140mA,如果是BA5901且R54=2.2kΩ时,充电电流为140mA。所以,这两个IC可以代换,若要求充电电流不变时,调整其33脚外接电阻值即可。
有些公司只简单地在机身上设计一个拨钮,如图1中虚线内,插上外接电源,接通充电开关S,机器即可对电池充电。但电路不能判断出电池盒有无电池、电池电压是高是低、电池何时充满、充满后是否自动切断等情况。
步步高F9/F11/F15这三款机型就没有上述问题,下面介绍工作原理。
当插入外接电源后,POW_DCIN端有电压,控制VT5导通,主CPU判定是外接电源供电,这时对电池充电,系统会执行充电操作程序; 否则,VT5截止,主CPU判定是电池供电,此时即使对电池充电,系统也会很快关机。这样做的目的是: 在用电池工作时不执行充电操作程序,以防误充电。
当电池盒没有电池时,插入外接电源后P_BAT-被悬空,此时P_BAT-电压与P_BAT+基本上相等,根据前面的分析,RT9801的3脚输出“参考地”P_ BAT-,然而P_BAT-实际电压较高,接近P_BAT+电压,因此,VT3、VT12截止,POW_DET端为“高电平”。同理,当电池电压高于2.9V时,根据前面的分析POW_DET端也为“高电平”。这时按充电步骤对电池充电,系统也会很快关机,软件设计判断无电池或电池电压较高时不能充电。如果电池盒有电池,且电池电压低于2.9V,那么,POW_ DET为“低电平”,这种情况下,系统可以正常充电。
因为在正常工作时FAN8038的伺服电流较大,FAN8038有轻微的发热,若再启用充电功能,FAN8038的发热更厉害,有可能导致器件损坏,因此,从安全考虑,在系统设计时要求只有在停止状态下才能执行充电功能。
FAN8038的41脚相当于内部恒流源“使能端”,该脚无电压即无充电电流;FAN8038的33脚是内部恒流源电流大小的设置端,连接不同电阻到“地”设置充电电流(悬空时无充电电流),因此,这两个条件必须同时满足才能对电池进行充电。
步步高F9/F11/F15系列产品用1200mAh方形镍氢充电电池,充电电流设置为140mA,充电终止电压设置为2.9V,一般情况下需8~10小时充满,即充电电压慢慢上升到2.9V,POW_ DET从“低电平”变为“高电平”。主CPU靠判断这一电平变化得知电池充满,然后输出“低电平”控制FAN8038停止工作,随即主电源消失、CPU断电关机,此后VT4一直处于截止状态,R54一端开路,系统也不对电池再次充电,可以防止电池过充电。
(文/葛中海)