大多数触摸控制电路都是利用人体上的感应信号使电路发生“动作”的。如果用手指捏住示波器的输入端子,观察示波器上的波形,就会发现,人体上的感应信号,实际上就是50Hz的工频信号。采用这种控制电路很容易受外部干扰而产生误动作。本文介绍的“光电耦合式触摸控制电路”可以有效避免因干扰而产生的误动作。
光电耦合式单点触摸交流开关
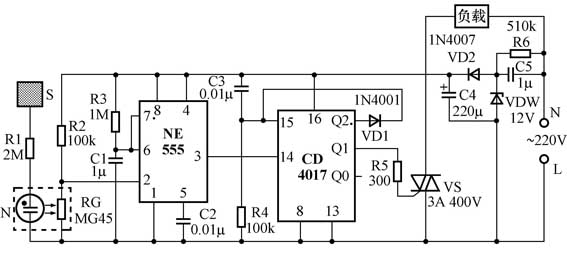
光电耦合式单点触摸交流开关电路如图1所示。电容C5、稳压管VDW、二极管VD2、电容C4和电阻R6等组成的电路为控制部分提供约12V的直流工作电压。

当手触摸金属片S时,氖管N被点燃发光,由于N和光敏电阻RG组成光电耦合器,故这时RG的阻值变得很小,使集成电路NE555的2脚上的电位下降到低于电源电压的1/3,由于NE555被接成了单稳态触发器,所以 NE555的3脚给出一个正脉冲,加到了集成电路CD4017的计数触发端14脚,使CD4017计数一次。另外,本电路在接通电源时,由于电容C3和电阻R4的微分作用,给CD4017的复位清零端加上了一个正的触发脉冲,使CD4017处于被清零的状态,即它的十个输出端中,除了Q0为高电平外,其余的九个输出端(Q1~Q9)都是低电平,所以经过这一次计数之后,Q1变成高电平,通过电阻R5给双向晶闸管VS的控制端注入触发电流,使VS进入导通状态,于是负载得电开始工作。
被接成了单稳态触发器的NE555,在其3脚输出一个正脉冲之后,由于C1通过NE555的7脚放电,使其6脚上的电位又恢复到了零电位;另外,触摸S的手指离开S之后,NE555的2脚上的电位重新恢复到电源电压的1/3以上,这就为下一次触摸作好了准备。
在负载处于工作状态时,如果再触摸金属片S一下,NE555也同样会给CD4017送去一个计数触发脉冲,使CD4017进行一次计数,这次计数将使Q1变成零电位,从而使VS截止,负载失电而停止工作; 与此同时,Q2端变成高电位,这个高电位,又经过二极管VD1加到了CD4017的15脚上,使CD4017复位清零,从而为下一次触摸开机(接通负载)作好了准备。以NE555为核心构成的单稳态触发器的作用是避免触摸抖动造成CD4017的重复计数,即保证S被触摸一次,CD4017只计数一次,从而保证了操作结果不致出现错误。
N和RG构成的光电耦合器需自制,制作方法非常简单:将N和RG放到不透光的塑料管中,管的两个端口封死,N和RG的接线端露在外面,与电路的相关之处连接; 其他元器件无特殊要求,按图选用即可。
零线和火线不可接错,否则触摸无效。本电路也具有停电自锁功能,即在电网停电后再重新供电时负载上无电压,必须经过触摸S才能重新接通电源。
触摸自锁节能插座
上面介绍的电路都具有停电自锁的功能,显然,如果把图中的负载换成一个交流电源插座,就可以构成一个触摸自锁节能插座。下面介绍一种新颖实用的触摸自锁节能插座电路。
该插座的电路如图2所示。当用手指触摸金属片S时,氖管N发光,由于N和光敏电阻RG构成光电耦合器,使RG阻值变小,于是双向晶闸管VS因获得足够的触发电流而导通,故插座CZ上的负载得电而工作。与此同时,CZ上的220V交流电压经过电容C2降压,二极管VD1和VD2整流,稳压管VDW稳压,电容C1滤波后获得的直流电压经电阻R2加到VS的控制极上,因此即使触摸S的手指已离开,VS仍维持导通,使接在CZ上的负载正常通电工作。当电网停电后又重新供电时,因VS未得到足够的触发电流,所以不能导通,使CZ上的负载处于断电状态。只有重新触摸S才能使CZ上的负载接通电源。电路不接负载时,插座自身耗电甚微(约0.5W)。插座带负载能力高达500W。
本电路还有一个特点:插座上没有负载时,即使触摸了S,插座上也不带电。这样,平时家中的小孩由于好奇或淘气用小手指或细铁丝捅进插座的孔洞,也不会发生触电事故。可见,它不仅是个触摸自锁节能插座,还是一个安全插座。
光电耦合器的制作方法与图1的相关叙述相同。VS要加铝散热片;S1、S2为铜片,尺寸为5×5mm\(^{2}\)。其他元器件无特殊要求,按图选用即可。本电路结构简单,只要装焊无误,不用调试即可正常工作。
光电耦合式双向晶闸管控制电灯触摸开关
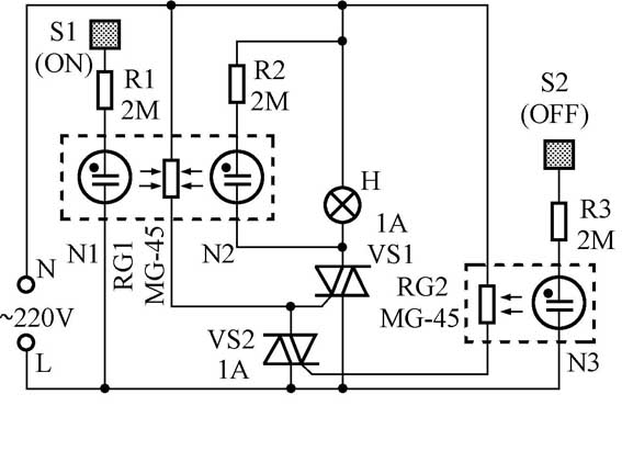
电路原理如图3所示。氖管N1、N2与光敏电阻RG1构成光电耦合器。当用手指触摸金属片S1时,N1发光,使RG1阻值变小,于是双向晶闸管VS1因获得足够的触发电流而导通,故灯泡H 得电而点亮。与此同时,H上的220V交流电压使N2发光,此光线当然也照在RG1上,所以这时,即使触摸停止,VS1仍然保持在导通的状态,即H仍然保持点亮。

图中氖管N3和光敏电阻RG2构成另一个光电耦合器。H点亮后,如果触摸金属片S2,则N3发光,使RG2阻值变小,双向晶闸管VS2因获得足够的触发电流而导通,使VS1因其G极与T1极短接而截止,H熄灭。
综上所述:触摸一下S1,H点亮;再触摸一下S2,H熄灭。如此周而复始。
N1、N2、N3用启辉电压为60V左右的氖管; 灯泡的功率要小于100W;S1和S2为铜片,大小为5×5mm\(^{2}\); 其他元器件无特殊要求,按图选用即可。整个电路结构简单,只要装焊无误,不用调试即可正常工作。
(文/李源生 迟健男)