由单片集成电路TA7641BP组装的各种低电压袖珍型收音机、它包含了调幅(AM)全部功能。直流工作电压宽(VCC=3~6V)、内部设有空载控制电路,使静态工作电流相当小。(VCC=3V时仅1.6mA),效率却相当高,比普通分立元件六管收音机提高2倍,电池使用寿命延长30%,外围元件少。这种单片IC收音机社会拥有量很大。
TA7641BP组装的袖珍机,虽型号不同,但其电路结构却大同小异。因此,只要掌握了对一种机型故障的修理方法,其它机型的故障也就迎刃而解了。下面以德生107-2型袖珍机为例介绍用TA7641BP集成电路组装的收音机故障修理。
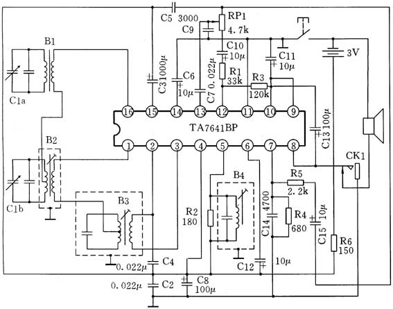
附图为107-2型袖珍机电原理图。集成电路TA7641BP各脚功能及工作电压、在路阻值见附表,供检修时参考。

接收信号流程: 从天线输入回路(磁棒线圈)接收到的高频信号从TA7641BP的16脚输入,经内部变频后由1脚输出,再由3脚进入内部中放进行检波,检波后的音频信号从7脚输出,经R5、C15、RP1、C7后,由13脚进入内部进行功率放大,最后从10脚输出,经C13耦合推动扬声器发声。
从以上信号流程可以看出,TA7641BP的7脚是关键点。在检修时,从该脚取出或注入信号,看整机的反应,以此来确定故障的具体部位。下边以实例作一说明。
1.无声
在供电正常情况下,先检查低放和功放电路有无故障。方法是从7脚注入人体感应信号或外加音频信号,听扬声器中有无“喀喀”声或音频信号声。如有“喀喀”声,说明TA7641BP内的低放电路、功放电路及扬声器电路正常。如果扬声器中无任何反应,则故障出在7脚之后的音频低放电路,此时应检查外围元件,如C15、C14、C10、C7、C9、C5、C3、C4、C12等电容,如有一只短路都会造成无声故障。
2.声音小且啸叫
收台正常,声音小。首先检查供电电池是否太低,然后检查C7、C11、C10、C12是否开路变质。
3.声音失真
从7脚取出信号送至另一台正常工作的收音机或收录机的音频低放电路的信号输入端。如声音不失真,则故障发生在低放电路,反之,则失真来自高放、中放电路,此时应检查高放、中放电路外围有关元件。
4.声音小不失真或声音小有失真
前者可按整机无声故障进行判断与处理,后者可按声音失真方法进行判断处理。
通过检测TA7641BP有关引脚上的直流电压和在路电阻来进行判断。对低放电路故障,则应重点测量8、9、10、12、13脚上的电压或电阻; 对于高放、中放电路故障,则应重点测量1~7、14~16脚上的电压或电阻。这些测试数值与附表对照分析。一般来说,直流电压的变化直接反映IC的工作状态,故障大都是集成电路外部元件异常而引起的,而IC的在路电阻也直接反映IC内电路的好坏。因此,依据上述规律,一般就不难发现问题所在。当发现TA7641BP某一脚上的电压异常,就对其外围的有关元件进行检查,从大量的维修实例来看,IC外围所接的瓷片电容损坏率较高。另外在检修无声故障时,千万不可忽略插座CK1的接触不良。检查时先插上耳机试听有无声音,如有声,说明插座有问题,反之,再检查扬声器及低放电路。

当确定TA7641BP的外接元件无问题时,则故障一般是TA7641BP本身损坏引起的。判断它是否损坏,除了测量在路电阻外,也可测量其开路电阻值,然后与附表所列的正常值进行比较。若相差很大,则说明它已损坏。由于使用万用表型号不同,测得阻值可能有些误差,但误差值在±10%范围内均属正常。如若IC损坏,可用国产D7641BP、TB7641、XG7641等直接代换。
(文/倪耀成)