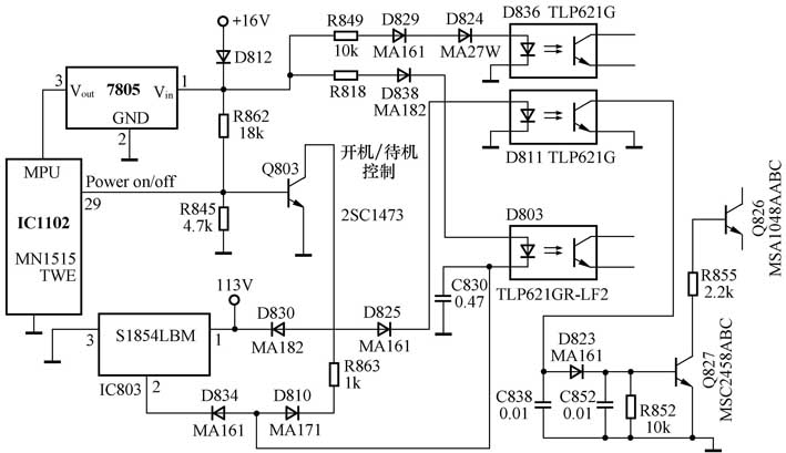
检修一台遭雷击的松下2188彩电,故障为三无。首先检查电源部分电路,发现光耦D811接收端断路,Q827、D823均击穿,换新管并检查其它元件无异常后,接通电源,电源指示灯亮但不能开机。测开关电源输出电压113V、50V、16V仅为20V、7V、2.5V。测MPU的29脚,电压为1.6V,显然处于待机状态。现画出开关机控制相关部分电路(见图1)。检查相关电路元件无异常,后来试断开Q803的b极与电路的连接,可正常开机,怀疑MPU输出控制电平不正常。断开MPU的29脚与外围电路的连接,单独测29脚电平,并用遥控器遥控开关机。按下开关机键测量输出电平,在开机时为1.6V(正常应为0.1V),待机为5V(正常应为5V)。现在开机时29脚电平为1.6V,这个电平较高,所以加到Q803的b极后造成Q803导通,彩电处于待机状态,不能开机。因为断开了29脚与外围电路连接而单独测29脚电平不正常,由此判断29脚内电路可能有局部损坏。此MPU价格昂贵且不易购买,换之又觉得可惜,经过分析后本人认为应该想办法降低29脚1.6V开机电平,使Q803处于截止状态才能开机。于是我把开关机控制有关电路稍作改变(见图2)。断开R862不用,并断开MPU的29脚到Q803的b极的连接,然后在29脚串三个1N4001二极管到Q803的b极。这样使29脚出1.6V开机电平经3个二极管分压后,到达Q803的b极上的电平降为0V,使Q803截止,此时电源输出为开机状态。当MPU的29脚出5V关机电平时,加到Q803的b极的电平也还有3V多,Q803仍可导通,此时电源输出为待机状态。接好改动电路后,彩电经过长时间使用完全正常。


(文/陈君皓)