在彩电小信号处理集成电路中,特别是扫描和亮度处理集成电路,大多设有X射线保护、ABL自动调整、行逆程脉冲输入、白平衡自动检测、黑电平钳位等专用检测引脚。当这些专用引脚被检测出电压、脉冲、电流发生异常,造成被检测的电压、电流超出规定范围以及被检测的脉冲异常或丢失时,则在小信号处理集成电路内部具有相应的保护功能的电路就进入保护状态。近几年由于微处理器总线系统在彩电中的应用,有的小信号处理保护电路,还可通过总线系统与微处理器联动,实现待机保护。由于小信号处理电路的设计日趋成熟,集成度不断提高,自动检测、调整、保护的功能不断完善,其检测引脚也不断增加,由小信号处理电路引发的保护故障几率也相应增加,探索小信号处理保护电路的检修,是当前彩电维修中必不可少的重要环节。
结构与检修技巧
一、电路结构
小信号处理保护电路的结构如图1所示,大多数由检测取样电路、比较放大电路及小信号处理保护电路三部分组成。部分机型还设有第四部分联动保护执行电路,一是将比较放大电路产生的保护触发电压送入开关机电路,实现待机保护; 二是通过总线系统或中断口向微处理器传送保护信息,由微处理器采取相应的保护措施。

检测取样电路大多由二极管、电阻、电容等分立元件构成,主要负责被检测电压的整流、分压、分流,提取检测取样电压,送入比较放大电路。
2.比较放大电路
主要由基准稳压二极管、三极管、晶闸管等放大、控制元件构成。分为过流检测、过压检测、欠压失压检测电路。根据电路要求不同,主要有两个作用:一是对取样电路送来的电压、电流、脉冲信号进行比较或放大,当被检测的电压或电流超过设定值时,产生保护控制电压,送到小信号保护电路的专用检测引脚,触发小信号处理集成电路内部保护电路进入保护状态; 二是对取样电路送来的脉冲信号进行放大或倒相,然后送入小信号保护电路的专用引脚,由小信号处理电路内部进行比较和处理。
3.小信号处理保护电路
小信号处理保护电路是保护电路的核心,对各路专用检测引脚送来的故障检测信息进行分析和判断,根据程序和设计,判断被检测的信息是否正常。当判断被检测电路发生故障或输入的电压、信号异常时,执行相应的保护措施。
常见的小信号处理电路具有保护功能的引脚有:X射线检测脚、行逆程脉冲输入脚、沙堡脉冲输入脚、ABL检测脚、束电流检测脚等,这些引脚的检测方法分以下几类:
⑴电压翻转型 这类引脚与微处理器中断口保护电路类似,检测脚正常时为低电平,发生故障时引脚电压发生翻转,变为高电平;检测脚正常时为高电平,发生故障时变为低电平。例如: X射线保护引脚,正常时大多为低电平,发生故障时,故障检测电路迫使该脚变为高电平,小信号处理电路据此判断被检测电路发生故障,进入保护状态。
⑵脉冲检测型 这类引脚对输入的行逆程脉冲、场逆程脉冲、沙堡脉冲等信号进行检测。当被检测的脉冲丢失或幅度、相位异常时,小信号处理电路据此判断被检测电路发生故障,进入保护状态。
⑶设定电压变化范围 这类引脚主要对需要在一定范围内变化的电压进行检测,该脚的电压变化被设计在一定范围内。当超过该设定范围时,小信号处理电路判断被检测电路发生故障,进入保护状态。如: ABL检测脚,当该脚电压变化在正常范围内时,小信号处理电路不发生保护,只是对光栅亮度进行相应的调整。当该脚电压超出设定的电压范围时,进入保护状态。
由于小信号处理电路生产厂家不同、集成电路的型号不同,所以它们采取的保护措施也不同,大多分两种: 一是采用停止行振荡或切断行推动信号的方法,迫使行扫描电路停止工作; 二是切断亮度通道,迫使三个视频放大电路截止,进入黑屏幕保护状态。
不少彩电生产厂家围绕小信号处理电路的保护检测脚,开发了其他保护功能。如:在行逆程脉冲检测脚开发了场输出异常保护,在X射线保护检测脚开发了电源或行输出过压保护等,使小信号处理电路的保护功能得到扩展,同时也给小信号处理电路的保护检修工作增加了难度。
4.联动保护电路
很多彩电的保护电路,不但具有小信号处理保护电路,还设有其他保护电路。当小信号处理保护电路进入保护状态时,引起其他保护电路联动,进入更深层次的保护状态。非总线控制彩电的保护联动主要采用以下方法: 一是将比较放大电路产生的保护触发电压送入开关机电路或其他保护执行电路,引起保护联动; 二是小信号保护电路进入保护状态后,引起其他失压保护电路联动,进入保护状态。采用总线控制技术或具有中断口保护功能的彩电,小信号处理电路通过总线系统或中断口向微处理器传送保护信息,由微处理器采取相应的保护措施,实现待机保护。
二、检修技巧
对小信号处理保护电路的检修,也可通过以下三个途径进行: 一是观察故障现象,确定是否为小信号处理电路进入保护状态; 二是通过检测脚电压测量的方法,判断是哪个检测脚引起的保护,再对该脚的检测电路进行检测,找到故障元件;三是设法解除保护状态,看到真实的故障现象,根据真实的故障现象,对故障范围做出判断,再对其故障范围内的元件进行检测。
1.观察故障现象,确定是否小信号处理电路进入保护状态
小信号处理电路保护时采取的保护措施大多数是切断行扫描和亮度通道。如果未采用联动保护电路的话,采取切断行扫描措施保护时的故障现象为无光栅,电源输出的各种电压基本正常; 采取切断亮度通道措施保护时的故障现象为黑屏幕,电源和行输出的各种电压基本正常。如果出现上述故障现象,可初步确定是小信号处理电路进入保护状态,需对相关电压进行测量,做进一步确定。
如果采用联动保护,故障现象与联动保护电路的保护措施有关,可设法切断联动保护,再观察故障现象。如果切断联动保护后,故障消失,属联动保护电路故障。
2.测量关键点电压,确定故障范围
首先测量电源、微处理器和总线系统电压是否正常。小信号处理电路的工作状态直接受电源和微处理器控制系统的左右。在检测小信号处理保护电路时,应首先排除电源和控制系统的故障,确保小信号处理电路工作在正常状态,避免因电源电压异常或控制系统异常引起小信号处理电路产生误保护故障。对于采用总线控制技术的彩电,还应检查其功能设置数据,避免因功能设置数据出错引起误保护。
测量小信号处理电路的电源电压、总线、晶振电压,确定小信号处理电路工作在正常状态,然后测量与保护有关的故障检测脚电压,必要时用示波器观察输入波形,判断由哪个引脚电压或波形异常引起的保护。当电压翻转型检测脚电压发生翻转,即由正常时的低电平变为高电平或由正常时的高电平变为低电平时,脉冲检测型检测脚被检测到的脉冲丢失或幅度、相位异常或电压偏离正常值时,设定电压变化范围检测脚电压超过设定范围时,即可判断是由于该脚引起的保护。
测量检测脚电压,一是抓住开机后、保护前的瞬间,测量关键点电压变化; 二是进入保护状态后,测量关键点电压; 三是解除保护状态或强行开机后测量关键点电压。根据关键点电压的变化,判断是哪路检测电路进入保护状态,确定故障范围。
3.解除保护,观察故障现象
解除保护状态仍然要坚持电源和行输出电路无明显短路、漏电故障,且电源电路工作正常,输出电压不应过高的前提。
对于采用联动保护的电路,应首先解除联动保护,然后再解除小信号处理电路的保护,以便确定保护范围。由于小信号处理电路执行保护大多在集成电路内部完成,解除保护只能在故障检测脚采取措施。
⑴解除联动保护的方法 对于采用总线方式与微处理器保护电路联动的保护电路,可在保护执行电路采取措施,将开关机电路置于开机状态。对于通过分立元件构成的联动保护,可在其保护触发电路采取措施,一是切断送往联动保护电路的触发电压; 二是将联动保护电路的触发电平强行置于正常状态。
⑵解除电压翻转型保护的方法 一是强行将该检测脚电平置于正常状态,低电平正常的可将该脚直接接地,高电平正常的将该脚接电压相近的电源; 二是切断该脚外部故障检测电路。
⑶解除设定电压范围保护的方法 用分压电阻为该检测脚提供正常电压,强行将该脚电平置于正常状态。
如果解除哪路保护后,退出保护状态,则故障发生在该被检测的电路中。此时有两种情况: 一是被检测的电路发生故障,进入保护状态,二是故障检测电路本身发生故障,误入保护状态。
TA7698AP、IX0719CE保护电路检修
TA7698AP是我国采用最多的电路之一,东芝两片、胜利两片、夏普两片、陆氏两片等系列彩电,均采用此电路。TA7698AP夏普采用后改名为IX0719CE,国产TA7698AP命名为CD7698AP。该小信号处理电路的30脚为X射线保护脚,围绕该脚,很多厂家均开发设计了保护电路。虽然该电路面世较早,但不少维修人员对TA7698AP的保护电路了解较少,特别是维修业的新成员。下面以采用夏普NC-2机芯的熊猫C54L1彩电为例,介绍其保护电路的原理与维修。其他采用TA7698AP的飞跃47C1、54C2Y21, 飞燕DUC47-C4,三元47SYC,山茶SC-51A,孔雀KQ47-36, 天鹅CS47-S1,金星C4715、C541,虹美C4725、C5152,凯歌C5401, 夏普C-1801DF等系列彩电均可参照维修。
一、电路构成
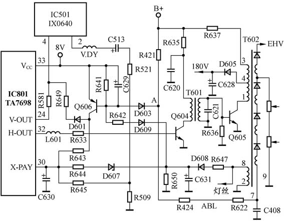
熊猫C54L1彩电小信号处理保护电路,如图2所示。其小信号处理电路IC201采用TA7698AP,该电路的30脚(X-PAY)为X射线保护检测端口,属电压翻转型。外接四路故障检测电路,对行、场扫描电路进行检测。30脚正常时为低电平0V,外部故障检测电路检测到故障时,向30脚输入高电平。当30脚电压大于0.7V时,TA7698AP就会进入保护状态,从集成电路内部切断行振荡电路,行推动信号输出端32脚无激励信号输出,迫使行推动Q604、行输出Q605停止工作,进入保护状态。
TA7698AP的30脚外接的四路故障检测电路,有两组为过压检测,即行输出、场输出过压检测,由TA7698AP的30脚直接进行检测。当发生过压故障时,通过限流电阻直接将高电平送入TA7698AP的30脚;有两路为失压或过流检测,为显像管束电流过流和行输出失压检测,由30脚外部的PNP三极管Q606完成。当发生失压、过流故障时,Q606导通,通过限流电阻将导通后的高电平送入TA7698AP的30脚。
1.行输出过压检测电路
该电路由检测电路R644、D607和灯丝电压整流滤波电路D608、C631、R650组成。TA7698AP的30脚通过R644、D607(EX0072CE 19VX20-1)对行输出的灯丝电压进行监测。行输出变压器T602的2、8绕组输出的电压,除了为显像管灯丝供电外,还通过D608整流、C631滤波,在R650上形成直流电压。当行输出的电压正常时,R650上的电压低于D607的反向击穿电压,D607截止,对TA7698AP的30脚电压不产生影响; 当因+B电压升高或行逆程电容器开路等原因造成行输出脉冲电压升高时,T602的2、8绕组的灯丝电压也相应升高,其整流滤波后的R650两端电压也随之升高。当R650上的电压高于D607反向击穿电压时,D607击穿,通过R644向TA7698AP的30脚提供高电平,TA7698AP进入保护状态。
2.场输出过压检测电路
该电路由R645和场反馈分压电路R521、R509组成。TA7698AP的30脚通过R645对场反馈分压电路R509上的电压进行监测。场输出电路IC501(IX0640EC或LA7830)工作正常时,其输出端2脚电流经场偏转线圈V.DY和输出耦合电容器C513后,在R521、R509中点产生较低的电压,对TA7698AP的30脚电压不产生影响。当场输出的脉冲电压过高或C513漏电时,R509上的电压也升高,通过R645向TA7698AP的30脚提供高电平,TA7698AP进入保护状态。
3.显像管束电流检测电路
该电路由检测电路Q606、D603和ABL电路构成。Q606的基极通过D603对ABL电路的A点电压进行检测。当显像管束电流正常时,在电阻R421上的电压降较小,A点电压高于Q606的发射极电压,Q606和D603均截止,Q606的集电极为低电平, 对TA7698AP的30脚电压不产生影响。当显像管束电流过大时,在电阻R421上的电压降增大,A点电压降低到7V以下,低于Q606的发射极电压(8.0V)时, D603导通,Q606也导通,通过R643向TA7698AP的30脚提供高电平,TA7698AP进入保护状态。
4.行输出失压检测电路
该电路由Q606、R642、D609和灯丝电压整流滤波电路D608、C631、R650组成。Q606的基极通过R642、D609对R650上的电压进行检测。行输出正常时,R650上的灯丝电压高于Q606的发射极电压,Q606和D609均截止,Q606的集电极为低电平,对TA7698AP的30脚电压不产生影响。当行输出因故停止工作无电压输出或因行输出变压器短路等原因,造成行输出电流过大、输出电压过低时,显像管灯丝电压也随之降低。当R650上的电压失落或低于Q606的发射极电压时,D609、Q606导通,通过R643将向TA7698AP的30脚提供高电平,TA7698AP进入保护状态。
5.保护维持和场保护同步电路
行输出失压检测电路还具有保护维持作用。当因行输出、场输出过压、束电流过大引起TA7698AP保护切断行输出时,显像管灯丝电压也随之消失,R650上的电压失落,Q606导通,向TA7698AP的30脚提供高电平,维持TA7698AP保护状态不变。
当Q606导通维持保护状态时,其集电极的高电平还通过D601、R649向场输出电路IC501的激励信号输入端4脚提供高电平,将场激励信号截断,迫使场输出电路也停止工作。
二、保护电路的检修
1.判断TA7698AP是否保护
该机的行扫描、场扫描、小信号处理电路的电源均由开关电源供给,行输出只为显像管提供高、中、低电压。由于TA7698AP执行保护时,只是切断行振荡电路,迫使行扫描电路和场扫描电路停止工作。因此, TA7698AP执行保护的故障现象是:除显像管无光栅外,小信号处理电路依然正常工作,此时伴音仍然正常,其故障现象与行扫描电路停止工作相似,可通过电压测量法做进一步判断。
当发生无光栅、无图像、伴音正常的故障时,测量TA7698AP的30脚电压,如果30脚电压超过0.7V,即可判断是TA7698AP执行保护。如果30脚为0V低电平,则是行扫描电路发生故障。
2.完全解除保护,观察故障现象
在确定TA7698AP进入保护状态后,又确定电源和行输出电路无明显短路故障且开关电源输出电压正常、行逆程电容器无开路故障的前提下,将TA7698AP的30脚与对接地端31脚短路,迫使TA7698AP解除保护进入工作状态,开机观察故障现象。如果开机后声光图均正常,即是故障检测电路元件变质、损坏引起的保护。如果开机后出现声光图方面的故障,则是发生故障的单元电路引起的保护,要对相应的电路进行检修。此种方法不能准确区分是哪路故障检测电路引起的保护,要做具体区分,可采用逐路解除保护的方法。
3.逐路解除保护,判断是由哪路故障检测电路引起的保护
在确定TA7698AP进入保护状态后,采用逐个断开各路故障检测电路的方法,确定是由哪路故障检测电路引起的保护。具体方法是:首先断开R643,切断Q606送往TA7698AP的30脚保护触发电压,进行开机试验。如果退出保护,则是与Q606有关的行输出失压、欠压检测和保护维持电路引起的保护。如果仍然保护,且行扫描工作于间歇振荡状态,则是行、场输出过压检测电路引起的保护,可逐个断开行输出过压检测电路的D607,场输出过压检测电路的R645,做进一步判断。下面列举几个实例加以说明。
例1 :
刚开机正常,20多分钟后,光栅消失,但伴音正常。
分析与检修:
测量TA7698AP的30脚电压,刚开机正常时为低电平0V,20多分钟后逐渐升高,升到1.2V时,光栅消失,判断是TA7698AP进入保护状态。为了看清故障现象,决定采用全部解除保护的方法检修。先接假负载确定电源电压正常,再在行逆程电容器两端并连10000pF/1600V电容器,以防止逆程电容器开路扩大故障,然后将TA7698AP的30脚与31脚短接后开机试验。屏幕上出现一条水平亮线,判断是场输出电路发生故障,对场输出电路进行检修,发现有几个引脚有开焊迹象,逐个补焊后,开机场扫描恢复正常,只是光栅过大,亮度偏低,判断是并联了行逆程电容器所致,同时也说明原来的行逆程电容器未发生开路故障。拆出并联的10000pF/1600V逆程电容器,断开30脚与31脚的连接后,故障彻底排除。
例2 :
开机后,有高压建立的声音,无光栅,但伴音正常。
分析与检修:
测量TA7698AP的30脚电压,为高电平1.0V,判断是TA7698AP进入保护状态。在接假负载确定电源电压和行逆程电容器无开路故障后,采用全部解除保护的方法检修。短路TA7698AP的30、31脚后开机,出现正常的光栅和图像,说明是30脚外围的故障检测电路发生故障,引起的误保护。为了准确区分是哪路故障检测电路引起的误保护,恢复30脚保护电路,采用逐路解除保护的方法,先断开Q606的集电极至TA7698AP的电阻R643,开机仍然保护,判断是行、场过压检测电路引起的误保护。对行、场过压检测电路进行检测,发现D607稳压值降低,由原来的19V,降为12V左右,且不稳定。由于无19V稳压管更换,用12V和6.8V稳压管串联后代换D607,恢复保护电路,开机不再发生保护故障。
例3 :
开机后,无光栅,伴音正常。
分析与检修:
测量TA7698AP的30脚电压,为高电平1.0V,判断是TA7698AP进入保护状态。短路TA7698AP的30、31脚后开机,出现正常的光栅和图像,说明是30脚外围的故障检测电路发生故障,引起的误保护。为了准确区分是哪路故障检测电路引起的误保护,恢复30脚保护电路,采用逐路解除保护的方法,先断开Q606的集电极至TA7698AP的电阻R643,开机退出保护状态,说明Q606检测电路发生故障,引起误保护。对Q606及其外围元件进行逐个在路测量,未见异常。考虑到电容器的在路测量不够准确,拆下C629(1000μF/6.3V)进行测量,C629已不足2μF。该电容器起保护延迟作用,开机的瞬间,由于C629的充电,相当于将Q606的基极与发射极之间短路,迫使Q606截止,直到行输出工作正常,避免开机的瞬间行输出电压未建立,进入行失压保护状态。C629容量明显减小,延迟时间缩短,行输出还未进入正常工作状态,Q606就已导通,引起开机误保护。更换C629恢复R643后,故障排除。
例4:
开机后,无光栅,伴音正常。
分析与检修:
测量TA7698AP的30脚电压,为高电平1.0V,判断是TA7698AP进入保护状态。短路TA7698AP的30、31脚后开机,仍无光栅和图像,伴音也变小且伴有“哼哼”杂音。此时测量+B电压,由正常时的115V降为80V左右,明显偏低。判断一是开关电源故障,带负载能力差,二是行输出短路,行电流过大,造成电源电压下降。断开为行输出供电的R637,接假负载测量电源输出电压,正常; 在R637之后串联电流表,测量行输出电流,高达550mA,判断是行输出存在短路漏电故障,造成输出脉冲电压过低,引起Q606进入低压保护状态。检测行输出电路的对地电阻,基本正常,判断是行输出变压器T602内部发生局部短路,更换T602后,开机光栅和图像恢复正常,恢复TA7698AP的30脚保护功能,未再发生保护故障。
(文/孙德印 孙铁刚)
