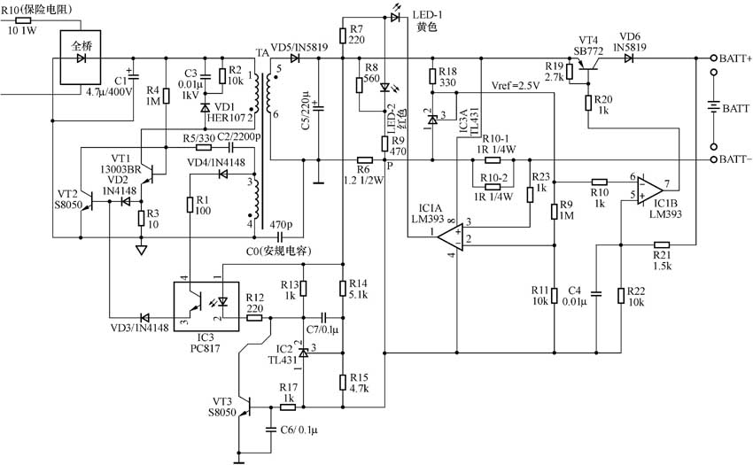
具有过流保护功能的手机充电器电路主要用在手机中对电池进行充电,这种充电器常见的电路如图1所示,下面分析其工作原理。

本电路的强电部分和上期《简易手机镍氢电池充电器原理解析》中的电路基本相同,变压器规格尺寸也相同;区别仅在开关管VT1改为中功率管MJ13003,并增加稳压反馈控制电路。另外,由于输出功率较大,变压器各相绕组的匝数也不相同。
1.稳压控制电路
次级整流电压由C5滤波后经R14、R15分压输入到IC2(TL431)控制极,通过光耦反馈控制VT1每个周期内的导通时间,因此就可以控制输出电压。根据TL431的工作原理,输出电压V\(_{O}\)= V\(_{REF}\)·(R14+R15)/R15,已知V\(_{REF}\)=2.5V,代入图中参数,有V\(_{O}\)≈5.2V。注意:这里V\(_{O}\)≈5.2V是指电解电容C5正极相对于P点(而非C5负极)的电压,这是因为IC2的参考地与P点是等电位的。
2.待机指示电路
当不接电池时,由《简易手机镍氢电池充电器原理解析》一文分析可知:这种电路处于间歇振荡工作方式,次级输出5.2V稳定电压。R18与IC3A组合产生2.5V基准源,一路经R9、R11分压输入到IC1(LM393)的2脚,另一路经R10输入到IC1的6脚,因此,V\(_{2}\)≈25mV,V\(_{6}\)≈2.5V。
由于系统没有接入电池,R10-1、R10-2没有电流流过,故BATT-端为零电平(相对于P点),IC1的3脚也为零电平,因此IC1:A输出低电平,这时共阳极发光二极管黄灯LED-1点亮。实测V\(_{1}\)≈320mV,此时发光二极管共阳极电压被钳位于2.45V,则流过电阻R7的电流约为12.5mA。
然而,共阳极发光二极管红灯LED-2的工作情况如何呢?假设电路中没有LED-2,那么R8、R9交点处电压应该为2.37V(=5.2×R9/(R8+R9)),由于此时共阳极电压为2.45V,所以,即使LED-2接入也不会影响(发光二极管)共阳极和R8、R9交点的直流电位,因此,红灯LED-2不可能点亮,也就是说,流过电阻R7的12.5mA电流几乎全部流过LED-1。因此,待机时黄灯点亮,红灯熄灭。
3.充电指示电路
接入电池后,若电池电压较低,经R21、R22分压加在IC1B的5脚的电压小于V\(_{REF}\),则IC1的7脚输出低电平,控制VT4输出电流对电池充电;若充电电流远大于50mA,那么,就会在R10-1、R10-2并联电阻上产生远大于25mV的相对于P点压降,由于IC1的参考地与P点也是等电位的,所以IC1的正向输入端电压大于负向输入端电压,1脚输出高电平,此时,黄灯熄灭、共阳极电压被抬高,故红灯被点亮。
随着充电的进行,电池电压逐渐升高,当BAAT+端(相对于P点)电压升高接近2.875V时,IC1的5脚的输入电压接近V\(_{REF}\),7脚输出电压随之升高,吸纳VT4基极的电流减小,因此,输出充电电流也减小;若充电电流(小到)接近50mA时,那么,在R10-1、R10-2并联电阻上产生的压降接近25mV,于是IC1:A的正、负向输入端电压接近,1脚输出电压下降,因此,有少量电流从LED-1流入IC1:A输出端,此时红、黄两灯同时点亮,但亮的程度不同。由于它们封在一个管壳内,因此总的显示效果为橙红色。随着充电的继续进行,充电电流更小,3脚电压更低,黄灯点亮程度变得更大、红灯点亮程度变得更小,因此,整个充电过程,随着充电电流由大变小、发光二极管从橙红色逐渐变为橙黄色,最后当充电电流小于50mA时几乎为黄色。
(编者注: 充电最终的理论值为 2.875V——指BAAT+端相对于P点的电压,一旦有充电电流,在R10-1、R10-2并联电阻上就会产生压降,则BAAT+端相对于BATT-端的电压就会小于理论值,只有充电电流为零时BATT-端和P点才等电位。)
4.过流和短路保护电路
若由于某种原因,充电电流过大,比如超过450mA时,那么,就会在电阻R6上产生540mV的压降(相对于C5的负极),于是VT3轻微导通,光耦内二极管的电流增大,输出电压降低;充电电流越大,电阻R6上的压降越大,故流过光耦的电流越大,输出电压降得越低。即使输出短路,电路依然有输出电压(降落在VT4射-集极、VD6、R10-1、R10-2和R6上),所以,次级绕组也不会损坏,故障排除后电路能恢复正常工作状态。R6是一个基准电流限制电流。C0是安规电容,用于衰减变压器初、次级间杂散电容产生的共模发射电流,以满足传导EMI标准要求。
5.工作方式
表1是充电器正常工作时实测的一组数据,其中输出电压是指BATT+端、BATT-端之间的电压,负载接在BATT+端、BATT-端之间。
从表中可以看出,系统基本工作于PFM(频率调制)方式;当负载加重时,占空比不变,而工作频率降低。当负载很重时,过流保护电路开始起控制作用,输出电压减小,输出电流不再增加,输出功率不再增加。实测本电路,当负载小于5.8Ω时保护电路开始启控,输出电压降低,占空比不再恒定维持为16%(不变),而是逐渐减小。
(文/葛中海)