更换中周(中频变压器)对彩电维修人员可以说是一项基本要求,许多维修人员都会有自己的体会。由于机型多,维修量大,所以这是一个常议常新的话题。按理更换中周应该不太困难,但在实践中维修人员经常会遇到一些让人头痛的问题,其原因主要有两个:一是所换中周非原型号;二是故障不是中周损坏引起的,下面通过几个典型实例详细说明。
例1:
一台三菱TC2128彩电,故障现象为频偏和漏存,这是典型的中周问题。该机小信号IC型号为M52340,CPU型号为M37220M3,该机中周有内附管状电容,其型号为026。微调中周,一切恢复正常,自动搜索台效果良好,由此确定中周变质。因无原配件,所以决定采用其他型号的中周代换。先将损坏的中周拆下,用蜡将管状电容封上(防止进一步氧化),然后用常用的025、1445两小型中周上机调试,反复细调就是不能搜索台。为了积累经验,将原内附电容捣碎,用外附电容的方法进行实验,多次改变外附电容值,发现用22pF的电容效果最佳,后经多次实验,几乎不用微调。
小结:
对于有内附电容的中周来讲,当出现上述故障时,我们首先考虑的就是中周,如果调试和更换中周未果,再集中精力,检查其他电路。
例2:
一台飞利浦单片机芯长虹C2591彩电,出现不搜索台故障。首先调试中周,无效,更换新中周后,再次仔细调试仍然不见任何起色,怀疑不搜索台另有原因,测TDA8361各脚电位,发现4脚输出电压仅为2.2V(正常时为7V),根据电路图分析原因(见图1),断开CPU第34脚,电压仍然很低,最后用开路法很快查出C021漏电,更换后,故障排除。

小结:
本例不搜索台故障不是由中周引起的,从检修过程来看,上来就检查中周,好像走了一点儿弯路。但从实践角度来看,对于这类有内附管状电容的中周,如果不把中周问题排除,无法集中精力进行下面的检查。
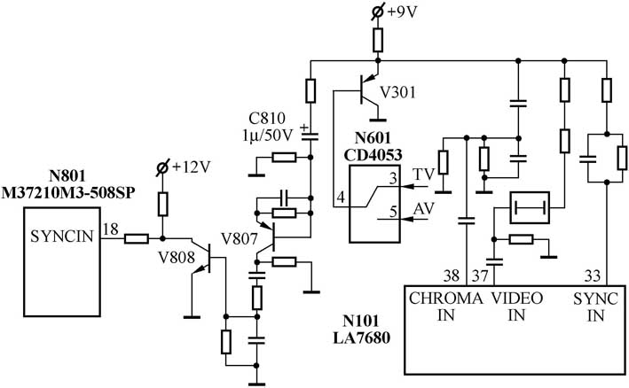
例3:
熊猫2118彩电(TA7680+TA7698二片机)出现严重漏存,已存的节目在收看中也出现蓝屏和图像交替出现的故障现象。重新进行自动搜索发现能存台但漏存许多台,能存的台效果也不在最佳,首先检查图像及AFT中周,发现内附电容变黑,更换两个中周,重新进行自动搜索,漏存现象并无改善,再仔细观察发现已存节目效果很好,频偏故障消失,但每次搜索后,漏存的台不固定,无规律,根据该机蓝屏和图像交替出现的故障现象,将机器内的蓝屏控制开关打向另一边(蓝屏关),发现故障现象变为已存台图像并始终正常,伴音时有时无。该机信号识别有关电路如图2所示,从电路原理分析,由AT/TV切换集成电路CD4053的4脚输出的视频信号其中三路分别进入LA7680的亮度处理、色度处理、同步分离电路,另有一路经C810通过V807、V808组成的信号识别处理电路进入微处理器18脚,为CPU提供控制识别信号,由于切断蓝屏控制开关后,图像一直正常,可以确定N601第4脚至LA7680第33、37、38脚这一部分正常,故障只可能在V301发射极至CPU N801第18脚之间或微处理器本身故障,于是,重点检查V807、V808及附近有关元件,经过一番检查怀疑C810(1μF/50V)有问题,将此电容代换后,故障彻底排除。

小结:
上述故障的主要原因是C810变质导致识别信号幅度变小(时好时坏),引起漏存、蓝屏和图像交替出现,中周失谐是次要原因。本故障在熊猫2118机型多次出现,是该机的一个通病。比较简单的方法是断开蓝屏开关,根据有无伴音这一线索,检查识别电路不存台(或漏存)故障。
(文/张兰家 贾凡)