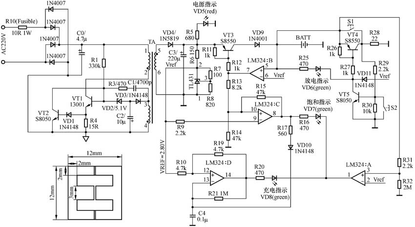
简易手机镍氢电池充电器原理图附图所示。该充电器主要由强电、弱电、放电这三部分电路组成。
一、强电部分
市电经熔断电阻R10加在整流桥上。在高压滤波电容C0两端产生约300V的脉动直流电压。上电后R1给VT1基极提供启动电流,VT1振荡,变压器初级电感被激励,1、2端产生上正下负的电压,根据图中所示同名端,辅助绕组3、4端也产生上正下负的电压,经电容C1耦合、R3限流加到VT1基极,开关管VT1迅速饱和导通,集电极电流线性增加,基极电流按指数衰减,充电回路为:变压器3脚→C1→R3→VT1发射结→R4→变压器4脚。
当VT1基极电压上升到约1.8V时,VT2迅速导通,拉低VT1基极电位,随后VT1退出饱和,流过集电极的电流相应减小,于是,变压器初级电感被激励产生正极性电压,电压极性为下正上负(感应电压和输入电源同相相加)。变压器3端电压下跳为负压,由于电容两端的电压不能突变,所以,C1左端电压比变压器3脚更低,VT1迅速截止,这时放电回路为: 变压器4脚→R4→VD1→VT2集电结→R3→C1→变压器3脚,此后电容放电,VT1基极电压上升,当电压达到0.6V,VT1又迅速导通,于是电路重复上述自激振荡稳定工作。
VD2用来设置C2负极的直流电位,稳压管稳压值越大,C2负极的直流电位越低。因为VT1基极最高电压1.8V是本电路工作状态的转折点,假如稳压管VD2是5.1V,则稳压管正极被钳位于-3.3V,稳压管VD2是5.6V,则稳压管正极被钳位于-3.8V(稳压管正、负极电压的代数差是其稳压值)。正常工作时,电容C2负极为基本稳定的直流电压(以图中参数,约-3.3V),因此,变压器3端电压负脉冲最低约-4.0V,因为它最低也只能比C2负极低一个PN结(VD3)电压。VD2设置C2负极的直流电位,C2负极的直流电位越低,输出电压越高,反之亦反。
该电路次级输出电压与初级没有反馈通路,所以其稳压效果并不理想。实际上充电器设计时仅考虑输入电压为AC 220V的情况下,依靠精心设计变压器绕组(初级: 170 匝,辅助绕组:13匝,次级:19匝)和R4、VD2的参数来实现输出电压为某个值,若输入电压增大,输出电压也会适当增大。另外,如果短路VD1、适当减小R4的值也可以使输出稳定在某个值。改变R4的值一方面改变输出电压,另一方面工作频率也会相应改变,以图中参数: 当输入市电为220V,电池充电电流250mA时,工作频率f≈80kHz。R4的阻值与输出电压的关系见下表。

高压开关管VT1可以用ST公司的BV68直接代换,它的集-射极最高耐压为600V; 开关变压器磁芯型号为EE12,即两个E型磁体镜像粘合,尺寸见原理图中标注,厚度为4mm)。

二、弱电部分
1.基准电压VREF形成电路
R6、R7、R8和TL431组成基准电压VREF , 根据图中参数V\(^{REF}\)=2.5×(100+820)/820= 2.80V。
2.大电流充电电路
装入电池,把充电器插入市电插座,当电池电压低于V\(^{REF}\)时,LM324:B输出低电平,VT3导通,输出大电流给电池充电。此时,VT3处于放大状态,这是因为电池电压和VD9压降的和约为3.2V(假设开始充电时电池电压约为2.5V),而经VD4整流后的电压大约5.0V,所以,VT3的射-集电极压差远大于0.2V,当充电电流为300mA时VT3发热比较严重,所以最好用P\(^{T}\)=625mW的S8550三极管,或者适当增大基极电阻以减小充电电流。实际上,由输出电压与初级没有反馈通路,所以当电网电压有较大波动时,输出电压也会相应增大或减小,因此,最后也会作用VT3上,造成VT3不同程度的发热。
注:由于LM324低电平驱动能力较小,实测LM324:A、LM324:B输出的“低电平”并不是0V,而是0.8V左右。
3.大电流充电指示电路
首先看LM324:D的工作情况:其12端通过R10接V\(^{REF}\),由于接成正反馈,所以构成了滞回比较器,刚开始上电时C4上端没有电压,LM324:D输出高电平。这个高电平一方面通过R19反馈到12端,另一方面经电阻R21对电容C4充电,当充电的电压高于12端电压V+时,比较器翻转输出低电平;由于R19的反馈作用,12端电压立即下跳到低电平,这时,电容C4通过电阻R21放电,当放电的电压小于12脚电压时,比较器再次翻转输出高电平,由于R19的反馈作用,12端电压立即上跳到V+,此后电路一直重复上述过程,因此,LM324:D输出频率固定的方波信号。
其次看LM324:A的工作情况:电池电压由R31、R32分压后接LM324:A同相输入端,因为R31<<R32,所以M324:A的3端略低于电池电压,显然它更低于其2端电压VREF,因此,LM324:A输出稳定的低电平。因此,加在电阻R20和发光二极管VD8通路一端为频率固定的方波电压,另一端为稳定的低电平,因此,发光二极管VD8会周期性点亮,给人闪烁的感觉。
最后看LM324:C的工作情况:当LM324:B输出低电平时,LM324:C的10端也为低电平,而其9端通过R9接V\(^{REF}\),所以,LM324:C也输出低电平。 结合上面的讨论,我们可以看出:电阻R16和发光二极管VD7两端电压差为零,因此,VD7不能点亮!另外,无论LM324:D的13端电压如何变化(电容充、放电在该脚形成三角波电压)都不会受LM324:C输出的影响,因为LM324:C输出低电平,要么VD10反偏截止,要么VD10两端都为低电平!
所以,这种状态下,四只指示灯的工作情况分别如下:VD5点亮,指示电源正常;VD6不亮;VD7不亮; VD8闪烁,指示电池充电正常。
4.小电流充电电路
当充电一段时间后,电池电压慢慢上升到接近V\(^{REF}\)时,LM324:B输出电压慢慢上升,于是,流过R12的电流慢慢减小,因此VT3输出的电流(对电池充电)也会慢慢减小,但电池电压还会持续不断地缓慢上升,当电池电压几乎等于V\(^{REF}\)时,LM324:B会输出较高电压,这时LM324:C的10端高于9端电压,比较器翻转输出高电平,一方面会使VD7正偏导通被点亮(此时,LM324:A输出还是低电平),另一方面VD10也正偏导通给C4持续充电,LM324:D的13端高于12端电压,因此LM324:D被强迫输出低电平,VD8因无正偏压而熄灭。
虽然从外在的表现看充电灯熄灭,饱和灯点亮在某一时刻瞬间转换完成,但是,实际上充电过程却是逐渐过渡的: 当电池电压远低于V\(^{REF}\)时持续大电流充电,当电池电压接近于V\(^{REF}\)时充电电流慢慢减小,直至逐渐充电趋近“0”——即使饱和灯点亮,但系统仍在小电流充电!
所以,这种状态下,指示灯的工作情况分别如下:VD5点亮,指示电源正常;VD7点亮,指示饱和(小电流充电)。
5.LM324:A的用途
从上面3、4的分析中可以看出:无论电路是大电流或小电流充电,LM324:A的输出一直是低电平,好像它没有什么作用似的,还不如直接把VD7、VD8负极接地?实际上,LM324:A有一个妙用:假如把VD7负极直接接地,当把充电器接入市电且不装电池时,VT3处于微导通状态,VD9负极有比较高的电压,LM324:C输出高电平——没有装电池,饱和指示灯亮,这显然不合适。依图中电路连接,不装电池时VD9负极有比较高的电压,该电压同时加到3端,因此LM324:A也输出高电平,这样VD7就不会点亮。
三、放电部分
我们一般会有这样的感觉:刚买回来的镍氢电池,在开始一段时间使用时,一次充电所需的时间较长,连续使用的时间也较长;但是,当用了三个月或半年后,无论是充电或是使用的时间都缩短了,这是因为镍氢电池多次充、放电后容量下降的表现; 如果这时能把电池彻底放电一次,情况会有一些改善,充电器设计放电功能就是由此而来。
装入电池,把充电器插入市电插座,按轻触开关S1时,VT4的发射极-集电极被短路,电池电压一方面经R28放电,另一方面由R29、R30分压后加到VT5的基极,此时VT5饱和导通,其集电极电压约为0.2V,于是就会出现下列情形: ①电池经R25加在VD6上,VD6点亮; ②VT4饱和导通,即使释放S1,VT5基极有偏置电压,因此它依然饱和导通,直到电池电压低到不足以维持为止,电路自动解锁。
因此,我们可以看出:VT4、VT5组成自锁电路,如想解锁,只能按轻触开关S2,使VT5失去基极偏压,自锁解除VT4、VT5截止。
当VT5饱和导通后,VD11正极被钳位约0.9V左右——也就是说V\(^{REF}\)被钳位约0.9V,这时LM324:A、B、C、D分别输出高电平、高电平、高电平和低电平,因此VT3截止,从而切断了次级输出和电池之间的联系,放电时仅仅是放电池本身的电!所以,这种状态下,指示灯的工作情况分别如下:VD5点亮,指示电源正常; VD6点亮,指示放电进行。
实际上只要装入电池,既使不把充电器插入市电插座,按轻触开关S1也可对电池放电,此时,主电源没有电压,所以LM324不工作,电源指示灯不亮。
(文/葛中海)