VIPer12AS/VIPer12ADIP是ST公司生产的离线式开关电源控制器。VIPer12AS/VIPer12ADIP的引脚排列相同,区别是封装形式以及最大输出功率不同:VIPer12AS为SO-8封装,最大输出功率为8W;VIPer12ADIP为DIP-8封装,最大输出功率为13W。
引脚排列/引脚功能
内部电路/电路特点
VIPer12AS/ VIPer12ADIP的内部电路框图如图2所示。VIPer12AS/ VIPer12ADIP内含振荡器、PWM比较器、逻辑电路、高反压MOSFET功率管及保护电路,其中MOSFET采用了一项耐用智能电源专利技术,允许输出电流垂直流过硅片。

此外,VIPer12AS/VIPer12ADIP还具有如下特点。
固定的50kHz开关频率;
宽范围V\(_{DD}\)电压(8~40V);
电流方式控制;
辅助欠压磁滞锁定;
高压启动电流源;
内置过温、过流和过压保护电路。
由于负责提供控制逻辑的V\(_{DD}\)管脚(4脚)具有强大的电压输入能力,故VIPer12AS/VIPer12ADIP适用于需要宽电压供电的插入式电池充电器适配器、电视机和监视器的待机电源电路中。
VIPer12AS/ VIPer12ADIP可与由TSM10X驱动的光藕合器配合使用,对电流/电压进行精度调节。这款芯片特别适用于采用稳流方式输出的电池充电器,以确保恒定的充电率。同时,电压精度调节还保证了与锂电池的兼容性,因为,除了稳流工作方式之外,锂电池还需要稳压工作方式。
一个完整的采用VIPer12AS/VIPer12ADIP设计的SMPS电路,在空载状态下,功耗可保证在300mW之下。
应用电路
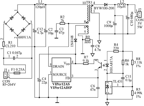
由VIPer12AS/ VIPer12ADIP设计的5W/5V(输出电压误差小于3%)待机电源电路如图3所示。

开关变压器的5、6辅助绕组产生的脉冲电压经二极管1N4148整流后为VIPer12AS/VIPer12ADIP和光耦H11A817A提供供电电压。在刚接通电源时,由于开关变压器的5、6辅助绕组没有脉冲电压输出,此时约+300V的高压直流电压经过开关变压器的10、8绕组→VIPer12AS/ VIPer12ADIP内部的开关管漏极为内部启动电路供电。系统正常工作后,就由辅助绕组供电。
(文/张玉光 辛然)

