XJZ—1系列模块是北京鑫嘉智科技中心开发生产的超声波反射型非接触式测距、开关合一的智能化控制板。它能在0.4~6m的范围内直接显示出与被测物体的距离。通过按钮对功能进行设定,分别在不同距离时吸合和释放板上的继电器。广泛应用于节水节能设备、自动门窗、侵入报警领域及汽车倒车控制,作为智能化电子开关。
控制板使用收发一体化的超声波传感器,定向发出40kHz的超声波,该波在空气中传播速度约为340m/s(在15℃时),遇到物体时该波的一部分反射回来被传感器所接收,模块内的CPU能快速、精确计算自发声到回声的时间,并转换成距离值直接显示出来,使用非常方便。
XJZ—1系列有A、B、C三个型号:A型为测距和距离显示;B型又添加一个可进行距离设定的智能开关,以继电器方式输出;C型将可设定功能的智能开关增加至二路,并且在掉电后所设定的数据不会丢失。
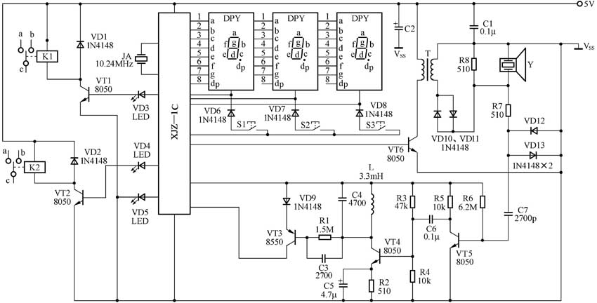
现以XJZ—1C(简称1C)为例,简单介绍其应用。电路原理图如图1所示。

工作原理:
在1C通电后,内部的振荡器开始以JA晶体的频率工作,这时晶体管VT6的基极每间隔一定时间(0.1s~3s可设定)会得到一个40kHz的脉冲串,经VT6放大倒相后驱动耦合变压器T,在T的副边上接有超声波发射换能器Y,将40kHz的电压转换成超声波向外定向辐射。此声波遇到物体返回的信号被超声波接收换能器Y接受,转变成微弱的电信号,经VT5、VT4的选频放大和VT3整形处理后送进1C进行处理。其发声至回声的时间长短取决于传感器Y与被测物之间的距离。三只数码管直接显示出这一距离值,当距离超过6m或小于0.4m时显示H—E,表示测距无效。
元器件选用:
VT1~VT6均为低饱和压降的8050、8550系列晶体管,β应大于120倍以上,电阻为1/16W碳膜电阻,C2、C5为CVD03型小体积铝电解电容,其余为瓷片电容。L为误差小于10%的3.3mH色码电感,Y为中心频率40kHz的发/收一体化超声传感器。PCB板焊好后,检查无误,接通5V电源测量电源电流约28mA左右,如过大应考虑到是否有短路或虚焊存在。
将控制板对准一个物体显示出距离值,前后移动控制板时,显示距离应随之变动。
操作方法:
控制板上的3个按钮开关,从左到右依次为S1(加键/减键)、S2(翻页/加键)、S3(确认/退出键)。
实例:
设置1号继电器在100~200cm距离窗口内吸合,具体操作如下:
第一步: 按S2,数码管显示出A—(1~9)其数值是可调节的,数值表示超声波发声的速率,设置1时为3秒扫描一次,9为扫描10次/秒。此时只能用S1调整所需数值。
第二步: 再按S2,出现b—L,是1号开关窗口下沿,此时再按S2出现窗口下沿的数值,如继续按S2,将仍然执行翻页功能,所以需先按S1使数值减一,S2才能变成加数的功能,将数值调节到100后,按S3退出。
第三步: 再按S2,出现b—H,是1号开关窗口上沿,此时再按S2出现窗口上沿的数值,如继续按S2,将仍然执行翻页功能,所以需先按S1使数值减1,S2才能变成加数的功能,将数值调节到200后,按S3退出。
第四步: 再按S2,出现b—U(N),U代表继电器在窗口值内启动,N代表继电器在窗口值外启动,此时只能用S1选择所需的工作状态。
第五步: 按S2,出现S—(1~9)其数值代表测量距离几次相同后继电器启动或释放。数值越高抗干扰性能越好,但吸合或释放均会有一定时间延迟。此时只能用S1调整所需数值。
第六步: 按S2,以下四项是对2号继电器的设置,其方法与1号相同。
①d—L: 2号继电器窗口下沿。②d—H:2号继电器窗口上沿。③d—U(N):与一号中的VD—U(N)意思相同。④F—(1~9): 代表测量距离几次相同继电器启动或释放。⑤C1(0),代表1号继电器。设置1时(启动)0时(关闭)。用S1设置为1,然后常按S3,出现“— — —”,设置成功。
第七步: 按S2,出现C2(0),代表2号继电器。设置1时(启动)0时(关闭),用S1设置为0,然后常按S3,出现“— — —”,设置成功。
注意事项:
①电源电压不能超过6V,正负极不能接反。②传感器Y轴射孔不能用物体挡住。
主要技术性能:
电源电压: V\(_{DC}\)/5V ;静态电流≤35mA; 有效测距距离0.4m~5.99m;最小分辨尺寸0.01m; 全程误差±0.02m;探测速度(A值)0.1~3秒/次,共9挡可设定;数值校正次数(S值、F值)1~9次可设定; 超声波振荡频率40kHz±1.25%;工作环境-10℃至55℃;控制通道两路继电器,可分别设定。详细介绍见www.51186.com。
编者注:
本文介绍的产品供货信息见第65页广告。
(文/傅国迎)