目前,制作红外线无线耳机的电路很多。最简单的方法是用音频信号直接对红外线发光管进行调制,这种方法比较简单,但信号在传输过程中容易受外界干扰,音质不佳。另一种方法是先将音频信号调制到某一频率的载频上,产生调频波,再利用该调频波对红外线发光管进行调制。音频信号的调制又可分为调幅与调频,调频的音质明显优于调幅,本文介绍的红外线耳机采用调频方式。
本文介绍的红外线立体声耳机发射电路采用三极管构成振荡器,产生标准的正弦波: 左声道载频为2.3MHz; 右声道载频为2.8MHz,频率较高; 通过变容二极管实现调频,频偏可达50kHz。接收电路采用摩托罗拉公司的专用调频接收电路MC3361,该电路工作电压低(3V),工作电流小(静态电流仅5mA),音质清晰。笔者制作的红外线调频耳机的频率响应可达18Hz~15kHz,低音性能极佳,整机失真度小于1%,传输距离约10m。发射器采用12V稳压电源供电,接收器采用两节5号电池供电。
电路工作原理
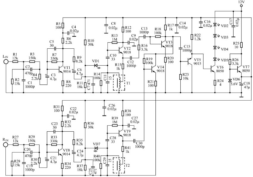
图1为高频红外线调频立体声耳机的发射电路,图2为接收电路。

为了实现立体声传输,左、右声道分别采用一套完整的发射和接收电路(其中发射器左、右声道的末级放大部分共用,接收器的左、右声道前级放大部分共用)。下面以左声道为例,对电路工作原理进行简单分析。
在发射电路中,音频信号首先通过R3、C2进行预加重处理,对音频信号中的高频信号予以提升;再通过VT1进行音频放大,放大后的音频信号加在变容二极管VD1上实现调频;振荡器由VT2及外围元件构成。调频后的高频信号通过VT3、VT5、VT6放大后推动VD2、VD3、VD4、VD5向外发射含有载波信号的红外光。为了提高发射功率、增大红外光的辐射角度,这里串联了4只红外发光二极管,可以根据需要调整发光管数量(由于每个红外发射二极管均需要约1.8V的压降,此时也要相应调整供电电压)。由于发射电路末级电流较大(约100 mA),故这里采用了交直流电源变换器进行供电。
为了使发射电路工作稳定,发射电路的前级电路采用了稳压供电方式,稳压电路由VT7和稳压二极管VD6构成。
在接收器中,经过调制的红外信号首先被红外接收管接收并转化为电信号(这里两只红外接收管并联以提高接收灵敏度和扩大接收角度),经过场效应管VT10(K161)预放大,再经VT11、VT12放大后送入调频接收专用集成电路MC3361的16脚进行解调(解调前先通过T3、T4进行了选频放大),还原出音频信号。C37对音频信号进行去加重处理,适当降低音频信号中的高频电平(因为在发射电路中对高频电平进行了提升)。解调后的音频信号从MC3361的9脚输出,经过TDA2822进行音频放大,推动耳机发声。
元件选择与制作
红外发射管VD2、VD3、VD4、VD5选用EIR-250C或SE303,红外接收管VD8、VD9选用PH302或HPT605C;变容二极管VD1、VD7选用MV2105或2CB14A;VT1、VT8选用9014(β值大于200); VT2、VT3、VT4、VT9、VT11、VT12选用9018(β值大于100); VT5选用9015(β值大于150);VT6、VT7选用8050(β值大于200); VT10选用场效应管K161; IC1、IC2选用MC3361;IC3选用TDA2822。
本制作中所用到的中周采用半导体收音机的中周改制而成。先将中周原来的绕线去掉,再用Φ0.06mm的漆包线进行绕制。左声道(2.3MHz)数据如下: T1用Φ0.06mm的漆包线在“工”字型磁芯上密绕51匝并在10匝处留出一个抽头; T3、T4初级绕21匝,次级绕3匝; T5绕53匝。右声道(2.8MHz)数据如下: T2用Φ0.06mm的漆包线在“工”字型磁芯上密绕45匝并在9匝处留出一个抽头;T6、T7初级绕16匝,次级绕3匝;T8绕46匝。
调试方法
确认所有元件焊接无误后即可进行调试。
(1)测量各级的电流。参考数值如下:接收电路中红外接收二极管VD8、VD9的总电流为5μA,VT10的漏极电流为2.0mA,VT11集电极电流为0.3mA,VT12集电极电流为0.6 mA; 发射电路中振荡级VT2、VT9的集电极电流为0.4mA;VT3、VT4、VT5集电极电流为5.0 mA;VT6集电极电流为100.0 mA。以上的数值至关重要,如偏差过大,要通过改变相关元件的数值来进行调整。这里要特别注意的是,红外接收二极管VD8、VD9要反向接入电路,否则,很容易损坏。
(2)发射电路的调试(以左声道为例)。首先准备一个具有频率显示功能的短波收音机(本人使用的是德生757),将波段调到最低端,使其能接收2.3MHz附近的短波信号(虽然发射电路发射的是调频信号,但其中也有调幅成分,可以被短波收音机接收到,只是音质较差)。在发射器的音频输入端输入一个音频信号,将短波收音机靠近发射电路,并对其进行调谐(一般来讲,按照电路图的数据焊接后,发射频率偏差不大,用短波收音机在2.3MHz附近应能够收到发射信号,只是频率稍有偏差),接收到信号后,读取收音机上显示的频率数值,并依此调整T1的磁帽,使发射频率正好为2.3MHz即可。
(3)接收电路的调整(以左声道为例)。先将接收电路的音频输出端连接到一个头戴式耳机上,并将接收电路靠近发射电路。先调节T3的磁帽,直到耳机中监听到的声音信号清晰洪亮而噪声又最小为止。如果达不到要求,可同时调节T4、T5,这一过程要反复进行,直到音质清晰为止; 再将接收电路远离发射电路,同时将红外线接收管对准发射管,反复调节T3、T4、T5使声音最清晰,再用高频腊将各磁帽固定,调试即告完成。最后用同样的方法对右声道进行调节。
调试完毕后,可以在红外线发射管和接收管的外面覆盖上紫色的塑料罩,以提高抗干扰能力。最后将接收电路装入一个头戴式耳机中即可完成制作的全部过程。
(文/李兴海)