音频输出电路是音频电路中的一个很重要的电路,它是音频信号通往功率放大电路的大门,下面以几款比较典型的音频输出电路为例介绍它们的详细工作原理。
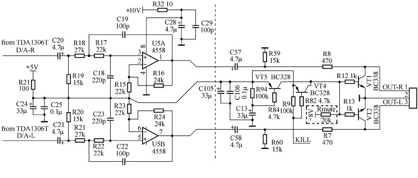
图1是SONY公司设计的音频输出电路,该电路主要由有源滤波器及开关/机静噪电路组成。目前,广东爱多电器公司的IV-730/803BK普通VCD、步步高所有超级VCD的音频输出电路都是采用这种电路结构,只是参数稍有不同。若在输入端增加一阶RC滤波,就变为三阶无限增益多路反馈有源低通滤波器,步步高多款DVD采用的就是这种三阶低通滤波电路结构。图1电路的的电压增益Au=-2.2(倍),特征频率f\(_{T}\)≈27.6kHz,等效品质因数Q≈0.82。
图1虚线右面的电路开/关机静噪电路,工作原理如下。
系统初始上电时,+10V供电端的电压迅速上升,该端电压首先将电容C24充满电,串接较大电阻(R28/100k)的电容C25充电过程则相对较慢。比如电容C10、C16(与电源串接的电阻R18阻值较小)、C24(充电电压比+10V低一个二极管的压降0.7V)很快就会充满,而电容C25的充电进程则较慢。充电电流一路为+10V→VD1→VT1的E-B极→R27→C25正极;另一路为+10V→R28→C25正极。由于R28阻值很大,第二通路充电电流很小,所以,实际上主要由第一路进行充电,随着C25两端电压的升高,充电电流逐渐减小,最后趋近于零。因此,在电容C25充电的过程中,就是VT1从开始的饱和导通→放大→截止的过程。无论VT1处于饱和导通或放大状态,VT2、VT3都会饱和导通,输出信号被静噪;C25充满电后,VT1截止,其集电极变为高阻状态,VT2、VT3截止(集电极也处于高阻状态),输出信号被释放。
(2)关机静噪电路
关机时,+10V电压迅速下降为零(因为接在+10V电路上的负载较多),此时VD1反偏截止,存储在电容C24上的电荷相当于备用电源,放电路径有两个:C24正极→VT1的E-B极→R27→VD2(因R28阻值很大,流过R28的电流可以忽略不计)→+10 V;C25正极→VD2→+10V(该路放电过程对输出静噪无作用)。电容C24放电电流逐渐减小、最后趋近为零,与此同时VT1饱和导通→放大→截止,无论VT1处于饱和导通或放大状态,VT2、VT3都会饱和导通,输出被静噪。
电阻R28的作用:
电阻R28的作用是在系统正常工作时抬高VT1基极电压,使其可靠地截止。因为系统初始上电时,主要由VD1、VT1的E-B极、R27对C25充电,当C25电压上升到8.6V,即比电源低2个PN结电压时,该通路基本截止、故无法再对C25有效充电。此后,电源将由R28对C25补充充电,直至C25两端电压等于电源电压,从而保证VT1可靠截止,集电极为高阻状态。
Rmute的作用:
系统正常工作时,由于VT1集电极处于高阻状态,所以很容易受外围电路的干扰,通过电阻下拉负电源可消除噪声干扰,使电路更加稳定。
2.PHILIPS音频输出电路
图2是PHILIPS公司设计的用于CD612 (Full Digital Control Games System)系统的二阶压控电压源低通滤波器。电压增益Au ≈-2.1(倍),特征频率f≈44.0kHz,等效品质因数Q≈0.403。
图2虚线右面的电路是开机/随时静噪电路,工作原理同SONY公司设计的开/关机静噪电路差不多。不同之处在于该电路关机时没有自动静噪功能,但是却增加一路随时静噪电路(VT4)。在正常工作时,若CPU输出KILL为低电平,系统即时静音。
图3是广东爱多电器公司生产的IV-300BK VCD机音频输出及静噪电路。与压控电压源低通滤波器相比,其输入端增加了一阶RC滤波电路(R12和C45、R11和C43),所以变为三阶压控电压源低通滤波器。由图3中的参数可以计算出主信号和MIC信号的电压放大倍数(以左声道为例):
Au=(1+R32/R33)×R8/(R12+R23+R24+R8)=2.04(倍);
A\(_{MIC}\)=(1+R32/R33)×(R12+R23+R24)/(R12+R23+R24+R8) =0.61(倍)。
由此可见,经过滤波器后的MIC信号不但没有放大,反而缩小了,因此,如果要求MIC音量较大的话,必需把前级放大倍数适当提高一点,以弥补后级的“缩水”。
(文/葛中海)

