家庭装置漏电保护开关是保障电器、人身安全的有效措施。早期生产的漏电开关故障较多。为此,本文以上海燎原电器二厂生产的DZL38-20型漏电开关为例介绍其检修方法。
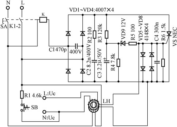
DZL38-20型漏电开关的电路结构如附图所示。该开关的常见故障是跳开关、拒合,脱开负载也如此,但当脱开输入电压和负载时,则能推合开关,这说明此漏电开关的机械机构无问题,故障在电子控制线路上。

启封开关外壳,看见进线电桩端子(N.L)有两组主电路开关触点K1-2、带手柄的机械脱扣装置、吸引衔铁联动机构与脱扣继电器线圈K等组合。在通电合闸的情况下,如果线圈得电,便吸合衔铁;因衔铁的动作驱动脱扣装置动作,使开关触头K1-2断开。
根据原理图,合上SA开关,漏电开关电路处于守候工作状态。这是一种零序电流保护电路。AC220V经过K1-2与C1吸收电容并接,进入VD1~VD4桥式整流电路。R2、C2用于限制干扰电压,以免晶闸管(可控硅)误导通;同时可防止在合送直流电流时因电压上升,速度太快使晶闸管(可控硅)误导通。R3、R4、C3、VD9组成过压触发保护电路。此部分的功能执行机会很少,但可用高亮度发光二极管跨接在VD9两端作试验。若能瞬间发光、跳闸,说明保护功能正常。R5为触发限流电阻。C4、R6为抗外界电磁干扰防误触发电路。Vs为单向晶闸管(可控硅)。只有它导通后才能向跳闸直流继电器K发出连续脉冲,可靠性极高。LH是一个关键性的、具有环形导磁体的零序电流互感器。主电源L、N线穿过LH的窗口绕两圈后输出。所谓零序电流就是负载L线上的流入电流等于N线上流出的电流。次级线圈跨接于VD5~VD8(桥接)两端。这样当次级线圈没有感应电压产生时,晶闸管(可控硅)就没有触发脉冲 。R1与SB构成模拟漏电(应该是≤30mA)试验电路,即破坏零序条件,使L线与N线电流不平衡,此时LH次级产生正负脉冲电压(约0.6V)去触发晶闸管(可控硅)。继电器得电,脱扣机构动作断电,达到保护的目的。

由于开关电子电路中的元件长期处于各种电压波动的守侯工作状态,VD9稳压管一旦击穿或软击穿或线路板上不清洁,有搭锡现象都会导致晶闸管(可控硅)的触发,使开关脱扣。
当出现跳开关、拒合故障时,检查电子控制线路,如果VD9损坏,最好是更换原稳压值VD9,应急时也可去掉VD9,此时虽不会影响电路正常工作,但开关却失去了过压、过流脱扣保护作用。此时用高纯度酒精棉球擦拭线路板,再用放大镜检查,刮去搭锡隐患。
(文/林文彬)