彩电通病的形成一般与电路设计和元件质量两个因素有关,有些时候容易形成一些疑难故障。重视并认真总结这方面的经验(包括间接经验)对家电维修人员来讲意义很大,因为这种情况,一般维修量很大,一旦突破疑难,以后的维修就会驾轻就熟。通过积累经验,厂家信息的反馈,我们可以及时发现一些问题,采取一些改进措施,但有些新机型,还需要大家积极探索,互相交流。
能瞬间出现正常的光栅,说明行扫描部分能工作。据此从保护电路入手,查找光栅消失的原因,有关电路见图1。测N100(CH05T1601)33脚电压为7V(正常时3V),说明行已停振。测36脚电压4V(正常时1.9V),说明机器进入保护状态。超级芯片CH05T1601的36脚为EHT高压稳定/保护检测输入端,当该脚电压升高时,机器将实施保护功能,关闭33脚行输出脉冲,同时63脚输出高电平待机指令。分析电路工作原理,重点检查36脚外围有关电路,发现V890饱和导通,这是36脚电压异常的原因。从电路分析,V890及其外围元件组成了关机静噪电路,正常工作时V890截止,关机时,当145V电压下降到一定值时,V890基极电位降低,V890导通,其集电极输出的高电压一路经VD892加至N100的36脚使行电路停振,实现关机无闪烁,另一路则加至伴音电路,消除关机噪音。根据以上分析,查找V890饱和导通的原因,经查故障原因为R894(270k)开路,更换后,故障排除。
小结:
笔者接修此机芯工作不到一年,就有十余台彩电都是同样的故障,直接更换此电阻就能手到病除,其原因是该电阻选取的功率余量偏小,仅为1/16W,更换时应加大其功率值,以避免此故障重新发生。
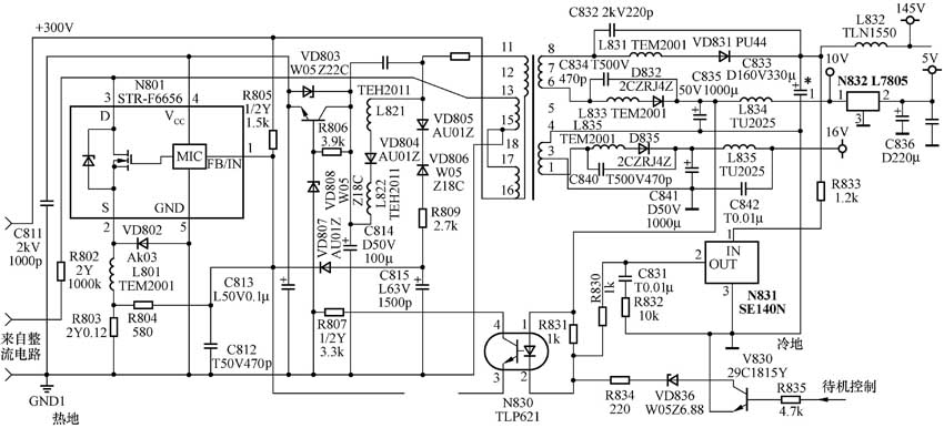
经查,待机时+B电压为正常的60多伏,二次开机操作后,整个电源停止工作,+B电压消失,根据故障现象分析,电源可能由于某种原因进入了保护状态,这是由于负载过重引起过流保护,还是由于电源本身故障而引起的其他保护呢?为了缩小范围,检查电源负载,特别重点检查行负载,未发现明显短路现象,接灯泡做假负载试机,故障现象不变,基本确定故障在电源部分,参考图2,更换厚膜STR-F6656无效,检查并代换其外围元件也未发现任何线索,由于一开机电源就保护停机,所以只能依靠静态测量或代换元件的方法逐一排除。一次偶然机会,机器开启成功,所接假负载灯泡一明一暗闪亮,电源发出咝咝叫声,测其+B电压为120V左右,其他次级输出电压都偏高。由于+B电压偏低,杂波很大,由此很容易想到检查+B滤波电容,将C833(330μF/160V)更换后,故障排除。
小结:
通过大量的实践,笔者发现该电容失效确为该机型(CN-12机芯)的一个通病,采用该电源形式的超级芯片SF2598型彩电(CH-16机芯)也有同样情况发生。该电容失效后故障现象表现为两种情况: 一是不能二次开机,开机保护关机; 二是能开机但开机后满屏干扰,行幅不足,有咝咝叫声。遇到以上情况,更换此电容,一般可手到病除。
(文/张兰家 贾凡)

