在一些大型的豪华汽车上,传统的一体化汽车音响(CD、收音、功放三合一),由于输出功率较低,已经不能满足其大空间的听音需要, 因此,专业大功率汽车功放应运而生。

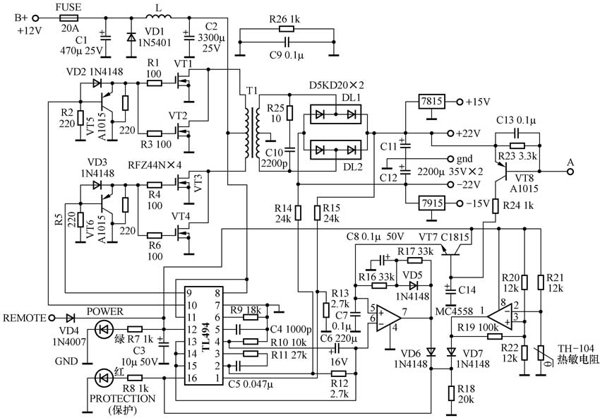
汽车功放电路与一般家用功放电路没有多大区别,但它的电源电路却比较复杂,往往使初次接触汽车功放的维修人员无所适从。目前这方面的资料也比较缺乏,图1是笔者在多年的维修中根据实物绘制的V6汽车功放的电源电路,其工作原理分析如下。
电源电路采用开关电源方式(见图1),将蓄电池的+12V直流电变换成±22V供功放电路使用。它由一块集成电路TL494和几只大功率场效应管以及一只开关变压器等组成了比较典型的并联型开关稳压电路。为了提高输出功率,两路开关管均采用双管并联的方式,即VT1和VT2并联,VT3和VT4并联。
TL494是一种脉宽调制型开关电源集成控制器,它的主要特点为:推挽/单端输出;最高工作频率300kHz;内部基准电压5V;输入电压≤41V。 工作温度范围-20℃~85℃。 TL494的外形及引脚如图2所示,其内部电路框图如图3所示 。


在电路中,B+端接蓄电池的正极,REMOTE为开机控制端,开机时,控制电压+12V通过VD4加到TL494的电源脚12脚,其14脚输出基准电压5V,13脚为输出状态控制端,当13脚接地时,两路输出晶体管同时导通或截止,形成单端工作状态。在图中,13脚与14脚相连,形成双端工作状态,其内部两路输出晶体管交替导通。
TL494的5脚和6脚外接电阻R9和电容C4与内部电路组成振荡电路,可输出约几十千赫的振荡信号,该信号经IC内处理后,从9脚和10脚输出两路相位差180°、宽度可变的调制脉冲,经VT5、VT6加到VT1、VT2和VT3、VT4的栅极,使两路开关管轮流处于饱和与截止状态。在变压器T1初级得到的交流脉冲电压感应到次级绕组,经高频整流滤波后获得末级功放所需的±22V直流电压,再经过7815、7915稳压后得到±15V的直流电压作为功放前级电源。从次级输出电压反馈回来的电压分别经R15与R13和R14与R12分压送到TL494的误差放大器的同相输入端1脚和反相输入端2脚。当输出的±22V电压不稳时,反馈到1脚和2脚的电压经IC内误差放大器放大后,调整振荡脉冲的宽度,进而调整开关管导通和截止的时间,以保持输出电压的稳定。
经实测,TL494与正常时各脚对地电压数据如表1所示。
2.保护电路
V6汽车功率放大器共设置了两种保护电路:一是功放管过流保护,二是过热保护,其工作原理如下:当末级功放管出现过流时,检测电路输出低电平至A点,使 VT8导通、VT7导通,MC4558的5脚由正常的低电平跳变到高电平4.8V,则其7脚输出高电平9.2V,VD6导通,TL494的16脚得到高电平8.2V,经过内部放大及比较之后,9脚和10脚无脉冲输出,开关管截止,开关电源无电压输出,起到过流保护作用,同时保护指示灯(PROTECTION)常亮;当功放管过热时,负温度系数的热敏电阻TH-104的阻值变小,则MC4558的2脚电位降低,经与3脚电位进行比较后,从运放的1脚输出高电平9.2V,则VD7导通,TL494的16脚电位升高,开关电源无输出,起到过热保护作用。
经实测,MC4558正常时各脚对地电压数据如表2所示。表1、表2电压数据用500型万用表测量,黑表笔接地。
(文/廖国思)
