在各种音响电路中,话筒信号处理电路是一种常见的电路。本文通过对一例话筒电路的设计分析,全面介绍话筒电路中各环节的工作原理及注意事项,希望能对同行和广大电子爱好者有一点启发和参考。
一、话筒输入,前置放大电路
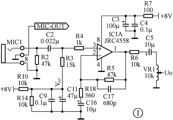
话筒放大电路通常是以运算放大器为核心器件构成的同相榆入一阶低通滤波放大器,电路如图1所示。图中放大倍率设置在58dB,负责衰减放大后的信号音量调节作用,C2、R3组成简单的一阶高通滤波器,用以滤除不必要的低频(一般对500Hz以下的频率进行衰减),增加人声的清晰度,
怎样理解C2、R3组成的一阶高通滤波器呢?
首先,我们可以把话筒看成一信号源,当插入话筒时,话筒插座的1动点被弹开,话筒感应的交流电压信号经由C2、R4输入到运算放大器同相输入端;对交流信号而言,参考电源Vref就是信号地,因此,C2、R3组成一阶高通滤波器转析频率f =1/(2XR3 XC2),以图中参数计算得f =82.5Hz。
实际上,我们可以这样解释上面的计算结果,当输入信号的频率较低时,f =482.5Hz,电容C2的容抗很大,远大于电阻R3,故R3所得的电压相对输入信号很小;当输入信号频率f >>48 2.5Hz,电容C2的容抗远小于电阻R3,因此电阻R3上的电压几乎与输入信号相等,即所谓的高通滤波。
电压放大器一般有同相输入和反相输入两种输入方式。如话筒前置放大器、收录机前置放大器等都无例外地采用同相输入方式,而在整机系统电路的中间级既可以采用同相输入方式,也可以采用反相输入方式,许多初入行的人对这一现象颇有疑问:既然由运算放大器构成的同相和反相放大器都可以放大相同的电压倍数,那么,为什么话筒前置放大器一定要用同相输入方式呢?
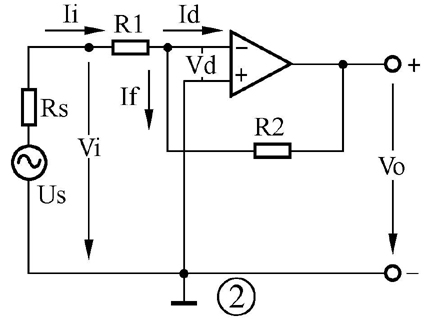
通过图2所示的反相放大器等效模型我们可以知道,放大器输入,输出电压反相,输入端电流I\(_{i}\)和反馈电流I\(_{f}\)并行地供给运算放大器,所以是电流并联负反馈电路,从运算放大器输入端口看进去,I\(_{i}\)-I\(_{f}\)=I\(_{d}\),由于I\(_{d}\)、I\(_{f}\)方向相同,其结果导致运算放大器两输入端之间净输入电流I\(_{i}\)=I\(_{f}\)+I\(_{d}\)的增加,从而引起输入电阻R\(_{if}\)=V\(_{i}\)/I\(_{i}\)=V\(_{i}\)/I\(_{d}\)比无反馈时的输入电阻R\(_{i}\)减小。
通过图3所示的同相放大器等效模型我们可以知道,放大器输入,输出电压同相,输入端电压V\(_{i}\)和反馈电压V\(_{f}\)并行地供给运算放大器,所以是电压并联负反馈,从运算放大器输入端口看进去,V\(_{i}\)=V\(_{f}\)-V\(_{d}\),由于V\(_{d}\)、V\(_{f}\),电压方向相同,其结果导致运算放大器两输入端之间净输入电压V\(_{d}\)=V\(_{i}\)-V\(_{f}\)的减小,从而引起输入电阻R\(_{if}\)=V\(_{i}\)/I\(_{i}\)=V\(_{d}\)-V\(_{f}\)比无反馈时的输入电阻R\(_{i}\)增加 。

编者注:这里所说的输入电阻减小/增加,并不是指运算放大器本体输入电阻的改变(运算放大器本体输入电阻在集成电路设计和制成时已基本定死),而是指运算放大器与反馈网络合成的模块电路的等效输入电阻的变化 。
大家知道,理想情况下,电压放大器增益取决于反馈网络与基本放大器输入端的连接方式 。因此,根椐理想运算放大器的“虚短”、“虚断”概念可知:同相放大器电压增益A\(_{u}\)=V\(_{O}\)/V\(_{i}\)=1+R2/R1;反相放大器电压增益A\(_{u}\)=V\(_{O}\)/V\(_{i}\)=R2/R1;话筒可以等效为电压信号源U\(_{S}\)和内阻R\(_{S}\)串联(任何信号都或大或小存在内阻),于是有:V\(_{I}\)=U\(_{S}\)-R\(_{S}\)xI,即I\(_{I}\)越大V\(_{I}\)越小,反之亦反 。理想理想情况下I\(_{D}\)~0,所以,我们可以得出了下面三项结论:
①反相输入时I\(_{I}\)=I\(_{D}\)+I\(_{F}\),因此有I\(_{I}\)=I\(_{F}\),于是,可得V\(_{I}\)=U\(_{S}\)-R\(_{S}\)xI\(_{F}\)。对信号源来说,反相电压放大器输入端(阻抗)相当于一个“较重”负载,由于它对前级(信号源)“吸纳”较多的电流,故而引起信号源端的信号电压V\(_{I}\)的下降,且输出信号越大,反馈电流I\(_{F}\)也就越大,造成信号源端的信号电压V\(_{I}\)的下降就越严重,
②同相输入时I\(_{I}\)=I\(_{D}\),因此有I\(_{I}\)=0,于是可得V\(_{I}\)=U\(_{S}\)-R\(_{S}\)xI\(_{I}\)~U\(_{S}\)。对信号源来说,同相电压放大器输入端(阻抗)相当于一个“较轻”负载,由于它对前级(信号源)吸纳极少的电流,故而基本上不会引起信号源端压V\(_{I}\)的下降。
③若信号源内阻R\(_{S}\)比较小(一般接有反馈回路的运算放大器输出电阻比较小),输出带负载能力比较强,故后级电路接成正相或反相输入方式,输出效果基本一样,并没有本质的差别。因此,整机系统电路的中间级既可以采用同相输入方式,也可以采用反相输出电压运算放大器的输入电压V\(_{I}\)(≈U\(_{S}\)) 。
前置放大电压增益A\(_{U}\)=38.58dB,可以通过如下算式计算:V\(_{O}\)/V\(_{I}\)=I+R2/R1, 以分贝表示A\(_{U}\)=20xLog1+47kΩ/560Ω=38.58dB,电阻R5和电容C17组成一阶低通滤波器,转折频率f =1/2π x R5 x C17),代入图1 中参数,有f =4982Hz,原理同前面讲的一阶高通滤波器类似:低频时电容容抗很大,可以看成开路,高频时电容容抗较小,与R5并联的等效阻抗变小,故高频时增益下降,实现了低通滤波 。
为什么选择4982Hz这个频率点呢?有两个理由:一是后级混响电路要对前置输出信号进行A/D采样、存储、延迟,如果信号频率太高,采样频率也要提高,这样单位时间取样的数据量将会很大,而混响集成电路的内存一般不可能做得太大所以数据存储,延迟时间变短,造成混响效果变差 。二是人耳对1kHz~3.5kHz音频信号比较敏感,若频率点选得太低,会影响音频信号的高频分量,削弱声音的明亮度和穿透力。
另外,C16是隔直电容(单电源供电时必须),R2是C2的静态放电电阻 。
编者注: “虚短”指理想运放输入端电压差为零,即V\(_{I}\)=V+V\(_{-}\)_=0,若运放接成反相放大使用,同相端接地或交流地,运放反相输入端也称“虚地端”;“虚断”指理想运放两输入端不取电流,即I\(_{1}\)=0 。
二、话筒输出检测电路
图4是笔者设计的金正N-8001电脑游戏VCD的话筒信号检测电路 。首先来分析VT1的工作状态,假设电路中没有VT1,则V\(_{B}\)=5xR3/(R2+R3)=0.76V;接入VT1后B点电压被钳位于0.6V左右,所以,VT1饱和导通,集电极为低电平,实际上,即使VT1饱和导通(C\E压降近似为0),流过R4的电流最大值只能为0.5mA,因此,VT1深度饱和。
其次,当MIC-OUT端信号为正半波时VD2反偏截止,音频信号通过VD1到地,VT1饱和导通,MIC-DET端为低电平,CPU检测到这个信号后,MUTE输出高电平让VT2导通,,使MIC-OUT端的信号不能进入后级电路;当MIC-OUT端信号为负半波时,VT1输出反偏截止,电流从VD2正极流向负极,B点电位被拉低,VT1退出饱和,越过放大区进入截止状态,MIC-DET端变为高电平 。如果MIC-OUT端的信号足够大且能连续不断,B点电位就会一直被拉低(C2起滤波作用),MIC-DET端持续维持高电平,CPU检测到这个信号后,MUTE端输出低电平使VT2截止,进而使MIC-OUT输出信号顺利进入后级电路。否则,电源通过R2对C2充电,电压高到一定值时VT1又会饱和导通,MIC-DET端回到静态时的低电平。
MIC-DET端的检测信号还有一个妙用——————实现自动跟唱和自动接唱功能。因为,一般VCD碟其中一个声道录制主唱信号,一个声道录制伴奏信号,因此,CPU能根椐MIC-DET端的高低电平自动消除/恢复碟片的主唱,实现 “自动接唱”(即所谓的你唱它不唱,你不唱它唱,或者说你唱它也唱,你不唱它也不唱)功能。
也许有些细心的读者已经注意到图1电路中有一个MIC-OUT端子,那么这个端子有什么作用呢?
图1电路中的“MIC-OUT”端子连接到话筒放大电路的总输出端,当没有话筒插入时,MIC-OUT端子通过插座联动触点接地,这样就消除了话筒板非工作状态产生的微弱噪声信号,可以提高整机测试时的信噪比。插入话筒后,插座联动触点弹开悬空,输出信号正常输出。
三、话筒输出连接电路
图5是爱多电器公司IV-830BK机话筒板前置放大电路,两路输入对称,单电源+12V供电,电阻R5和R31交流并联阻抗约15k(R19和R30交流并联),因此,这两个电阻合起来相当于图1的R3(为了不让运算放大器同下端到地有直流通路,由电解电容C25、C26进行隔离)。
如图5所示,U2B\U2A输出的信号分别经电容C33、C34耦合接电位器上固定端→信号从电位器动点取出→由两个电阻R24、R25隔离相加到一起,然后输出到后级混响处理单元,这个电路看似简单,好像也没有什么可值得介绍的,实际上这里还有一点知识需要介绍,比如,为什么要用两个电阻R24、R25隔离呢?
搞电子工程的人都有这样一种体验:当我们用手触摸(相当于输入一串干扰信号)运算放大器的输入端时,输出端将有很大噪声信号,而触摸运算放大器的输出端时却不会有这个噪声。原因在于运算放大器的输入端是高阻抗的,输出端是低阻抗的,从输入端注入的信号能被运算放大器放大输出,从输出端注入的信号被运算放大器输出(低) 阻抗吸收掉,于是,我们就容易理解上面的问题:假如电路中没有R24、R25,当两个电位器动点都移至最上端时,U2A、U2B输出端信号就会经两个电解电容耦合后连接到一起,因此,对于U2A的输出而言,U2B的输出阻抗相当于一个较重的负载(同理,对于U2B的输出亦是如此),由于运算放大器输出阻抗较小,所以,一个运算放大器输出信号被另一个运算放大器输出(低) 阻抗大大衰减,这样,最终输出信号被大大衰减。加入电阻R24、R25后,当两个电位器动点都移至最上端,因为电阻的隔离,即使一个运算放大器输出阻抗对另一运算放大器输出信号相当于(交流)接地,则信号的衰减也仅为原输出信号的一半,因此,电阻R24、R25起隔离作用。
(葛中海)

