3A升压型稳压器LT3436
LT3436是凌特公司(网址:www.linear.com )推出的一款 3A升压型 DC/DC 转换器。
应用范围:
LT3436 的高效率转换与散热增强型封装能在非常紧凑的空间内提供大电流的升压能力,非常适合应用在笔记本电脑、便携式仪器、LCD显示器等对效率要求较高的微型设备中。
特点:
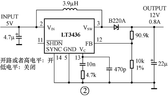
LT3436可以在输入电压为3V~25V的情况下工作,输出电压高达 35V。其恒定的800kHz 工作频率可以使对噪声敏感的电路不受开关噪声的影响,并可以采用微型的电容器与电感器。LT3436工作时的电源电流仅为0.9mA(停机时6μA)。另外,LT3436采用了散热增强型的 16 引脚 TSSOP 封装,可以明显地减小散热片的体积,便于应用在微型产品中。它的最大负载电流为3A(工作与稳压状态),其工作效率与负载电流有很大的关系,如图1所示。

低成本/低功率离线开关电源(SMPS)控制器NCP1215
NCP1215是安森美半导体公司(网址:www.onsemi.com)生产的低成本、低功率离线开关电源(SMPS)控制器。
应用范围:
NCP1215极适合应用于离线电源充电器、辅助和待机电源以及消费电子产品(如手机、数码照相机和MP3播放器)中2~5W的交流-直流适配器。
特点:
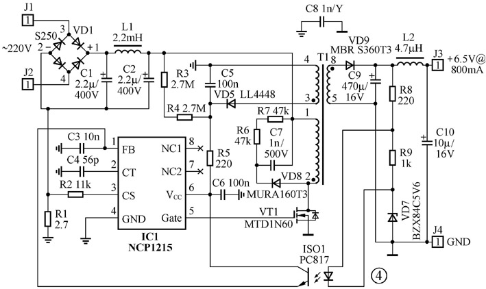
NCP1215具有极低的待机能耗,可以满足设计人员对配合美国能源之星(Energy Star)和欧洲蓝天使(Blue Angel)低待机能耗电源方案的需求。NCP1215采用小巧的SOIC-8和TSOP-6封装,引脚排列如图3所示。

NCP1215通过使用恒定开机时间、可变关断时间的拓扑,在低负载或待机时降低开关损耗,从而达到了严格的输出调节。在低负载下,峰值电流逐渐降低到约最大峰值电流的四分之一,以避免激发变压器机械谐振,从而大大降低了音频噪声,同时保持良好的待机功率性能。这种专利的设计可以提供很低的启动电流,容许采用一个高值的外部启动电阻器以降低功率耗散。此方案与现有的自振荡电源(SOPS)控制器相比,效率更高,同时降低了所需的待机消耗电流。
单声道200W音频功率放大器STA5150
STA5150是ST公司(网址:www.st.com )生产的一款输出功率高达200W的单片音频功率放大器,是目前市场上输出功率最大的集成功率放大器。
应用范围:
STA5150主要用于多声道音响系统,如常用的5.1声道环绕声电路。
特点:
STA5150内部的放大器融合了Indigo公司授权的BASH高效专利技术和ST的双极-互补MOS-双扩散MOS(BCD)专利半导体工艺,集AB类和D类放大器的优点于一身。BASH技术采用以AB类模式工作的双扩散MOS功率晶体管,降低了D类开关放大器内在的电磁干扰和失真度。
STA5150在负载为4Ω时,可以输出200W的功率,失真度低于10%,效率比普通AB类放大器高三倍。STA5150功放芯片采用ST独有的Flexiwatt塑料封装,散热性能极其优异,组装简易,结实耐用。
(编者注:以上器件的详细资料见本期配刊光盘的“本期元器件资料”文件夹)


