MM1876A是日本MITSUMI公司近期推出的一种性能优越的单片放音集成电路,在爱华、索尼、国产中高档随身听中应用较多。
1.性能特点
MM1876A集成块内含双声道前置放大、双声道功率放大及磁带选择、前置切换等电路。前置放大电路和功率放大级均采用了OCL电路形式,故省去了输入和输出耦合电容,使频响较佳。
MM1876A集成电路使用的电源电压范围为2~5V,典型应用电压为3V,允许功耗为350mW,输出噪声电压典型值为30礦,当电源电压为3V、负载RL=16Ω及THD=10%时,每个声道的输出功率为50mW。
MM1876A内部未设置电子稳速电路,与电子稳速电路分开后可减小电机产生的噪声干扰音频信号,提高放音的信噪比。
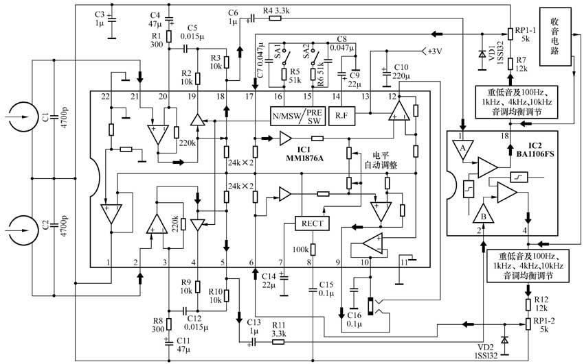
MM1876A集成块采用SOP型22引脚双列贴片式封装,其各引脚功能及检测数据如附表所示,内电路方框图及典型应用电路如附图所示。

附表

2.工作原理
(1)放音信号流程
左、右声道磁头拾取的信号经高频补偿(由磁头线圈电感L及C1、C2电容组成的LC回路)后,从MM1876A②、进入IC内的前置放大电路,放大后的信号从⑤、输出,分别经C13与R11及C6与R4加到杜比降噪集成电路IC2(BA1106FS)②、①脚。
进入IC2②、①脚内的信号经处理后使高频小信号得到衰减,同时噪声也被衰减了,从而降低了磁带噪声。降噪后的信号从IC2的④、输出,经重低音及100Hz、1kHz、4 kHz、10 kHz音调均衡调节后,分别经R12与R7及音量调整后从MM1876A⑥、进入内部的功率放大电路,放大后的信号从⑨、输出,去驱动立体声耳机发声。
(2)磁带类型选择电路
该电路由MM1876A脚及SA1开关等组成。当SA1开关接通时,MM1876A内的电路将控制其④与⑤、内的电路接入放音前置放大电路信号输出端,以满足放金属磁带的要求。
(3)放音前置切断电路
该电路由MM1876A内电路及其外接的SA2开关等组成。当SA2开关接通使为低电平时,IC内电路动作,切断了两路磁带放音信号,使整机处于收音状态。
(4)元器件作用
R8、C11、C12、R10与C4、R1、C5、R3构成了两路交流负反馈电路。其中电容C11、C4起隔直流作用。R8、R1是交流负反馈电阻,其电阻值在几十至几百欧姆(典型值为300Ω)。C12与R10、C5与R3构成负反馈式放音低频补偿电路。C3为前置悬浮地与电源地之间的滤波电容。C14、C9、C10均为滤波电容(注:由于本刊篇幅所限,随身听维修实用资料只刊3期,其余内容将在今年合订本附录资料中刊出)。
(孙余凯 吴鸣山)