行输出级高压供电由行逆程脉冲整流产生,而高压绕组的内阻较高,能够提供的电压在30kV以上,但电流却在5mA之内。29英寸以上的彩色显像管束电流在图像内容变化即画面亮暗变化时,其大小会在1~3mA范围内变化,这样势必会引起阳极高压和聚集电压的大幅度变化,其结果造成画面尺寸不稳定、清晰度下降。因此,大屏幕彩电都设置有专门的高压稳定电路。
根据行逆程脉冲高压与行扫描周期、逆程回扫时间和行电源供电+B的关系,常采用电流补偿、电压补偿、电源供电调整和分流控制调整等方法来稳定高压;控制信号或从行回扫变压器的ABL电平取样,或直接从HV高压输出取样。下面以具体机型为例,介绍上述4种不同高压稳定电路的结构特点和原理。
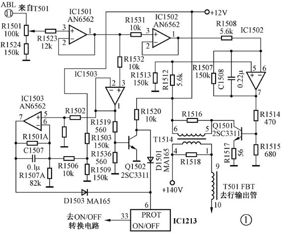
1. 松下TC-33GF10型彩电
松下TC-33GF10型彩电高压稳定电路如图1所示。它采用的是电流补偿法,即通过控制调整行回扫变压器原边绕组中的电流稳定副边HV绕组产生的高压。图中T1514和Q1501构成磁放大器、T1514实际是一只饱和型电流互感器,原边匝数较多,副边匝数很少。若原边⑤、⑥绕组无直流电流流过,则副边①、④绕组阻抗极高而基本上无高频电流流通;⑤、⑥绕组流过直流电流,则①、④绕组阻抗迅速减小,且原边直流电流越大,副边的交流阻抗越小。由于T1514副边⑤、⑥绕组串联在回扫变压器T501的原边绕组回路,导致T1514、绕组间流经较小的电流,故T1514可视为一种高倍率的放大器。

在屏幕上出现亮画面时,显像管束电流增大、高压降低、T501的ABL取样电压降低;屏幕出现暗画面、显像管束电流减小、高压增高、ABL取样电压增高。这个反映束电流大小和高压脉冲幅度的ABL取样电压由R1501和R1524分压加到运放IC1501③脚,经缓冲放大从IC1501的①脚输出,然后通过运放IC1502②、③脚内的缓冲器跟随放大送到IC1502⑥脚比较器的反相输入端,与同相输入端的基准电压进行比较,再由IC1502⑦脚输出,通过控制Q1501的导通程度来控制T1514、绕组流过的直流电流,进而调制T501原边⑨、⑩绕组中的电流。
若高压因束流增大降低→ABL取样电压降低→经IC1501缓冲、IC1502缓冲和比较放大→IC1502⑦脚输出电压增高→Q1501集-射极导通增强→T1514原边、绕组流过的脉冲电流增大→副边、绕组交流阻抗减小→T501⑨、⑩绕组流过的脉冲电流增大→行逆程脉冲幅度增高→副边高压绕组感应的HV电压升高。
反之,T1514⑤、⑥绕组流过的直流电流减小→副边①、④绕组交流阻抗增大→流过T501⑨、⑩绕组的高频电流减小→逆程脉冲幅度降低→T501输出的高压不变。
为了防止高压稳定电路失控出现异常高压,使X射线的辐射量超出允许值而对人体造成危害,由IC1503、Q1502和微处理器IC1213⑥脚接口组成高压异常保护电路。
由IC1501缓冲放大的ABL取样电压同时加到IC1503的③脚,缓冲放大从①脚输出:其中一路加到Q1502基极,高压幅度正常,ABL取样电压经IC1501和IC1503两级缓冲使Q1502饱和导通,IC1213⑥脚PROT检测端为低电平。如果高压降低使经两级缓冲放大的ABL取样电压低于三极管的开门电压(R1536与R1519分压)0.65V,Q1502翻转截止→D1501导通→IC1213脚转为高电平→CPU立即撤去的开机高电平执行保护待机。
IC1503①脚的另一路ABL取样电压加到⑤脚内比较器的同相输入端,与⑥脚反相输入端的基准电压进行比较,一旦高压超出34kV,则加到IC1503⑤脚的ABL取样电压大于⑥脚的基准电压→比较器翻转从IC1503⑦脚输出高电平→D1503导通→IC1213⑥脚转为高电平→CPU撤去的开机高电平执行保护待机。
2. 索尼KV-EF34M80型彩电
索尼KV-EF34M80型彩电高压稳定电路如图2所示,它是采用电压补偿来调整阳极高压稳定画面尺寸的。图中的T502是校正变压器,而不是饱和电流互感器,这一点,通过从它原边④、①绕组输入端的隔直电容器C523可以确认。控制信号也是来自行回扫变压器T504的ABL电压取样,但ABL取样电压在运放IC501的⑨脚与VPARA脉冲叠加,在校正水平枕形失真的同时,完成高压稳定调整功能。

高压稳定原理可以用图3所示的等效电路来说明:图中C514~C516为行逆程电容,HDY为行偏转线圈,C529为S校正电容。在水平扫描正程结束后,行偏转线圈L\(_{Y}\)中存储的磁能,以电流I\(_{Y}\)的形式传送给逆程谐振电容,同样回扫变压器T504初绕组①、②中存储的磁能,也以电流I\(_{P}\)的形式传送给逆程电容。流经C516和C515的电流I\(_{1}\)=(I\(_{r}\)+I\(_{p}\))-I\(_{2}\),I\(_{1}\)流经C516之后分成3路:第1路给C515充电;第2路经L503流过Q505的漏-源极;第3路流过T502的④、①绕组,并在其中激发相应的脉冲电压。这样逆程回扫期在行输出管Q502集电极上产生的逆程脉冲就是C516上充电电压与T502④、①绕组上感应电压叠加之和。
如果束流增大引起高压下降→T504的ABL取样电压下降→经积分滤波除去尖脉冲加到IC501⑨脚、与⑧脚反相输入的基准电压比较→IC501输出的电压下降→Q505栅极电位下降、流过的电流减小→T502④、①绕组流过的高频电流增大、两端感应的脉冲电压增高→Q502集电极上的行逆程脉冲幅度增高→T504高压绕组输出HV升高。
反之,IC501输出电压升高→Q505漏-源流过的电流增大→T502④、①绕组流过的高频电流减小→Q502集电极上逆程脉冲幅度降低→高压维持不变。
T504⑥、⑤绕组上的高压取样脉冲经D507、C513整流滤波和R516与R517分压加到IC501⑦脚同相输入端,与反相输入端⑥脚的基准电压进行比较。如果高压超出34.5kV,则加到⑦脚的高压取样高于⑥脚的基准电压,比较器翻转从IC501①脚输出高电平→隔离二极管D524导通→保护中心的Q6012和Q6011(构成单向晶闸管结构,以加快反应速度)连锁导通→通过ON/OFF方式转换电路关闭主开关电源供电,执行保护待机。
3. 索尼KV-EX29M90型彩电
对于数字变频扫描彩电来说,扫描频率由传统的50/60Hz倍增到100/120Hz(行频增加到31.25kHz或更高时,其偏转功率相应增加1/3,因此高压系统除了完成同一行频下高压稳定调整外,还要执行不同行频下的高压转换。显然上述两种电路的电压调整范围有限,不能满足数字变频扫描彩电高压变化的要求,故一般采用后两种方法同时完成高压稳定和转换。
KV-EX29M90型彩电高压稳定电路如图4所示。它是通过调整行输出级的+B135V供电电源来实现高压稳定的。Q6813和Q6814构成基准电流源,输出的基准电流在R6865上形成电压降,加到双运算放大器IC6801②脚的反相输入端;Q6813和Q6814能够为IC6801提供两个不同大小的基准电压,由来自行振荡器的行频锯齿波HSAW进行控制切换。在15625Hz行频扫描时,HSAW正极性脉冲加到Q6813基极,倒相放大触发Q6814导通,为IC6801②脚提供1.6V基准电压;当行扫描频率倍增到31250Hz时,HSAW脉冲的幅度减小,经Q6813倒相放大,使Q6814导通削弱,提供给IC6801②脚的基准电压由原来的1.6V减小到1.4V,以保证行电源幅度有较大提升。
在同一行频方式中,反映束流大小和高压幅度的ABL取样电压由回扫变压器T6803引出,通过R6859+R6886、C6862和R6879、C6840两级积分滤波加到Q6822基极,缓冲后加到IC6801③脚同相输入端。若束电流增大引起高压下降→T6803的ABL取样电压下降→Q6822基极电位下降其导通削弱→加到IC6801③脚的ABL取样电压上升,它与②脚的基准电平比较,从①脚输出的误差电压上升。这个增量由Q6803和Q6804互补推挽放大,通过T6800耦合激励开关管Q6802为行输出级供电。
Q6802为P型沟道场效应管,采用反激励方式,根据同名端法则,在T6800原边②、③绕组的正极性脉冲幅度增大时,副边①、⑥绕组感应的负极性脉冲幅度(绝对值)相应增大,这个增大的负极性脉冲加到开关管Q6802的栅-源极,使其导通沟道变窄,从漏极输出的行电源电压幅度增大→行程脉冲幅度增大→回扫变压器T6803高压绕组提供的HV电压上升。
束流减小高压升高时恰好相反:IC6801①脚输出的误差电压减小→Q6802栅-源负脉冲幅度减小→行电源电压降低、逆程脉冲幅度降低→高压稳定不变。
如果行频升高,偏转功率增大,由于基准电流源提供给IC6801②脚反相输入端的基准电压降低,其①脚输出的误差电压增大→T6800①、⑥绕组感应的负极性脉冲幅度增大→Q6802漏极输出的电压增高→束电流获得更多的能量加速扫描。
为了防止上述电源调制电路失控使行逆程脉冲异常升高,设置了由IC6801和IC4301(视频/偏转/几何失真校正芯片)X-RAY接口组成的高压限制电路。
行输出管Q6807、Q6808输出的行逆程脉冲由电容C6836、C6837、C6838分压,D6809和C6820整流滤波,以及由R6832、R6833直流分压加到IC6801⑤脚同相输入端,与⑥脚反相输入端的基准电压进行比较。如果行逆程脉冲幅度超出允许值(对应高压34kV),则加到IC6801的逆程脉冲直流取样值大于⑥脚的基准电压,比较器翻转从⑦脚输出高电平加到IC4301的,其内的X-RAY电路动作,切断IC4301的行激励脉冲输出通道,使行输出级停止水平扫描,同时主控微处理器IC001得不到IC4301从总线传送来的扫描信号,会判断行偏转系统出了故障,立即撤去的开机信号,通过ON/OFF方式转换电路执行保护待机。IC001还从输出具有6个方波的断续脉冲,激励红色待机管闪烁6次,示意水平偏转系统发生故障。
4. LG-29FB20RP型彩电
LG-29FB20RP型彩电的高压形成电路如图5所示。与索尼KV-EX29M90不同,它的行输出级与高压供电完全独立,其中行输出级只能为偏转线圈提供行线性锯齿波电流,激发偏转磁场驱动电子束完成水平扫描,高压供电则由回扫式变换电源产生。
回扫式电源变换器的振荡频率由行频锁定不变,输出高压的稳定是通过改变开关管Q451的导通时间,调整开关变压器(或称回扫变压器)T403①、②绕组中储存的能量实现的,与他激式调宽开关电源的稳压控制原理相同,区别是图5电路为升压式变换电源。
在来自行振荡级的HD脉冲激励下,Q451进入开关工作状态,通过导通储能在T403①、②绕组产生感应电动势,再由副边高压绕组升压和倍压整流为显像管提供第二阳极高压、聚焦极电压和帘栅极电压。
由高压盒引出的高压取样电压加到运放IC403的⑤脚,经两级缓冲放大,加到运放IC402的③脚(同相输入端),与IC402②脚反相输入端的基准电压进行比较,从①脚输出误差信号加到Q433的栅极,Q433的漏-源沟道的宽窄(内阻)决定对开关管Q451基极的分流大小,因此控制Q433的导通就可以调整Q451的导通时间,增减T403①、②绕组中存储能量实现高压稳定。
在同一行频下,如果束电流增大引起高压下降,则经IC403内双运放缓冲放大加到IC402③脚,同相输入端的高压取样电压降低,与②脚反相输入端的基准电压比较后,从IC402①脚输出,加到Q433栅极,电压降低→Q433漏-源极的分流作用减小→Q451导通时间延长→T403①、②绕组储存能量增加→高压回升到设定值。
束电流减小引起高压升高的调整过程相反:IC402③脚高压取样电压升高→加到Q433栅极,电压升高→其漏-源极分流作用增强→Q451导通时间缩短→高压下落到设定值。
由Q421~Q423、Q407和Q406及相关阻容件组成数字频率扫描变换时的基准电压切换电路,控制信号为行频脉冲HD,Q407、容纳二极管ZD403和R423V构成镜像恒流源,为Q407提供恒稳电流。在图5中,直流供电电压+B125V不变,当系统从传统隔行扫描转换到倍频扫描时,加到Q423基极的负极性HD控制脉冲幅度降低→倒相放大和Q422、Q421互补推动放大后的正极性HD脉冲幅度降低→Q406集-射极的导通削弱,加到IC402②脚反相输入端的基准电压升高→其①脚输出的误差电压降低→Q433的漏-源极分流减小→开关管Q451导通时间延长→高压升高,为电子束提供更多的偏转能量加速完成扫描。
T403⑥、⑨绕组为高压取样绕组,其上感应脉冲由D432、C474整流和R463与R464分压加到双运放IC402⑤脚同相输入端,与⑥脚反相输入端的基准电压进行比较。如果高压超出设定值34kV,则⑤脚的高压取样电压高于⑥脚基准电压,比较器翻转输出高电平加到视频/偏转/光栅几何失真校正芯片IC702的,其内X-RAY电路激活关闭其的行激励脉冲,行扫描输出级和高压形成电路停止工作。同时主控微处理芯片IC001检测不到行逆程脉冲,立即撤去的电源开机信号,强制执行保护待机。
(李其佳)