CX20106是日本索尼公司生产的红外接收专用集成电路,被广泛用于家用电器的遥控电路中。CX20106性能优越,封装形式及体积与许多遥控信号接收器IC相同或相似,可用来代替多种信号的遥控集成电路。本文以CX20106制作的光电式自动水龙头的电路为例介绍CX20106的应用技巧。
一、CX20106的工作原理
CX20106采用8脚单列直插式塑料封装,内部包括自动偏置控制电路、前置放大、限幅放大、带通滤波、峰值检波、积分比较和施密特整形输出电路等,配合少量外接元件,能完成对红外线信号遥控接收与处理的全部功能。CX20106的内部结构框图见图1,典型应用电路见图2。


CX20106的总增益约为80dB,以确保其⑦脚输出的控制脉冲信号幅度在3.5~5V范围。总增益大小由②脚外接的R1、C1决定,R1越小或C1越大,增益越高。C1取值过大时将造成频率响应变差,通常取1μF。C2为检波电容,一般取3.3μF。CX20106 采用峰值检波方式,当C2容量较大时将变成平均值检波,瞬态响应灵敏度会变低,C2较小时虽然仍为峰值检波,且瞬态响应灵敏度很高,但检波输出脉冲宽度会发生较大变动,容易造成解调出错而产生误操作。R2为带通滤波器中心频率f\(_{0}\)的外部电阻,改变R2阻值,可改变载波信号的接收频率,当f\(_{0}\)偏离载波频率时,放大增益会显著下降;C3为积分电容,一般取330pF,取值过大,虽然可使抗干扰能力增强,但也会使输出编码脉冲的低电平持续时间增长,造成遥控距离变短。⑦脚为输出端,CX20106处理后的脉冲信号由⑦脚输出给后续电路再加工处理推动负载工作。
二、采用CX20106制作的光电式自动水龙头
光电式自动水龙头不但可节约用水,而且避免了每次洗手前后都得清洗水龙头的手柄,节约时间,在实际应用中效果较好。
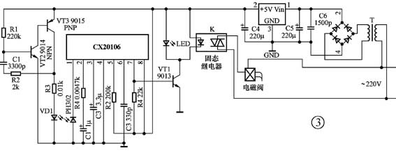
本文介绍的光电式自动水龙头由红外发射电路、接收电路、固态继电器及电磁阀组成,具体电路如图3所示。

由VT2、VT3组成简单的振荡器,振荡频率约为40kHz,红外发射管辐射出调制频率为40kHz左右的红外线。当PH302接收到VD1发射的40kHz红外调制光时,CX20106⑦脚变为低电平,VT1截止,继电器K释放,电磁阀不动作,水龙头关闭。当有人洗手时,挡住VD1发往PH302的红外线,CX20106⑦脚由低变高,VT1导通,继电器K吸合带动电磁阀动作,水自动流出。洗手完毕,人手离开,VD1又照射PH302,电路又恢复到一般状态。
(吴银凤 刘光聪)