LM5030是NS公司(www.national.com )专为高压电源供应系统设计的推拉式脉宽调制(PWM)电源控制IC,广泛应用于通信电源变换器、工业电源变换器、汽车电源系统中。
LM5030具有以下特点:高频电流模式PWM控制;单电阻振荡器频率设定,振荡频率约为200kHz;两路推拉式驱动输出,可直接驱动功率MOSFET,驱动电流最大可达±1.5A;驱动脉冲占空比典型值为49%;快速线路前馈,限流传输延迟时间小于100ns;可与外部时钟脉冲同步工作;双模式电流传感限制;带斜率补偿(Slope Compensation);可编程软启动(待机控制);过热停机功能,热关闭门限温度为165℃;工作电压范围为14~100V。
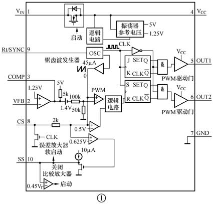
一、LM5030内部结构及引脚功能
LM5030内部集成了100V高压启动调节器、宽带误差放大器(GBW为4MHz)、锯齿波发生器、1.25V精密基准稳压源、逻辑电路、两个输出电流达1.5A的PWM驱动门及过流、过压、过热等保护电路,内部结构如图1所示。

LM5030采用10脚MSOP封装,各引脚功能如下:①脚为启动端(V\(_{IN}\)),内部连接启动调节器,输入电压为14~100V;②脚为误差放大器反相输入端(V\(_{FB}\)),误差放大器的同相输入端连接1.25V基准稳压源;③脚为误差放大器输出端(COMP),内部连接一个5kΩ的上拉电阻;④脚为电源电压端(Vcc),内部与高压调节器相连,当Vcc脚电压升高(超过8V门限电压)时,高压调节器关闭,以降低器件的耗散功率;⑤脚为第一PWM驱动门输出端(OUT1),PWM驱动门交替输出;⑥脚为第二PWM驱动门输出端(OUT2),PWM驱动门交替输出;⑦脚为接地端(GND);⑧脚为电流传感输入端(CS),电流传感输入包括电流模式控制与电流传感限制,当CS脚电压超过0.5V时,降低PWM驱动门输出电流,当CS脚电压超过0.65V时,关闭输出;⑨脚为单电阻振荡器频率调整与同步输入端(RT),外加一个电阻用于设定振荡器频率,也可在该脚引入同步脉冲,电路工作在外同步模式,但同步信号要高于振荡器频率;⑩脚为待机与可编程软启动控制端(SS),外接一个0.22μF电容用于开机软启动,避免开机瞬间较大的峰值电流损坏开关管,当SS脚电压低于0.45V门限电压时,器件进入待机模式,此时LM5030工作电流仅为250μA。LM5030主要电气参数如表1所示。

二、LM5030应用电路
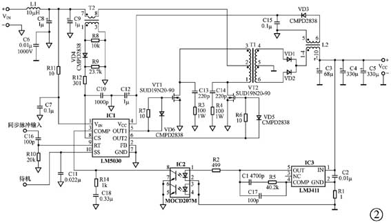
图2为LM5030应用于通信电源的DC/DC变换器原理图,当输入电压为36~75V时,输出电压稳定在3.3V,输出电流最大可达10A,输出功率为33W。

IC2(MOCD207M)和IC3(LM3411)分别为双光电耦合器和精密基准稳压源,T2用于过流限制保护,L2的作用是给IC1(LM5030)提供电源电压。
36~75V直流电压经电感L1和电容C8、C9滤波后,一路经变压器T2、T1的初级绕组分别加至功率MOSFET VT1、VT2的漏极,另一路经启动电阻R11加至IC1的①脚,并对电容C7充电,当充电到7.7V的启动电压时,内部振荡器开始工作,开关脉冲信号经内部软启动放大后,通过双PWM驱动门驱动两只功率MOSFET VT1、VT2轮流工作,由开关变压器T1的中间抽头(②脚)注入电流,当其中一只开关管截止时,T1次级绕组④、⑤、⑥脚的感应电压经VD1、VD2全波整流及L2、C3、C4、C5滤波后获得约3.3V直流电压。输出端的采样信号经精密基准稳压源IC3比较后,送至光电耦合器IC2进行隔离、耦合,最后送入IC1的③脚,从而改变脉宽调制的占空比,达到稳定输出电压的目的。开关管VT1、VT2两端并联的R3、C13、R4、C14组成尖峰吸收网络,防止尖峰电压击穿开关管。
(编者注:LM5030、LM3411的原厂详细资料见本期配刊光盘的“本期元器件资料”文件夹。)
(廖建兴)