甲类功放的特点是线性好、失真小且失真成分以偶次谐波为主,它以音质甜美温暖、细腻纯真,深得人们喜爱,但是其昂贵的制作成本、繁琐的调试过程,对条件有限的焊机派来说是有点困难。在出靓声又确保制作成功的前提下,制作甲乙类功放是个不错的选择。本文推荐的这款甲乙类功放频率特性好、瞬态互调失真小。当输出功率在10W以下时,工作于甲类状态,满足一般居室环境下高音质的要求。当输出功率在10W以上时,工作于甲乙类状态,此时若采用8Ω负载,则额定输出功率达到80W。由于制作成本低、调试简单,本人前后制作的几台此功放都取得了不俗的表现,现将其中的一款介绍给大家。
电路原理
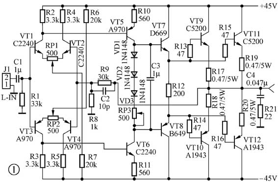
本功放电路如图1所示,它是一个声道的电路。输入级由VT1、VT2、VT3、VT4组成全互补对称的差分电路,每只管子的静态电流为1.1mA左右。RP1、RP2为差分管电流反馈电阻并兼作输出中点电位的调节,使输出中点电位可以轻而易举地调节到±5mV以内。由于VT1、VT2基极电位近似为零,RP1、RP2阻值很小,故R6、R7两端压降约为44V,流过的电流为2.2mA,则VT1、VT2、VT3、VT4每只管的电流为1.1mA。集电极电阻R2、R3上的压降为3.6V,作为第二级互补管VT5、VT6的偏压。R10、R11上约有3V的压降,则VT5、VT6的工作电流有5.4mA。VD1、VD2、VD3及RP3构成输出级的偏置电路并有一定的温度补偿作用,改变RP3的值可调节输出级的静态工作电流。VT7、VT8的工作电流取为14mA,两对输出管VT9、VT10和VT11、VT12的基极电流共为8mA,则输出级的偏压电阻R12上的电流为6mA,电压为1.2V,将输出级的总偏压定在1.2V左右。输出级的总静态电流约为780mA。输出级采用两对管子并联工作,将输出管的静态功耗控制在22W以下。8Ω负载时甲类状态的输出功率在10W左右,即输出功率P=2×0.782×0.782×8=9.7(W),能够满足普通居室环境下放音的要求并且音质具有甲类功放的所有特点。反馈电阻R8、R9将电路增益设定为30倍。

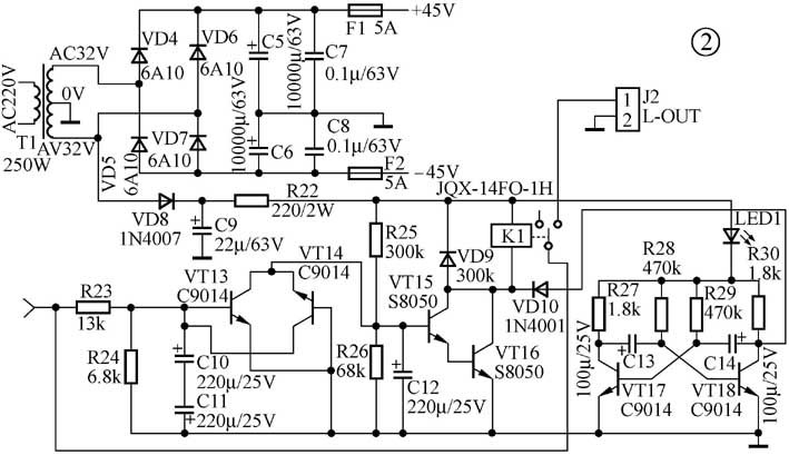
本机电源及保护电路如图2所示,这里不作介绍。整机为两声道单独设计,两声道放大器各有独立的电源电路及保护电路。

元器件选择
简洁、优秀的线路是高音质的基础,优质的元器件,严格的配对,精心的制作是功放成功的保障。本机线路简洁,元器件数量少,选择高品质的补品元件应是能承受得了的。
VT1~VT6采用2SA970、2SC2240互补对管,该对管音色迷人,品质出众。配对要求不是太苛刻,用数字万用表就可挑选,只是管子应该是正品,倍数相差不是太大即可。VT7、VT8采用中功率对管2SB649、2SD669,该对管有许多拆机货,品质和对称性非常好。输出管选用2SA1943、2SC5200,该管音色温暖迷人,较好地体现了东芝管的音色特点。本人认为发烧级的电阻与普通电阻在音色上的差别并不明显,该电路选用普通的1/4W五色环电阻,只要误差控制在2%以下即可,但R17~R20需精挑细选,用进口货是最佳的选择。C1的品质很重要,你可以换用不同的发烧品。每只电源变压器的容量应在250W以上,散热器尽量用大点的,这样安全才有保障。
制作与调试
图3是该机的左声道印制电路图板。左右声道分别安装在机箱的左、右两侧,中间安装电源变压器,声道分离度非常好。

将输入端对地短路,RP1、RP2调到中间位置,用导线将C3短接,使VT7、VT8偏压为零,再接通电源,分别调整RP1、RP2使VT1、VT3和VT2、VT4集电极之间的电压为零,此时输出中点电压应小于20mV。有时需反复调节RP1、RP2直到输出级中点电位满足要求为止。断开C3短路线,观察功率管有无发热异常的情况。调节RP3,使R17~R20各只电阻上的电压约为0.183V。此时两对输出管的总静态电流为0.78A。一个小时后,重复上述调整过程一次,正常之后,可加音源进行试听。本机调试极为简单,只要配对良好、焊接无误都能成功。
听音评价
本机背景十分干净,播放的音乐定位准确、平稳,乐器质感逼真、自然,动态范围宽、瞬态响应迅速、干净利落,对音箱的控制动静自如,从容不迫而富有弹性。以如此低廉的成本获得出人意料的音质,确实值得一试。
(范志庆)