能够以100、50、25 kHz的间隔产生参考信号的标志信号发生器(marker gen-erator)是业余无线电爱好者有用的辅助仪器。在调试收信机时,这个信号发生器可用做低幅度输出信号源。把它装在收信机里,可用做业余频段边界刻度指示信号发生器。装在收信机里时,标志信号发生器又被称之为“晶体校准器”。
标准的标志信号发生器采用100 kHz的石英晶体,利用触发器获得50、25kHz的信号。100 kHz的石英晶体价格高,而且难买到。
本文介绍的标志信号发生器采用价格不高而且容易买到的1、2或4 MHz的石英晶体。通过TTL集成电路分频,得到100、50、25 kHz的信号。该发生器输出端的谐波非常丰富,一直能到2m段。下面介绍电路原理、制作、调试。
电 路 原 理
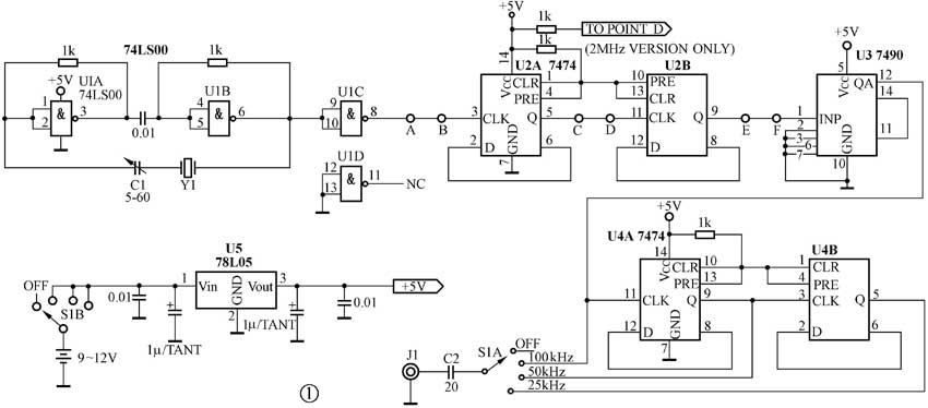
如图1所示,U1中的2个与非门用做振荡器,C1用来微调晶体的频率。U1C是振荡器和后边电路之间的缓冲器。U1D不用,所以输入端接地。

U2是双D触发器。同一个封装内的2个触发器可对振荡信号分频,得到1MHz的信号。本电路可以根据自己手边晶体的情况,使用1、2或4 MHz的晶体。如果采用1 MHz的晶体,U2就可以省去不用,把A、F点用导线跳接。如果采用2 MHz的晶体,只使用其中1个触发器,把A、B点用导线跳接,C、F点用导线跳接,第二个触发器的输入端通过1k的上拉电阻接+5V。使用4 MHz的晶体时,U2里的2个触发器都要用,把A、B点用导线跳接,C、D点用导线跳接,E、F点用导线跳接。
U3是除10分频器。把1 MHz的信号送入输入端,可以在输出端得到100 kHz的信号。如果只需要100 kHz的信号,后面的电路就可以不装了。
另外一块双D触发器U4用来把100KHz的信号分成50、25 kHz的信号。U3、U4A、U4B的输出端接在S1上,以选择所需要的输出。C2是隔离电容,防止负载过重。U5是TO-92封装小电流5V稳压器。电路采用9V电池供电,S1B用做电源开关。
安装与调试
U1 ~U4可以采用“LS”低功耗型的,这样可以减小电池消耗。C2要求不严,10 ~100p之间的电容都可以。U5也可以采用TO-220封装的7805。
安装完毕后,用示波器可观察到输出端有3 ~5 V p-p的输出,C2的容量越大,输出的方波就越不“方”,因为高频率的谐波被衰减了。
在输出端接上频率计,调整C1,使输出达到要求。加大C1的容量,振荡器的频率就会降低。校准后,这个标志信号发生器就可以使用了。
译 者 的 话
这个简单的仪器对于手边没有频率计的爱好者十分有用,整个电路可以安装在一小块万能板上。

把它的输出接在收信机的天线端,S1置于100 kHz挡,调节收信机的频率,每100 kHz都能听到信号发生器发出的信号;S1置于50 kHz挡,每50 kHz都能听到信号发生器发出的信号。这样对于使用VFO、VXO的爱好者来说就不难知道自己的频率是不是在所处波段里频段的上下边界之内了。
(赵辉 编译)