在机场、车站、码头、地铁、娱乐中心、游乐场、商务楼、宾馆、医院、变电所等重要场所,装设疏导应急灯是安全防范的重要内容之一。在此,我们将经常应用的DVJO-Ⅱ型疏导应急灯的实际电路为例,对该电路存在的问题进行分析和改进。
一、电路分析
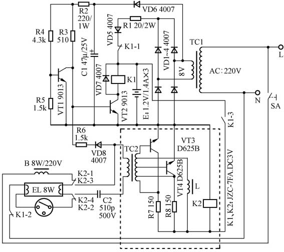
DVJO-Ⅱ型疏导应急灯的电路如附图所示。

1.有市电状态时 按下SA(有的是不设SA),市电通过继电器K1-2及K1-1、K1-2常闭触点加给一个8W日光灯电路,EL立即启辉点亮。同时AC220V加在TC1的初级线圈,次级电压一路经桥式整流,由R1限流,VD5极性保护,经K1-1常闭触点给继电器线圈K1工作准备,给电池组E(1.2V/1.4A×3节)充电。另一路经VD6半波整流、C1滤波,由R2限流后供电给VT1、VT2。由于VT2的基极电阻R3<VT1的基极电阻R4,供电的瞬间VT2先导通,K1线圈吸合。但是,VT1的导通将VT2 的基极电位强迫消失,使VT2截止,K1、K2都不吸合。电路继续处于充电、守候状态。
2.无市电状态时 市电突然停电,E的任务是供VT3、VT4、L、TC2产生高频振荡、脉冲逆变电源,经TC2、C2去点亮EL。那么E是如何送到逆变电路去的呢?电源虽不能送到TV1、TV2使K1吸合,将直流电加到逆变器去(虚线框内),但不要疏忽C1是一个有市电时能储能的器件。当突然停电使47μF的容量瞬间释放,经过R2限流,优先经R3加到VT2基极,使VT2饱和导通而K1吸合。电池组E使逆变器经K1的常开触点K1-3得电而启振,经C2、K2-3、K2-4去点亮EL。同时电源经VD8、R6加到VT2基极维持VT2导通。当工作电流低于1A时逆变器停止工作,TC2无输出,VT2截止,K1失电。K1-3将电源E切断,回到充电、守候状态,K2将EL电源切断,EL灯灭。
二、问题所在
1.有市电情况下,灯具内部有“呲、呲”的噪声。查得原因是K1发出的,且EL有不规则的频闪。K1和VT2有市电时不工作, 这是由于VT1此时饱和导通,而VT2基极不该有电位所致。
2.逆变器是很耗电的“电老虎”, 1.7 A电流时工作效率较佳。1.2A能维持工作,但EL的亮度下降;蓄电池的电压低至2V,而电流能维持在1.2A时照样能点亮EL,1A到0.95A时停止工作。E的容量显然是太勉强了,就是新电池,点亮时间也不会超过45分钟,而现电路中的蓄电池被长时间充电老化后,仅能维持3分钟左右。
三、改进方法
1.在不损坏VT1的基极前提下,增大VT1的基极电压、电流,将R4改成3.3k,保证VT1能饱和导通。
2.蓄电池改用6V/6A的方型免维护干式电瓶接入。原电路中能提供电瓶45mA左右的充电电流,充满了后仅维持10mA以下,不会影响蓄电池的寿命,比较适合长期涓流充电,可提供EL不低于2~3小时的应急照明时间。
国产6V/6A的干式电瓶25元/每只,而一节1.2V/1.4A的三号Ni-Cd电池10.5元/1节×3节=31.5元,效果前者较好。
(林文彬)