英国Arcam (雅俊)功放为广大音乐爱好者所熟知,它具有电路考究、音色通透润泽,浓郁的音乐味道体现出对音乐独到的理解与诠释。很多国产功放都参考了它的电路设计,如天宝MA-20功放。原Alpha3功放全部采用双极晶体管,双37V供电,输出功率为35W左右。事实上,多数优秀国产功放输出功率在80W以上,即要兼顾功放的音色和驱动力,因此,天宝MA-20在保持原风格和电路程式的前提下,我对它作了以下改动:首先提高了它的供电电压,达到±50V,按电源使用效率η=78%、负载RL=8Ω计算,最大输出功率P0=(ηV)\(^{2}\)/2R\(_{L}\)=(0.78×50)\(^{2}\)/2×8≈95W,从而大大拓宽了它的使用范围。在管子的选用方面,保留了一些原型号的管子,这对保持“原汁原味”极为重要,对于难觅的晶体管,则采用了更为优秀的元件(音色尽量相近);音响爱好者在仿制时,静态电流的改动要慎重一些,因整个电路都是直接耦合,会牵一发而动全身。
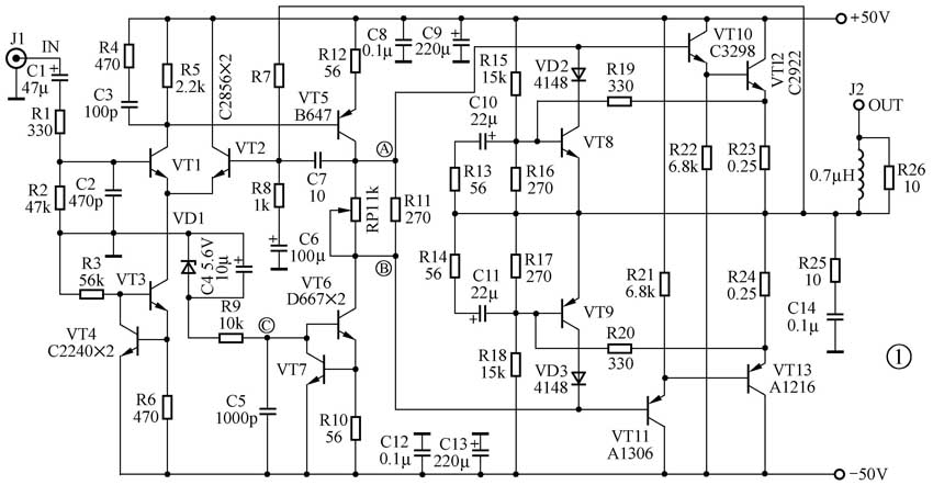
电路见图1,晶体管VT1、VT2构成不平衡差分输入,VT3、VT4组成射极恒流源,这种恒流源在雅俊Alpha系列中较为常见,其中VT4的发射结电压V\(_{be}\)加在R\(_{6}\)两端作为参考电压。由于这个电压是恒定的,因此该恒流源具有极好的电压稳定性,比一般使用二极管偏置的恒流源电源抑制比(PSRR)要高出10dB。参考图1,可计算出恒流源电流I=V\(_{be}\)/R\(_{6=}\)0.65/0.47≈1.4mA,即输入级静态电流为I\(_{o}\)≈0.7mA。在满功率输出时,要求电压级VT5的基极注入电流I\(_{b5}\)≤I\(_{o}\)/20=0.7/20=0.035mA,则输入级和电压放大级之间就能够良好地匹配。下面从动态角度来分析一下匹配情况:仍按η=78%,则放大器最高输出电压V\(_{max}\)=ηEC=0.78×50=39V,此时输出电流I\(_{-}\)max=V\(_{max}\)/R\(_{L}\)=39/8=4.875A,假定晶体管的β值均为很容易达到的50倍,VT12基极电流I\(_{b12}\)=I\(_{max}\)/β=4.875/50=97.5mA,由于在大动态时R22两端的浮动电压ΔV\(_{R22}\)≤39V,即R22的分流电流I\(_{R22}\)≤ΔV\(_{R22}\)/R22=39/6.8=5.8mA,所以I\(_{b1}\)0=I\(_{b1}\)0/β=(I\(_{b12}\)+I\(_{R22}\))/β≈(97.5+5.8)/50=2.1mA,又因为VT5的负载为恒流源,故I\(_{b1}\)0=I\(_{e5}\),所以I\(_{e5}\)=I\(_{e5}\)/β=2.1/50=0.042mA与上面0.035mA 的结论是吻合的,这从一个侧面说明,有些爱好者为求动态而一味地加大输入级静态电流的作法值得商榷,有时非但动态方面没见成效,还增加了放大器的噪声和不稳定性。R4、C3构成输入级VT1、VT2之间的负反馈网络,此举降低了放大器的高频增益,频带变窄,带来的好处是使音色变得更为柔和、耐听,比如湖山公司生产的BK2-99型功放装有一个调整音色的“软、硬”开关,也是“通、断”这样一个网络。
VT5为电压放大级, VT6、VT7是VT5的恒流源兼负载,这样可使本级具有较高的增益。VT5工作在甲类,静态电流约为10mA,由于这一级对功放的音色、动态等指标作用很关键,同时它的负担也非常沉重,一般有两个办法来解决:一是采用功率稍大的管子,不过多数中功率管的结电容较大,影响放大器的频率特性,因此在挑选管子时要仔细查阅资料,使其截止频率尽可能高,本机原图使用的管子型号为MPSA56(0.5A/80V/100W),也可用A100(1.2A/200V/160W)、A1220(1.2A/120V/130W)、B647(1A/120V/140W)等替代。二是采用多只小功率管并联,一般2只并联就可使线性显著提高,这个办法较容易实现各个指标的平衡,只要使两只管子的特性一致即可(3%以内,一般较正规的元件专营店都有晶体管配对仪),事实上,不少优秀国产放大器通过这种方法,取得了很好的应用效果,如湖山的BKⅡ-95型功放。
VT10、VT11(A1306/C3298)构成推动级,这一级电路颇具特色:两只推动管的射极电阻并不像往常接在输出端,而是接在另一侧的电源上,它也不同于通常所说的交叉驱动方式,这样做可迫使推动管VT10、VT11工作于甲类;同时,由于射极电阻(R21、R22)的阻值很大,近似于恒流负载,所以又具备很强的电流驱动能力,应该说是一举两得,值得借鉴。
功率管VT12、VT13(2SA1216/2SC2922)组成互补对称输出级。该功放的末级偏置电路由RP1、R11组成,其中RP1用于调整末级静态电流。VT8、VT9为分流保护电路,当输出功率管呈现过载状态时,VT8、VT9导通使推动级的偏置电压下降,从而降低输出管的瞬态电流。
放大器印制板图见图2,由于放大器为非对称电路,即便晶体管配对较好,输出端电位也可能有极大误差。调试时要着重考虑以下几方面:首先不要安装功放管;将RP1调到中间位置,用一个可变电阻RP2替代R9,细心调整,使A、B两点的电位正、负对称(约±1.4V),这是调整的关键所在;电阻R21、R22要用数字表精确配对;同时,稳压管VD1能够显著提高C点电位的稳定性,抑制放大器的漂移,不可省略;最后装上功率管,细调可变电阻RP2,可使输出端电位不大于20mV,精确测量RP2的值,换上等值固定电阻。接下来,调整RP1使R23、R24两端电压为15mV,这时末级静态电流可达60mA,最后接上8Ω假负载老化30分钟。调整过程要重复几遍。整个放大器的闭环增益A=34倍,输入灵敏度为V\(_{i}\)=V\(_{max}\)/\(\sqrt{2A}\)=39/(1.414×34)≈0.8V,这个电平与一般的前置级能够很好匹配。
通过播放蔡琴、雨果等不同风格的碟子,感觉MA-20功放音质纯正、中性,并很能讨好于人。听《1815》时,亦感觉出力爽快,耳朵和身体同时承受巨大的场面,应了“前级出声,后级出力”的道理。
(吴越屏)

