天线按照理论尺寸架设好了,但没有检测手段,很难知道天线的驻波情况。如果天线驻波很大,那么相当一部分功率就会被反射回来。对于功率大一些的自制机来说,轻则自激,严重时会损坏发射管。对于功率有限的QRP来说,效率就太低了。用驻波表就能够解决这个问题。
本文介绍的驻波表电路简单,易于制作,可用于输出功率1~150 W的发射机,适用频率范围1.8~30 MHz。
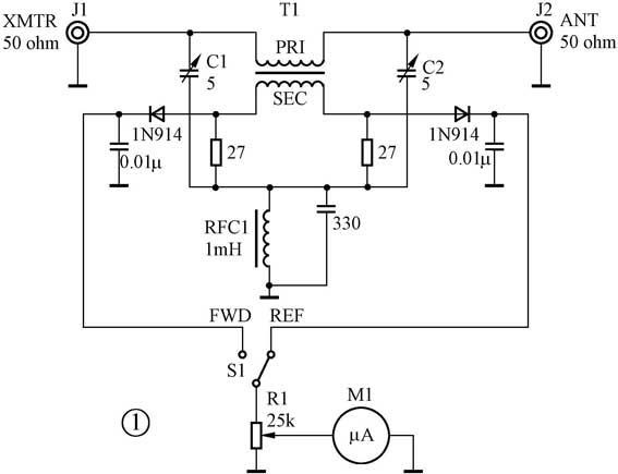
电路原理与制作
一般的驻波表是用一根导线穿过磁环变压器的中心孔作为初级对信号采样,但这个驻波表的不同之处是磁环变压器T1的初级绕了2匝,这样能提高对小功率测量的灵敏度,电路图见图1。

表头M1采用的是小型FM调谐指示表,灵敏度为100 μA,使用满度为毫安的表头也可以工作。S1可以采用小型滑动开关。调零电容C1、C2为小型空气微调电容,完全可以采用活塞式微调电容。选用这两个电容时应该考虑的是微调的机械稳定性,是否能够承受87 VRMS(150 W在50Ω负载上的典型电压)。在失谐的状态下,电压还要高一些。此外还要考虑到微调的最小容量。用于50Ω负载时,调零所需容量仅为1~2 pF。RFC1为1 mH色码电感。330 pF电容要用云母的。T1采用T68-2铁粉磁环,次级用30号漆包线绕60匝,初级在次级上用绝缘皮导线绕2匝。
外壳可以利用双面敷铜板制作。用烙铁沿着敷铜板的内壁焊接前后左右以及底板,这样,外壳就做好了。电路调好后,把顶板卡在外壳上,两侧各焊一滴焊锡。
印制电路板是用一个支撑柱固定在外壳里的,支撑柱在T1的下面。印制电路板的后部紧顶外壳的后壁。一定要把印制电路板的“地”铜箔与外壳的铜箔连在一起,可用粗电线连接。
调整时,在天线接口(驻波表的J2)接上50Ω负载,在发射机接口(驻波表的J1)输入RF信号。把S1置于FWD(正向),调节W1使表头的指示为满度。把S1置于REF(反射),调节其中一个微调电容使表头的指示为零。注意,这时有一个微调调节时没有反应。然后,把发射机接口(驻波表的J1)接上50Ω负载,在天线接口(驻波表的J2)输入RF信号。把S1置于REF(反射),这时表头的指示应为满度。把S1置于FWD(正向),调节另一个微调电容使表头的指示为零。这样,驻波表对于50Ω来说是平衡的了。这个调整应在20m或15m进行,以保证高段的工作性能。
使用这个驻波表时,应该总是把S1置于FWD(正向),调节RP1使表头指示为满度。然后把S1置于REF(反射),调节天线或天调使表头指示最小。反射指示为零时,相当于SWR为1∶1。

元器件的选择与代换
译者自制了一个这样的驻波表,经几年来的使用,感觉效果不错,完全能满足业余使用。当时找不到灵敏度为100 μA的表头,译者采用了体积较大的1mA表头。S1可采用纽子开关 。C1、C2最好采用活塞式微调电容(见图2),因为这种电容除了耐压高之外,最小容量能到1pF。但如果找不到,而功率又不大,也可采用瓷微调。这两个电容如果没选好,调零就很困难。RP1可采用普通的25kΩ左右的电位器。最难解决的可能就是T68-2铁粉磁环了,这种磁环的外径为0.69英寸,内径为0.37英寸,厚度为0.19英寸, μ = 10。译者采用了国产类似外径尺寸的NXO-100磁环代用。外形尺寸并不关键,但如果太小,次级绕不下。

绕制磁环变压器时,漆包线不能叠绕,也不能挤在一起,应该均匀分布在整个磁环上。初级用绝缘皮导线在次极的中段绕2匝,见图3。

因元件较少,可以直接把元件焊在敷铜板上,国外爱好者称之为“Ugly con-struction”或“Dead-bug construction”。例如:C1的一端焊在印板上,另一端翘起来和VD1的负极焊在一起,这样C1还起到了支架的作用。C3、RFC1也可以作R1、R2的支架。元件的布局见图4。当然,如果有耐心,也可以用锯条刀刻一块印板,不必钻孔,直接把器件焊在敷铜面。

无论采用哪种方法,制作前都应用细砂纸或橡皮把敷铜板擦干净,然后刷上一层松香液。
使用
将J1与发射机相连,J2与天线相连。使用时先将S1置于FWD(正向),让发射机发射一个载波,调节RP1使表头的指示为满度,然后把S1置于REF(反射),观察表头指示。如果这时表头指示很小或基本不动,表明天线驻波很小。如果表头指示在一半的位置,表明天线驻波很大,如果架设的是双极天线,就应该对天线的两个振子进行修剪,一次不要剪得太多,边修剪,边测试,使读数尽可能小。这个SWR表平时就可以串在发射机和天线之间。
(赵辉 编译)