语言复读机是在磁带录音机的基础上引入单片机控制技术、数字信号处理技术以及数字信号存储技术而产生的新一代语言学习工具,它不用磁带就可以录音,不用倒带就能实现无限次的复听,而且操作方便,受到了广大外语学习者的青睐。
本文试图从语言复读机的基本功能框图入手,并结合复读机一些常用电路讲解复读机的基本原理。图1为语言复读机的原理框图。
由图1可见,单片机控制电路是整个语言复读机的核心部分,它根据键盘输入的各种控制指令来指挥、协调整个复读机完成相应操作,执行相应功能。

电机控制电路是控制电机运转播放磁带,以及控制电机停转,停止播放磁带的控制电路。其控制信号来自单片机,单片机发出控制信号是在得到键盘输入指令及要求响应的情况下进行的。
图2是常见的电机控制电路。在磁带放音状态,单片机给出一高电平经R331加到VT305基极,VT305饱和导通,集电极为低电位,VT306饱和导通,VT306集电极得到V\(_{CC}\)电源并供给电机稳速电路,电机稳速电路得到电源,电机运转,播放磁带。在复读、跟读、对比等非磁带放音状态下,单片机送给R331的是一低电平,VT305截止,从而VT306也截止,电机稳速电路得不到电源,电机不转。

接口电路是在磁带录放电路和数字信号处理电路之间完成信号传递的通路,该通路同样由单片机控制。在磁带录放电路和数字信号处理电路之间通常有四路信号在传递,它们分别为:(1)磁带音:直接播放磁带发出的声音。(2)复读音Ⅰ(母音):磁带音经过DSP处理存入DRAM后再从DRAM中恢复出来而发出的声音,俗称母音。(3)跟读音:学习者跟着磁带音或母音讲话直接发出的声音。(4)复读Ⅱ音(子音):跟读音经过DSP处理后存入DRAM,再从DRAM中恢复出来发出的声音,俗称子音。
该四路信号的传递必须由单片机来控制其在DSP与磁带录放电路之间的传输,在同一状态、同一时刻只能有一路信号在传输。
在复读机中用得比较多的是用CD4066(四路模拟开关),未设计口电路。该电路只要其相应的控制端为高电平,则该路开关将导通,否则关闭,应用很是简单的。CD4066功能及引脚见图3。
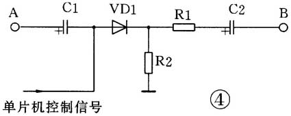
某些复读机中接口电路采用图4所示电路。该电路简单,应用方便,在一只复读机中可多次应用来分别处理不同的信号。
由图4可见,当单片机给一高电平,二极管VD1导通,信号由A端传递到B端实现信号传输。图中C1、C2起隔直作用,R2为VD1导通提供直流通路,R2同时也与R1一起完成信号的匹配传输。

放音时,播放磁带,单片机给电机控制电路一高电平,令电机运转,播放磁带,同时播放磁带的声音信号通过接口电路送入数字信号处理器(DSP),经A/D变换、编码后将数据存入动态存储器(DRAM)。系统信号流程,如图5所示。

复读时,不论是母音播放,还是子音播放,单片机都令电机停转,同时单片机通知DSP从DRAM中取出数据,并经DSP解码、D/A变换、滤波等处理之后,通过接口电路送入功放,驱动扬声器播出声音。至于是母音播放,还是子音播放,则要看从键盘输入的是何种指令,单片机将会根据指令的不同,通知DSP从DRAM中取数据所执行的地址也不同,从而取出其需要得到的数据进行处理。如果是母音播放指令则取DRAM中刚刚存入的磁带音的内容;如果是子音播放指令,则取DRAM中刚刚存入的跟读音的内容。同样,如果键盘输入的是对比指令,则单片机通知DSP将DRAM中母音内容及子音内容一前一后取出,实现对比功能。以上操作都是在单片机控制下进行,只是执行的地址有所区别,而系统执行的信号流程基本相同,如图6所示。

在跟读时,单片机控制电机停转,同时令功放静音,扬声器不发声。在电机停转、功放静音后,话筒信号通路开通,话筒信号通过接口电路送入DSP处理,A/D变换、编码后,数据存入DRAM。存放的地址位置由单片机控制,其信号流程如图7所示。

某些语言复读机具有自动学习功能,如自动复读、自动跟读、自动对比等。自动功能的实现关键在智能断句识别电路,该识别电路只要检测到磁带音或跟读音一句话结束后的一定时间的间隙,并将该信息转换成电信号通知单片机,单片机便能执行相应操作。至于执行何种操作,则要看键盘输入是何种命令,以及程序本身的设置。
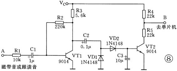
图8是在复读机设计中用得比较多的智能断句识别电路。

磁带音或跟读音经VT1管放大,VD1及VD2倍压整流后驱动VT2管,随着输入信号的变化及VT2管导通程度的不同,B点电位也在随着变化。A点输入信号电平越高,B点电位越低。当A点输入信号下降到一定幅度(较小信号),B点电位上升到某一门限电平时,单片机响应(表示磁带音或跟读音一句话说完,有了讲话间隔),控制整机实现自动复读、自动跟读或自动对比功能,完成智能断句的识别。
图中及R4、R5可调节B点电平,改变检测灵敏度,但毕竟有误差,更何况单片机的检测也有误差,因此虽然该电路应用较广泛,但有一定的检测误差。目前最新的复读机在设计检测时,采用A/D变换后,根据转换码识别,检测比较精确,相信会逐步得以广泛运用。
在早期的语言复读机的设计中,数字信号处理器用得比较多的是东芝公司的T6668、T8831语言处理器以及OKI公司的一些语言处理器,而随着时间的推移,技术的进步,人们在研究了有关语言编码算法之后,逐渐把数字信号处理用软件的方式得以实现,这里面用得比较多的是ADPCM编码方式。用软件实现了DSP的功能,人们便可以将传统的DSP与MCU合二为一,用一块单片机就实现了数字信号处理及相关控制指令,这一技术的成功,不但使复读机成本降低,而且又使得复读机的设计变得更为简单,更为方便,性能更加优越。原来复读机频响只能到2kHz左右,现在已可做到5.8kHz,而成本只有原来用T8831等方案的一半左右(DSP、MCU部分)。
动态存储器(DRAM)容量的大小是决定复读机复读时间的关键,但真正要衡量复读机的复读时间还要结合数据传输码率。码率越高,复读音质越好,但复读时间越短。
计算复读时间可参考如下公式: 复读时间=DRAM存储容量/码率以16M DRAM(4M×4或16M×1)存储容量为例,当码率为56Kbit/s时: 复读时间=16×1024Kbit/56Kbit=292s;当码率为36Kbit/s时, 复读时间=16×1024Kbit/36Kbit=455s。
目前市场上所谓原声复读机,无非是采样频率高一些,码率高一些,使得复读音与磁带音质基本接近,所以称原声复读。注意:广告宣传的长时间是在低码率下的数据,原声复读则是在高码率下的效果。
语言复读机中的磁带录放电路与传统的磁带录音机录放电路基本一致,它完成磁带的播放及磁带信号的录入过程。有兴趣的朋友可参阅有关磁带录音机的原理或检修等相关书籍。
在复读机的设计中采用得比较多的是TA7738录放集成电路,该电路由于价格低廉、电路简单,通用性较好(可与CD7738,UTC7738互换),因而被各复读机厂家广泛采用。图9是TA7738的功能框图,其引脚符号及功能见附表。图10为TA7738在复读机中的应用电路。
(贲礼进)