低通滤波电路
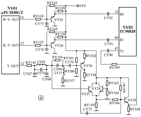
低通滤波电路如图4所示,NY01(μPC1830GT)、及输出的Y、R-Y及B-Y信号,送至TC9083F中进行数字处理。为了确保在A/D转换时,取样频率(3.0MHz)是亮度信号最高频率的2倍以上,还必须对输出的亮度信号进行低通滤波处理,只保留1.5MHz以下的亮度低频成分,而舍弃高频分量,这样虽然会使子画面清晰度下降,但因子画面很小,故此现象并不明显。亮度信号低通滤波器由RY145、LY10、CY67、CY68及CY73组成,由于低通滤波器的传输特性不够理想,对1.5MHz以上的信号衰减不足,故用高通倒相放大器VY26来对1.5MHz以上的信号进行倒相处理。CY69、LY11、RY157及CY70构成高通滤波器,它只让1.5MHz以上的高频成分通过,并由VY26进行倒相放大,倒相后的信号送到混合电路VY29,同时,亮度低频信号经VY27、VY28射随后也送到VY29,两路信号混合后,1.5MHz以上的高频分量就相互抵消了,得到1.5MHz以下的低频Y信号,送到NY03的。R-Y信号经RY125、CY76低通滤波后,再由VY36送至NY03的;B-Y信号经RY124、CY75低通滤波后,再由VY35送至NY03的。由NY03对Y、R-Y及B-Y进行数字压缩处理。

子画面压缩处理
TC9083F是日本东芝公司最新推出的单片画中画控制器,其引脚功能如表2所示,内部电路结构如图5所示,它内含一路6bit A/D变换器、三路6bit D/A变换器、129Kbit动态存储器、时钟发生器、PIP控制器等电路,适应多种制式信号的PIP处理,它在处理子画面信号时,具有如下一些特点:
(1) 子画面的尺寸为主画面的1/9或1/16。
(2) 边框颜色可选择,固定颜色4种,可编程颜色64种。
(3) 子画面显示在屏幕四角,每个角的显示位置均可微调。
(4) 对子画面的各种控制,均由I2C总线控制来实现。
2.电路分析
参考图5,NY03(TC9083F)的、和输入的Y、R-Y及B-Y信号,先经钳位处理以恢复直流成分,再送到多路开关。在多路开关中Y、R-Y及B-Y信号先经取样处理,变成三路离散信号,再经“时分多路复用”处理,将三路离散信号编织成一路串行信号。由于Y信号的取样频率为3MHz,R-Y及B-Y的取样频率为0.75MHz,所以在多路开关输出的信号中,每4个Y取样点,才有一个R-Y和一个B-Y取样点,也就是说,多路开关输出的信号中,各信号成分所占的比例为Y∶(R-Y)∶(B-Y)=4∶1∶1,这个信号我们将其称为YUV信号,YUV信号经缓冲后,送到A/D变换电路,量化成6bit的数字信号。
A/D变换电路输出的数字YUV信号送到垂直内插滤波器,由垂直内插滤波器取出相邻三行的信号进行加权平均处理,以缓和子画面垂直方向上的闪烁感。由于子画面是在原始画面垂直方向上每三行取一行而形成的,行相关性比较差,行间突变现象比较严重,垂直方向上大面积闪烁感也很明显,垂直内插滤波器就是为了消除这一现象而设置的。
经垂直内插滤波器处理后的数字YUV信号在写入脉冲的控制下,以规定的速度写入动态存储器中,然后又在读出脉冲的控制下,以规定的速度读出信号,由于读出速度是存入速度的3倍(针对K=3而言),从而使子画面得到K=3的压缩。动态存储器是一个场存储器,存储容量为129Kbit,存入时,信号是逐场写入的,取出时,信号又是逐场读出的。
从存储器中读出的子画面数字信号,送至分用器,由分用器完成串/并转换,将串行数字YUV信号还原成三路并行信号(即数字Y信号,数字R-Y信号及数字B-Y信号),再送入各自的D/A转换电路,将数字Y信号、数字R-Y信号和数字B-Y信号分别转换成模拟信号,并从紟{6}脚(Y)、紡{6}脚(R-Y)、紤{6}脚(B-Y)输出。子画面的边框颜色可通过I2C总线进行控制,固定颜色有黑、红、绿、青四种,可编程颜色有64种。
TC9083F外围接有两个振荡网络,一个是⑦脚和⑨脚外接的子画面闸门式振荡器,它受紥{7}脚输入的子画面行同步信号所控制,振荡频率为12MHz。该信号送到子定时信号产生器,并在紟{7}脚、紣{7}脚、紥{7}脚输入的钳位脉冲、子画面场同步脉冲及子画面行同步脉冲的控制下,产生取样信号、时分多路复用开关控制信号、A/D变换时钟脉冲、子画面写入脉冲及行列地址控制信号等。另一个是和外接的主画面闸门式振荡器,它受输入的主画面行同步信号所控制,振荡频率为18MHz。该信号送到主定时信号发生器,并在和输入的主画面行、场同步信号的控制下,产生读出场窗口信号、读出行触发信号、读出时钟脉冲及行列地址控制脉冲、串/并变换器控制脉冲、D/A变换控制脉冲等,还要从紜{7}脚输出子画面选通控制脉冲(又称子画面挖框脉冲,用YS表示)。这样,由于子定时信号发生器受子画面同步信号所同步,主定时信号发生器受主画面同步信号所同步,从而使主、子画面都能稳定地显示在屏幕上。
输出的子画面选通脉冲(YS),一方面送至VY32、VY33及VY34的栅极(参考图6);另一方面,经VY42射随后,送至主板,最终控制N501(TA8880CN)的。在子画面显示期间,YS为高电平,VY32、VY33及VY34导通,从而使NY03输出的Y、R-Y、B-Y信号能送回至NY01(μPC1830GT);同时,YS信号还将控制TA8880CN的,使TA8880CN选择子画面信号,禁止主画面信号。在非子画面显示期间,YS为低电平,VY32、VY33及VY34截止,同时TA8880CN选择主画面信号,禁止子画面信号。这样,由于YS信号的作用,使子画面插入到主画面中。
3. I\(_{2}\)C总线对TC9083F的控制
TC9083F为I\(_{2}\)C总线控制PIP处理器,其I\(_{2}\)C总线寄存器的从地址为0010111,并含有多个子地址,子地址中的数据都对应着一些控制内容,当CPU需要对TC9083F进行控制时,首先得发出寻址指令,即总线启动后,传送一个从地址数据0010111,并写入TC9083F寄存器中,得到TC9083F确认后,再传送某个子地址信息,得到确认后,CPU就开始传送控制信息,并写入子地址中,以改变子地址中的相应数据,进而达到控制子画面的目的。I\(_{2}\)C总线对TC9083F的控制项目有:子画面开/关控制,子画面显示位置控制,子画面位置微调控制,子画面边框颜色控制,子画面动/静控制等。
子画面矩阵处理
参考图6,NY03 紟{6}脚、紡{6}脚及紤{6}脚输出的Y信号、R-Y信号及B-Y信号,分别经VY34、VY33及VY32送到各自的低通滤波器,以滤除D/A变换时所混入的时钟脉冲,再分别由VY41、VY40及VY39射随后送至NY01的、及,由NY01完成子画面RGB矩阵处理,并分别从、及输出R信号、G信号、B信号,再经VY21、VY22及VY23缓冲后,送至主板。在主板中,子画面RGB信号先与字符RGB信号进行切换,再送至N501(TA8880CN),并与主画面RGB信号进行切换,切换过程由YS信号进行控制。
RY54、RY55及RY56分别用来调节VY39、VY40及VY41的偏置电平,使子画面能获得最佳的白平衡。
(王忠诚)
