一、稳压管稳压电路
1.稳压原理
稳压管稳压电路如图1所示,由限流电阻R1和稳压管VD\(_{Z}\)组成基准稳压电路。U\(_{i}\)是输入电压;U\(_{O}\)是输出电压,即稳压器两端的电压V\(_{Z}\),它既可以作为基准电压源,也可以单独作为输出电压固定、负载电流较小的稳压电路使用。由图可知U\(_{O}\)=U\(_{i}\)-I\(_{R}\)R1=V\(_{Z}\)。

其稳压原理如下:当输入电压U\(_{i}\)增大(或负载电阻RL增加)时,输出电压U\(_{O}\)将上升,使稳压管VD\(_{Z}\)的反向电压略有增加,随之流过稳压管VD\(_{Z}\)的电流增加,于是I\(_{R1}\)=L\(_{Z}\)+I\(_{L}\)增加,限流电阻R1上的压降I\(_{R}\)R1将增大,使得Ui增量的大部分压降在R1上,从而使输出电压U\(_{O}\)基本维持不变。反之,当U\(_{i}\)下降(或负载电阻R\(_{L}\)减小)时,R1上压降减小,故也能维持输出电压不变。
由此可见,稳压管的电流调节作用是这种稳压电路能够稳压的关键。即利用稳压管端电压V\(_{Z}\)的微小变化,引起电流I\(_{Z}\)的较大变化,通过R1起着电压调整作用,保证输出电压基本恒定。由于起控制作用的元件VD\(_{Z}\)在电路中与负载电阻R\(_{L}\)并联,所以这种电路是一种并联式稳压电路。
2.限流电阻的选择
选择限流电阻主要应考虑电网电压波动和负载电阻变化时,稳压管的工作点始终应该在稳压工作区内,即I\(_{MIN}\)≤I\(_{Z}\)≤I\(_{MAX}\)。设电网电压最高时,整流输出电压为U\(_{MAX}\),最低时为U\(_{MIN}\);则负载电流最大为V\(_{Z}\)/R\(_{MIN}\),最小为V\(_{Z}\)/R\(_{L}\)max。则满足上述要求的条件如下:
(1) 当电网电压最高和负载电流最小时,IZ应不超过允许的最大值,即

整理后为

(2) 当电网电压最低和负载电流最大时,Iz应不低于允许的最小值,即

整理后为

根据以上两个条件可得到限流电阻R1的范围RLmin<R1<RLmax,如果不能同时满足上述条件(比如RLmin> RLmax),则说明在给定的条件下已超出稳压管的工作范围,需要限制使用条件或选用大功率的稳压管。
二、 三极管稳压电路
1.单电源稳压电路
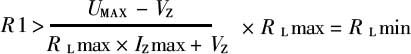
由于稳压管稳压电路的电流变化范围较窄,所以它的带负载能力也非常有限,故这种稳压电路一般只在负载电流较小的电路中使用。不过若利用限流电阻R1和稳压管VD\(_{Z}\)组成基准稳压电路产生的基准电压控制PNP型三极管的基极,则根据三极管基极和发射极压差基本稳定的原理,就可以扩展电路输出电流的能力,这种电路如图2所示。输入电压U\(_{i}\)一方面加在VT的集电极,另一方面经R1加在VD\(_{Z}\)负极,所以VT的基极电位就是稳压管VD\(_{Z}\)两端的电压VZ,从图2参数可知V\(_{Z}\)=3.9V,因此,三极管VT发射极输出电压约为3.9V-0.6V=3.3V,即供给负载的电压约为3.3V,0.6V是VT的C、E极压降(即U\(_{CE}\))。

图2电路一般可提供几十毫安至二、三百毫安的电流(如果U\(_{CE}\)较小,则输出电流可更大),所以它的带负载能力明显比稳压管稳压电路强。飞利浦VCD机芯板就用该电路产生3.3V电压供DSP电路使用(U\(_{i}\)=5V)。此外,金正N-8001电脑游戏VCD机的解码板也用到此电路把5V电压变换为3.3V为CL680供电。
改变R1和VD\(_{Z}\)的值可产生各种不同的基准电压值,但应合理选用R1的值,使(U\(_{i}\)-V\(_{Z}\))/R1在稳压管正常工作的陡降区;若R1太大,流过VD\(_{Z}\)的电流太小,则稳压管两端电压会小于V\(_{Z}\),所以输出电U\(_{O}\)达不到设计要求;反之,若R1太小,流过VD\(_{Z}\)的电流太大,当输入电压升高时流过VD\(_{Z}\)的电流会更大,可能超过稳压管的最大功耗P\(_{Z}\)max,从而损坏稳压管。
此外,如果U\(_{i}\)是已经稳压的电源,VD\(_{Z}\)也可以用一只电阻代替,这样,两个电阻的分压加到三极管VT的基极,同样可输出稳定的电压。如广东步步高电子公司生产的AB007K-3型VCD机的解码板就采用这种电路,其中R1=470Ω,代替VD\(_{Z}\)的电阻为1.8kΩ。
2.双电源稳压电路
图3为对称全波整流双电源电路,它的电路特征是变压器次级线圈有中心抽头,且抽头接地,采用四只整流二极管VD1~VD4(根据这一特征可确定为全波整流电路)。

C1~C4分别跨接在整流二极管VD1~VD4两端,它们的用途是一样的,对直流或50Hz的工频而言,由于容量太小可认为是开路的。这些电容有两个作用:一是保护整流二极管,二是防止外电网中高频干扰信号通过电源窜入后级电路。
若没有C1~C4,在刚开机时,由于滤波电容(图中未画出)中没有电荷,将有很大的电流流过VD1~VD4,有可能使它们因过流而烧坏;加入C1~C4后,开机时C1~C4的电压不能突变,这时相当于C1~C4分别给VD1~VD4短路,开机时的大电流流过C1~C4而不流过整流管,从而达到保护VD1~VD4的目的。
通常情况下市电均含有高频干扰信号,这一干扰信号也将与市电一同加到VD1~VD4上;若没有C1~C4,这一干扰信号将被VD1~VD4整流而窜入直流电压中,使直流工作电压上有干扰成分的存在。加入C1~C4后,因它们对高频干扰信号容抗很小,相当于短路,直流工作电压中便无干扰成分的存在,且负载的干扰信号也不会反馈到电网中。
实际电路中整流后的直流电压对“地”并联一个较大的滤波电容(图中未画出),另外还会并接1~2个0.1μF的瓷片电容(图中也未画出,下同),对电源窜入的高频干扰信号再次过滤。
三、 扩展(大电流)三极管稳压电路
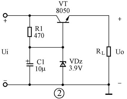
前面讲过的三极管稳压电路显然比稳压管组成的稳压电路带负载能力有较大提高,可以满足电流在二、三百毫安以下的负载。但对于电流需求较大的负载,如给VCD解码板、程控绕线机主电源供电,上述稳压电路的输出电流就不能满足要求,因此,必须采用输出电流较大的三端稳压器或图4、图5所示的电路。

1.稳压原理
输入电压U\(_{i}\)经R1、VDZ稳压后加到VT2的基极,VT2导通后集电极—发射极有电流流过,从而VT1也导通,其集电极有电压输出,该电压一方面供负载使用,另一方面经VD2加到VT2的发射极,因此流过电阻R4(220Ω)的电流由两部分组成:来自VT2发射极和VD2。电路稳定工作后,VT1集电极和VT2基极是等电位的,且都比VT1发射极高一个PN结压降约0.7V。
当输入电压Ui增大(或负载电阻RL增加)时,输出电压U\(_{O}\)将上升,经过VD2后VT1发射极电压略有增加,由于V\(_{Z}\)基本不变,于是加在VT2基极—发射极电压会略有减小,随之VT2的基极电流减小,流过VT2集电极—发射极电流也将减小,即VT1基极电流减小,VT1集电极输出电压适当降低,故能维持输出电压基本不变。
2.电阻R1、R4的选择
由上面分析可知VT1、VT2都工作于放大状态,R1参数的选择可以依照前面的稳压管稳压电路中的分析,根据输入电压的大小和VD\(_{Z}\)参数计算得出。
R\(_{2}\)的选择原则上是保证VT2工作于放大状态。正常工作时VT2集电极只比输入电压U\(_{i}\)小一个PN结压降电压,首先VT2集电结需要反偏,即U\(_{i}\)-V\(_{PN}\)>V\(_{Z}\)(V\(_{PN}\)≈0.70V);其次,由于正常工作时U\(_{O}\)=I\(_{R4}\)R4+V\(_{PN}\),因此R4不能太大,太大时I\(_{R4}\)必然会小,而I\(_{R4}\)=I\(_{E2}\)+I\(_{VD2}\),因此I\(_{VD2}\)更小,根据二极管伏安特性曲线可知V\(_{PN}\)处于曲线下部较平坦区,所以V\(_{PN}\)会有一定变化。同时,如果I\(_{E2}\)太小,VT2会工作于截止区,所以需要选择适当的R2阻值。
3.VD3的作用
图4、5中虚线框里有一个VD3(1N4148),它的作用如下:若没有VD3,当输出电压U\(_{O}\)对“地”短路时,VD2反偏截止,VT2不受输出电压控制,其发射极电流I\(_{E2}\)=(V\(_{Z}\)-V\(_{PN}\))/R4,这么大的电流足以使VT1深度导通,所以VT1有很大的输出电流到“地”,因此必然会造成VT1的损坏。若有VD3,则当输出电压U\(_{O}\)对“地”短路时,VT2基极被强行拉低,这样VT2截止,VT1也截止,从而避免VT1的损坏。正常工作时VD3两端电压基本一样,所以不起作用,对稳压电路也没有影响。要说明的是:当输出电压对“地”短路时,如果输入电压过高,此时流过VD3电流会较大,甚至于超过其额定电流。因此,可以考虑适当增大R1的阻值或选用大功率的开关二极管。
图5电路增加一个三极管VT3,该三极管受CPU系统控制。需要开机时CPU输出“低电平”,这时VT3截止,稳压电路正常工作,输出稳定的电压。
由于BD136是中功率三极管,所以该电路可以输出1A左右的电流;但是,大电流工作时,为保证BD136的使用安全,一般需安装散热器。
四、可调三极管稳压电路
上面介绍的几种稳压电路都是固定电压输出的,在实际工作中会经常用到各种不同的电压等级,因此,下面就简单讲述连续可调的稳压输出电路工作原理,可调三极管稳压电路如图6所示。
1.稳压原理
输入电压U\(_{i}\)经R1加到VT1的基极,VT1导通后发射极输出电压,该电压一方面供负载使用,另一方面由R3、R\(_{Z}\)、R4分压,于是,R\(_{Z}\)动点电压加到VT3的基极,因此,VT3导通分流供给VT1基极的电流。由于VT3发射极接一稳压管,所以R\(_{Z}\)动点电压被钳位于V\(_{RZ}\)=V\(_{VDZ}\)+V\(_{PN}\),若输出电压由于某种原因而升高,则V\(_{RZ}\)也将升高,于是VT3基极—发射极之间电压增大,VT3将分流更多供给VT1基极的电流,VT1基极电位适当下降,最终导致输出电压降低,从而维持电压输出基本不变。反之亦反。
2.电压调节范围
正常工作时V\(_{RZ}\)=V\(_{Z}\)+V\(_{PN}\),又U\(_{O}\)/(R3+R\(_{Z}\)+R4)=VRZ/(R\(_{Z}\)下+R4),则U\(_{O}\)=V\(_{RZ}\)×R3+R\(_{z}\)+R4)/(R\(_{Z下}\)+R4)=(V\(_{Z}\)+V\(_{PN}\))×(R3+R\(_{Z}\)+R4)/(R\(_{Z下}\)+R4)。故当可调电阻R\(_{z}\)动点在最上边时,R\(_{Z下}\)=R3,于是U\(_{O}\)=(V\(_{VDZ}\)+V\(_{PN}\))×3/2;当可调电阻R\(_{Z}\)动点在最下边时,R\(_{Z下}\)=0,于是U\(_{O}\)=(V\(_{VDZ}\)+V\(_{PN}\))×3
3.VT2的作用
VT2的作用是过流保护三极管。当负载所需电流较小时,R2上两端的压降也较小,此时VT2截止;当负载所需电路较大时,比如电流为I\(_{R2}\)=V\(_{PN}\)/2.2时,R2上两端的压降基本接近一个PN结电压,此时VT2开始导通分流供给VT1基极的电流,负载电流愈大,VT2导通愈深,分流供给VT1基极的电流愈多,直到VT2饱和导通,这时电路的输出最大电流基本被限制而不再增大。
五、可控三端稳压电路
前面图4介绍的扩展三极管稳压电路在要求不太高的情况运用已相当不错,但是,它的输出电压纹波较大,特别是输入与输出端压差不大或(和)负载电流较大时,纹波尤为严重。
图7的电路则可改善输出电压纹波。该电路还有控制端,受CPU控制它输出与否。原理比较简单,在此就不再獒述。
六、对称可控双电源三端稳压电路
图8是SONY公司设计的VCD电源电路,令人叫绝之处在于它省掉了图7中的开关三极管VT1。该电路既可受控,又有稳压作用,且输出纹波很小。
当CPU输出“低电平”时,VT2截止,经VD1、VD2整流的正极性电压由C1滤波,R2限流加到稳压管VD6负极,所以三端稳压器LM7908“GND”端对“地”电压就是“+8V”,由于C4与稳压管VD6并联,所以,该电压比较稳定。正常工作时LM7908输出比其“GND”端低8V,所以,此时LM7908输出电压为“0V”。
同理,由VD3、VD4整流的负极性电压由C2滤波,R1限流加到稳压管VD5正极,所以三端稳压器LM7808“GND”端对“地”电压就是“-8V”(因R7下端电压为“0”V,所以VT1截止)。正常工作时LM7808输出比其“GND”端高8V,所以,此时LM7808输出电压也为“0V”。故后级电路不能正常工作,此时,系统处于待机状态。
当CPU输出“高电平”时,VT2饱和导通,LM7908“GND”端就是“地”,VD6两端相当于短路,LM7908输出“-8V”。该电压经R7后使VT1饱和导通,LM7808“GND”端就是“地”,VD5两端相当于短路,LM7808输出“+8V”电压,于是有正常的电压输给后级电路,系统开始工作。
(葛中海)