CS4340是凌云逻辑公司(Cirrus Log-ic公司,http://www.cirrus.com/)推出的一款24-bit、96kHz立体声音频数模变换芯片。CS4340的原理框图见图1。

CS4340包含了数字内插、四阶delta-sigma数模转换、数字去加重、开关电容模拟滤波器等电路并有开关机“噗”声抑制电路。其动态范围为101dB,信噪比为-91dB,可以在+3V或+5V电压下工作。由于其外接电路简单,性能和功能比较适用,被广泛用于机顶盒、DV、DVD等产品的音频数模变换电路中。
笔者在采用厂家提供的典型应用电路进行实际测试时,发现效果并不理想,它的“噗”声抑制电路不能正常工作,导致机顶盒等的音频部分检验不合格。经过仔细检查和分析,发现了如下几个问题:
(1)当芯片加上电源的最初一段时间,芯片还在复位期间,它的静音输出脚MUTEC为三态,导致MUTE电压为0V,静音电路没有起到作用。当断开电源,电源电压低于芯片的工作电压时,MUTEC端又恢复为三态。所以在这两个期间,“噗”声均没有被有效禁止。
(2)由于在一般设计中,模拟放大和数模转换电路的电源是分离的,两者的电压上升和下降的速度不尽相同,往往后端的放大器电源已经建立起正常工作状态,CS4340的电源电压还没有达到工作要求。所以CS4340无法抑制由于放大器的加电而带来的“噗”声。
(3)CS4340的音频输出脚AOUTR和AOUTL的直流电压受工作状态的影响。当芯片复位后,这两个脚的电压接近0V。当音频数据传输到CS4340,并且CS4340已经接收到正确的音频数据后,DAC、开关滤波器和输出电路才正常工作。这两个脚的电压会迅速变为芯片电源电压的1/2。这种电压的突然波动,会在MUTEC作用完一段时间后才发生,结果导致音频输出端在电源开启一段时间后还发出很高的脉冲电压,即“噗”声。
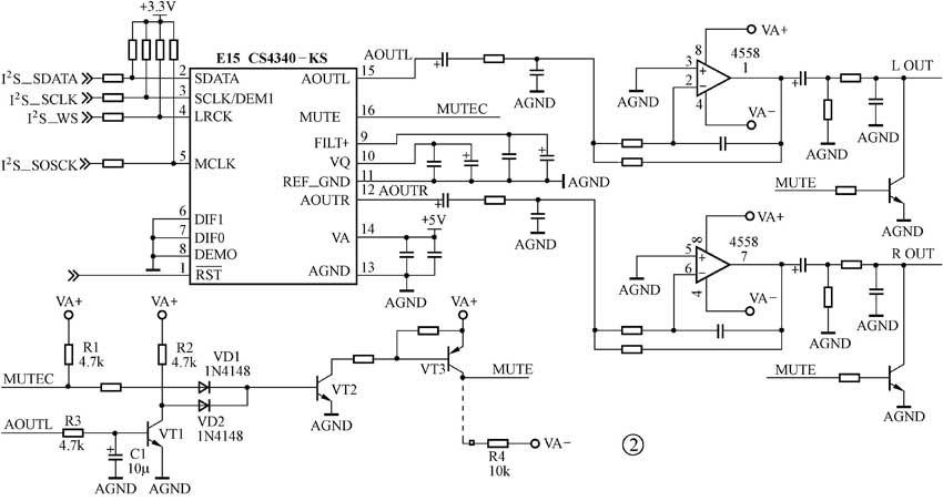
根据检测和分析结果,笔者对该电路的静音部分设计了一个比较完善的电路,如图2所示。

图2电路是在厂家提供的典型应用电路的基础上增加了三极管VT1及VD1、VD2、R1~R3、C1。R1连接到放大器的正电源VA+上,对MUTEC进行上拉。同时VT3的电源也改接到VA+上。
当电源接通时,CS4340还没有正常工作,MUTEC处于三态。由于R1的上拉作用,MUTEC的电压将与VA+同步上升。只要VA+的电压高于0.7V,整个静音电路就会正常工作,即电路处于静音状态。然后随着电压上升,CS4340已经正常工作了,MUTEC也将发挥其正常的作用。在VA+很低(<0.7V)时,由于放大器本身没有工作,所以也不会在音频的输出端产生“噗”声。
在关机时,电源电压还比较高,CS4340将起到静音效果;在电源继续往下降的过程中,上拉电阻持续驱动静音电路。
从音频数模转换输出脚任一脚上取出直流电压,驱动VT1。在CS4340没有进入工作状态时,VT1的集电极为高电位,则音频电路处于静音状态。当CS4340正常工作时,VT1的基极为高电位,则VT1的集电极电压为低电位,不影响静音电路的工作。
在没有静音时,“MUTE”端为高阻状态。这时极易遭受噪声干扰。有负电源存在时(负电源电压应不大于-5V),应尽量增加R4,使“MUTE”端在电路正常工作时避免噪声干扰,静音电路工作更加稳定。
这样处理后,开关机的“噗”声被彻底消除了。该设计方法同样可用于CS4341等相似的电路上。
(编者注:CS4340的详细资料见本刊网站www.radio.com.cn或下期配刊光盘。)
(夏登海)