手机充电电源在使用中出现故障则手机将无法使用,因其体积小巧,所用元件一般都很少见,给维修带来困难。本文以MOTOROLA 00173手机充电电源为例介绍常用的维修方法。
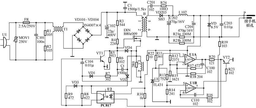
MOTOROLA 00173是摩托罗拉手机充电电源。输入交流电压适应范围为100~240V,频率为50~60Hz。输出直流电压为DC6.0V、0.75A。具有体积小巧、效率高等特点,可随身携带。整机线路板上采用优质贴片元件。电路设计完善,有过压、稳压、稳流、短路等保护措施。由于随机不带图纸,给维修带来不便。本人根据线路板绘制原理图如图1所示。
工作原理
图中电阻阻值标法采用原贴片电阻上标号绘制。其实际阻值和标法之间的关系如472=4700Ω=4.7kΩ。
图中220V交流电压经插头输入,MOV1为压敏电阻,当输入电压高于额定输入电压时起交流保护作用。R1、R2两串联电阻与C101、L101构成高频滤波器起净化输入电压的作用。输入电压经VD101~VD104桥式整流C102滤波后产生约300V的直流电压加到B(开关变压器)的初级。同时300V的电压经R3、R4组成的串联启动电阻加到DINB80场效应管G极,使其电压上升,D、S导通,B的初级线圈①、②端产生上正下负的电压,③、④端也产生上正下负的电压,通过CT、R6充电回路加到DINB80的G端迅速使其导通至饱和,导通后的饱和电流使其感应电压增大加速DINB80的饱和,此时电能转换成开关变压器B的磁能,CT端充有右正左负的电压,按照指数规律变化,G端电压由高到低时流过①、②端的电流开始由大变小,①、②端感应电压变为上负下正,③、④端也变为上负下正的电压,这样CT端右负左正的电压和③、④端电压使DINB80的G端变为负电压迅速由导通变为截止。此CT开始放电,放电回路为(CT,反馈线圈B的③、④,2R0,VD4,R6)。CT上电压放完时,G端电位上升,DINB80脱离截止进入饱和。①、②和③、④端再次感应上正下负的电压,重复振荡进行下去。
变压器B的次级⑤、⑥端感应的高频脉冲经VD201整流、C202滤波后输出直流电压6V。输出端的稳压管起到过压保护作用,其稳压和稳流功能由双运放LM358控制。6V输出电压经R11和U1(TL431)基准稳压块稳定为2.5V,此电压加到LM358的③脚正相输入端,同时经R13,R14组成的串联分压电路加到⑤脚正相输入端(0.0775V),由R12、R15取样后加到②脚,正常时为2.436V,LM358的①脚输出高电平,通过R20电阻加到光耦PC817的内部二极管负极,使光耦的导通减弱。当输出电压升高或降低时,由负反馈电阻R18构成反相放大器,LM358的①脚输出经R20加到PC817光耦输入端,通过输出端控制VT1的导通进而改变DINB80的导通。其稳压控制过程如下:(设输出电压降低时)

稳流原理:
当负载加重时,充电电流增大,LM358的⑤脚为0.0775V,⑥脚通过R19、R16取自R21的压降两端,当⑥脚大于或等于⑤脚时,此电流I=0.0775/0.1=750mA,⑦脚输出低电平,通过R23电阻加到VT2的基极使得G端电位下降,从而使输出电压下降,使充电电流始终超不过750mA,保证了对手机内电池的恒流充电。
短路保护原理:
当输出端短路时,R21电阻上的压降增大,LM358的⑥脚大于⑤脚,通过VT2使U2导通加剧,使DINB80关断停振从而保护了开关管不被烧坏。
检修实例
例1:据用户讲此机充电中发出“叭”的响声,接着就无充电指示,打开机壳,发现2.5A保险丝熔断,MOV1压敏电阻爆裂短路。估计是电网电压过高所致,一时无代换元件,就地取材,选用两个反向电压在250V左右的二极管正极和正极相连,然后两个负极分别接到原MOV1的位置上。换2.5A保险丝,接通电源一切工作正常。
例2:无充电输出,测量C102两端有300V电压,但C202两端无电压。显然没有振荡,当检测R3电阻时,阻值为无穷大,换一540kΩ(1/4W)电阻后一切工作正常。
例3:无充电输出,开盖后发现DINB80管已爆裂,进一步检查发现VT1的集电极和发射极已击穿,一时难以找到原型号的管子,改用镇流器上的MJE13003作为开关管代换DINB80,8050作为调整管代换VT1,通电后输出正常只是有“吱吱”叫声,将CT电容调整到1000p时叫声消失,可正常工作。
另外T变压器也是易损元件,由于漆包线很细,难于绕制,所以可以先清理原绕组,为了降低输入电压,可以用1μF/400V的无极电容和一个100k的电阻并联,串入在2.5A保险丝和C101之间,然后按下列数据绕制:初级①、②端用φ0.1匝数为250,③、④端φ0.15匝数为26,⑤、⑥端φ0.2匝数为15的漆包线绕制。绕制好后应浸绝缘漆烘干后再用,如果无输出电压,应对调③、④绕组接头,此时应当有输出。
(程静涛)