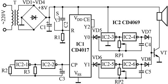
本文介绍一款自制叮咚门铃电路,适合喜欢追求个性的电子爱好者实验制作。电路如附图所示。
220V市电经变压器T降压,VD1~VD4整流、C1滤波获得+8V直流电压。IC1为十进制计数分频器CD4017,Y0、Y1、Y2为计数输出端,R为高电平复位端,接通电源时,因C2端电压不能突变而使CD4017完成上电复位。复位时CD4017只有Y0端子输出高电平,其余输出端都为低电平。CP为CD4017的计数脉冲输入端,由脉冲的上升沿触发计数。IC2-1~IC2-6为一片六非门集成电路CD4069,其中IC2-3、IC2-4和RP1、C4组成“叮”音振荡器,IC2-5、IC2-6和RP2、C5组成“咚”音振荡器。IC2-1、IC2-2和R2、R3、C3组成计数脉冲发生器电路,负责向CD4017发送计数触发脉冲。

CD4017的CE端为计数输入的使能端,当CE接低电平时,CD4017的CP端接受脉冲上升沿的触发进行计数;当CE接高电平时,CP端将被锁定,不接受脉冲的触发,此时CD4017输出端的状态将保持其前一时刻的状态不变。电路的工作原理是:上电后或按下门铃按钮S后CD4017复位,Y0输出高电平,Y1和Y2输出低电平。Y0输出的高电平使VD5截止,“叮”音振荡器起振,扬声器发出“叮”音;同时,Y1输出的低电平使VD6导通,“咚”音振荡器停振;而Y2输出的低电平因接CE端,使CP端能够接受计数脉冲的触发。由IC2-1、IC2-2组成的振荡器开始向CP端发送计数脉冲,CD4017开始计数。第一个计数脉冲使Y1输出高电平,Y0和Y2输出低电平,所以,二极管VD5导通,“叮”音振荡器停振,同时VD6截止,使“咚”音振荡器起振,扬声器发出“咚”音。第二个计数脉冲使Y2输出高电平,Y0和Y1输出低电平,所以,VD5和VD6都导通,两个振荡器停振,扬声器不发声。同时Y2输出的高电平因接到CE端,又使CD4017的CP端锁定,不再接受计数脉冲的触发。输出端Y0、Y1、Y2将保持在Y2高电平,Y0和Y1低电平的输出状态不变,VD5和VD6导通,音频振荡器全部停振,扬声器不发声。S为门铃按钮,当有客到来按一下S,则R端变为高电平,CD4017在一瞬间复位,Y0端子输出高电平,扬声器发“叮”音;Y1、Y2为低电平,Y2的低电平因接CE端,使CP端又恢复接受计数脉冲的触发。在计数脉冲的触发下,“咚”音振荡器起振、“叮”音振荡器停振,使扬声器发出“咚”音,然后Y2输出高电平又使CP端再次被封锁,两个振荡器全部停振,等待S的再次被来客按下。图中,RP1用于调准“叮”音的频率,RP2用于调准“咚”音的频率,R3、C3决定“叮”、“咚”二音的长度,也可作适当调整。
VD1~VD4为1N4001,VD5~VD8为1N4148,C1=220μF,C2=0.01μF,C3=22μF,C4=0.022μF,C5=0.1μF,R1=R2=100k,R3=36k,RP1=RP2=50k,VT为9013,IC1为CD4017,IC2为CD4069,S为轻触开关。
(李诗海)