MAX1873是一款高性能锂电池开关式充电控制芯片,它适用于2/3/4节锂电池组成的小型手提设备(如笔记本电脑等)供电电池的充电,也适用于独立供电的小型充电电路,可以作为5~10节镍电池或锂电池的充电。MAX1873有电池状态监视的输出监测信号,通过这个反馈信号计算机可以自动监测,也可以通过键盘实施对MAX1873的控制,从而实现对电池的充电时间、电流大小进行控制,监视充电的全过程。
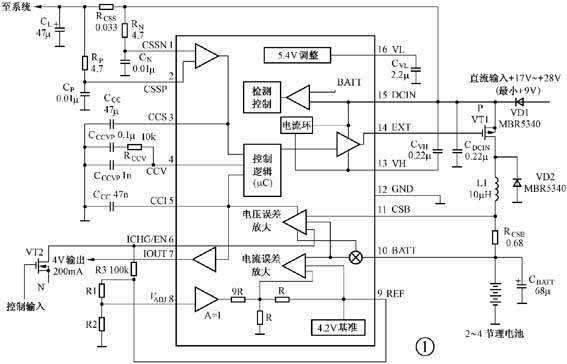
图1是MAX1873的应用电路图。图中,MAX1873的直流输入电压范围+17V~+28V,经过隔离二极管VD1加到MAX1873的,作直流输入端。VT1为充电驱动输出,它由P沟道场效应管组成。VD2为稳压管,以稳定VT1-源极(S)的电流。R\(_{CSB}\)为反馈电阻,用于检测输出电流的大小。VT2为N沟道场效应管,为充电器的使能控制端。R\(_{N}\)、R\(_{P}\)、R\(_{CSS}\)为系统电流的检测电路。R1、R2为输出充电电压调整元件。

工作原理:输入的直流(DC)电压经过隔离二极管VD1,一方面通过R\(_{CSS}\)向系统提供直流通路,另一方面通过MAX1873的向芯片供电。MAX1873的输出控制电压到VT1的G极,控制VT1的导通电流,经VD2稳压(稳定VT1的电流)、抗干扰线圈L1、电流检测电阻R\(_{CSB}\),滤波电容C\(_{BATT}\)向电池充电。由于电池组的充电电流来自VT1,因而其充电电流的大小、时间可以控制或改变。检测流经电阻R\(_{CSB}\)上面电流的大小变化,通过内部电压误差放大器放大后输入微控制器,如果充电电流过大,电阻R\(_{CSB}\)上的电压增加,经电压误差放大器放大,转换成直流分量输入微控制器,微控制器将从MAX1873输出反向控制电压,使VT1的导通电流减小;否则,如果流经R\(_{CSB}\)上的电流过小,由MAX1873输出控制电压使VTl的电流相应增加,从而使电池组有一个恒定的电流值。当检测电阻R\(_{CSB}\)上的电流很小且达到充电电流最小值或0时,MAX1873从输出低电平的脉冲控制信号,关断VT1,使流向电池的电流值为0。当控制输入端为低电平,VT2开启,充电控制引脚⑥脚(ICHG/EN)为0V,经电压误差放大器输出到微控制器,从输出低电平,VT1关断,停止充电,此时充电电流仅为1μA,处于关闭状态(充电被禁止)。当控制输入端为低电平,VT2关断,充电控制引脚⑥脚为高电平,并等于V\(_{REF}\)(⑨脚的4.2V基准电压),经内部误差放大器放大后输出到微控制器,由微控制器输出控制电压到VT1,控制充电电流的大小,充电控制端ICHG/EN与R\(_{CSB}\)的关系为I\(_{CHG}\)=0.2V/R\(_{CSB}\)。
图1中,输入⑧脚的电压是由R1、R2对⑨脚电压(V\(_{REF}\))分压后输入的,由于V\(_{REF}\)不变(4.2V),因而改变R2的阻值可以改变输入⑧脚的电压值,经误差放大器放大,输入控制器。R1+R2总电阻之和在200kΩ,R1和R2间的关系为:R2=[V\(_{REF}\)]/(V\(_{REF}\)-V\(_{ADJ}\))]×R1。调整电压的典型值为:当⑧脚V\(_{ADJ}\)=0V时,输出调整范围15.796~16.036V,当⑧脚V\(_{ADJ}\)=V\(_{REF}\)/2时,输出调整范围16.674~16.926V,当⑧脚V\(_{ADJ}\)=V\(_{REF}\)时,输出调整范围17.551~17.817V。由于生产工艺的不同,每节锂电池的化学结构以及电压的调整范围也不同,这点通常由制造商指定。在对锂电池充电之前,应当参考厂家的详细说明。调整引脚⑧脚(V\(_{ADJ}\))的电压范围可以使用公式计算:V\(_{ADJ}\)=[9.5(V\(_{BATTR}\))/N]-(9V\(_{REF}\))。式中的V\(_{BATTR}\)是所有锂电池满充电电压之和,N是锂电池的节数,V\(_{REF}\)是⑨脚的参考电压。其中,⑨脚(V\(_{REF}\))参考电压的取值范围,被限定在3.979~4.421V之间,实际操作时注意。图中的电阻R\(_{CSS}\)为系统电流的检测电阻。检测电阻R\(_{CSS}\)上的电压,通过R\(_{N}\)、R\(_{P}\)分别输入到MAX1873的①、②脚,作为微控制器的监测信号。
MAX1873采用16脚QSOP封装形式,大小仅为6×4.9 mm\(^{2}\),体积很小,无需单独供电,其性能为:电压输出精度±1.75%;关断电流5μA;电压降200mV,允许100%占空比;噪声低,功耗667mW,工作温度-40℃~+85℃。其中,MAX1873用于对3节、MAX1873R用于对2节、MAX1873T用于对4节电池的充电,MAX1873的引脚功能参见附表。

编者注:MAX1873的详细资料见本期配刊光盘的“本期元器件资料”文件夹。
(赵忠强)