若ADSL MODEM由HUB分配给多台分机共享上网后,若分机离MODEM距离较远,开启和关闭 MODEM电源开关就成了件繁琐的事情。笔者利用HUB在分机开机后将对应端口的LED指示灯点亮的功能,制作了一个自动控制开关电路,实现了任一分机开机就可开启ADSL MO-DEM电源,所有分机关机后ADSL MO-DEM自动关闭电源的功能。
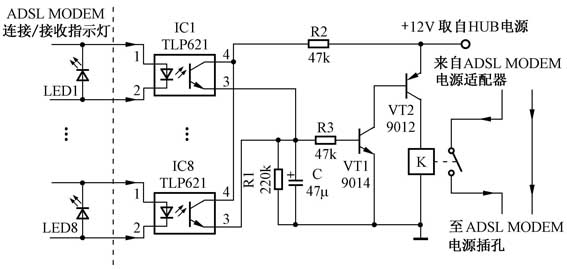
该自动控制开关的原理图如附图所示,分机开机后,点亮LED的电压同时加至光电耦合器①、②脚内部的发光管上,使得③、④脚接收管电阻变小,VT1、VT2导通,继电器K吸合,接通ADSL MODEM电源,电容C 起到延时作用防止继电器因传送数据时LED间歇闪动而关断。当所有分机关机后,电容C放电约几秒钟后VT1、VT2截止,继电器K释放,ADSL MODEM电源断开。

(杨焕明)