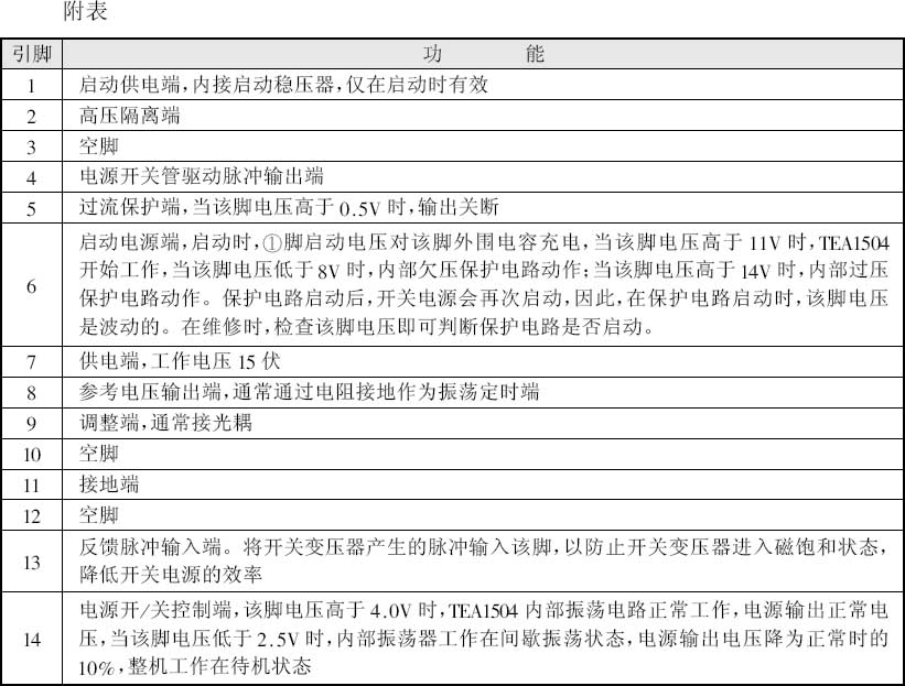
TEA1504是飞利浦(PHILIPS)公司生产的新型PWM控制芯片。该芯片采用14脚双列直插式(DIP14)塑料封装,它的引脚功能如附表所示,内部原理框图如图1所示。


TEA1504内部集模拟电路和数字电路于一体,它除了含有误差放大器、振荡器、脉宽调制器(PWM)、锯齿波发生器等一般开关电源的控制单元电路外,还集成了高压启动电流源、独特的开/关功能电路和猝发待机(burst mode stand-by)电路。芯片内部还有过热、过压、欠压等保护电路,其输出开关频率高达50~100kHz,输出方式为图腾柱输出。输出脉冲占空比可以在5%~80%之间随意设定。TEAl504具有三种工作模式,即:正常开/关工作模式、猝发待机模式和轻负载功率低频模式。另外,TEAl504内部设计有先进的启动电流源,因而无需外加高耗能的连续充电电路。
TEA1504的典型应用电路如图2所示,下面介绍其工作原理。
+300V直流电压从Vi端(①脚)输入,为IC的内部控制电路提供工作电流,同时为⑥脚的Caux提供充电电流,使⑥脚电压缓慢上升。当Vaux端⑥脚的电压达到到11V时,TEA1504内部的振荡器开始起振,IC④脚输出脉宽调制信号(PWM)驱动功率MOSFET管导通。此时Caux上的电压开始下降,当该电压下降到下限门限值8.05V时(UVLO),④脚停止输出脉冲,功率MOSFET管截止,开关变压器的次级输出直流电压V\(_{o}\),从而使Caux被辅助绕组重新充电到11V。TEAl504正常启动时的波形如图3所示。

当IC检测到输出电路有故障时,会立即封锁④脚输出的驱动脉冲,而使Caux无法得到补充充电,从而使其两端电压随之下降,一旦Caux上的电压下降到下限锁定值,①脚内部的启动电流源将重新被激活,并将Caux两端电压充到11V,系统又开始进入安全再启动模式,如此往复循环,直至故障排除。在安全再启动模式下,Caux的充电电流Irestart为0.53mA,而正常工作模式下的充电电流I\(_{start}\)为1mA,因而可确保在输出短路情况下元件不致于损坏。IC内带温度补偿的2.5V基准电压经⑧脚外接参考电阻R\(_{REF}\)后可产生一个不受温度影响的偏置电流I\(_{REF}\)。R\(_{REF}\)的取值会影响到振荡频率,改变R\(_{REF}\)的电阻值(R\(_{REF}\)可在16.9k~33.2k之间选择)可使振荡频率在50~100kHz之间改变,如图4所示。IC内部有一个频率控制单元,它能根据输出负载的轻重自动使振荡器工作于低频或高频状态。当开关电源的输出功率小于最大输出功率的1/9时,TEAl504将转换到低频工作模式,低频与高频工作模式的频率比为1:2.5。低频工作模式可减小开关电源的开关损耗。

TEAl504内部的PWM电路由一个反相误差放大器和比较器组成,④脚输出的PWM脉冲的占空比与⑨脚的控制电压成反比。振荡器输出的信号通过触发器送到功率MOSFET的驱动级可使MOSFET管导通,而来自脉宽调制器的信号或占空比限制电路信号,则可使MOSFET关断。
在脉宽调制电路中,将振荡器输出的锯齿波电压与误差放大器的输出进行比较,可调整PWM波形的占空比。振荡器被全部集成在IC内,通过内部电容的充、放电产生锯齿波,锯齿波的斜坡段占整个振荡周期的80%,所以IC输出波形的最大占空比为80%。
取样电阻R\(_{sense}\)将开关变压器的初级电流转变为电压加到⑤脚,IC将根据该电压来设置开关电源的峰值电流。开关变压器③、④绕组感应的电压经过VD整流后对Caux充电,为TEA1504提供启动后的工作电压。
TEA1504的为开/关模式或猝发待机模式控制端。如果为低电压,则IC进入关断模式,如果电压为2.5V,则IC将按启动时序开始正常工作。
编者注:TEA1504的详细资料见本期配刊光盘的“本期元器件资料”文件夹。
(赵理科)