在显示器维修过程中,行扫描电路的工作状态受到DB15接口中行同步输入信号控制。当计算机主机电源开关未接通,即显卡DB15接口行同步信号未送出时,显示器的行扫描电路处于待机的工作状态,未能给显像管提供发光显示的各类工作电压,显示器黑屏。
另外,多频VGA显示器的电源电路也受行同步信号或行逆程回扫脉冲的控制,当主机同步信号未送达时,开关电源同样处于待机的工作状态。这就要求维修或选购显示器时必须与主机在联机状态下才能观察其显示状况。
另外,在维修试机过程中可能需要多次插拔联接线,这很可能会损坏显卡及主板等重要部件。为了方便维修、测试工作,笔者设计了一个以双时基集成电路NE556为核心的显示器维修信号源,业余条件下即可制作、调试,无需编程器等附加设备。
显示器维修信号源整机结构主要由功能电路板及红、绿、蓝三个按钮开关及其相应指示灯、DB15信号插座、电源输入插座、电源开关、外壳等部分组成。笔者实际制作的整机结构如图1所示。

外壳可就地取材,利用生活用品中的塑料方形盒子或其他材料即可。参照图1制作出按钮开关、功能指示灯、DB15信号插座、电源输入插座、电源开关等部件的相应安装孔。接着可参照塑料盒子的底色在其表面贴上一层相应颜色的粘贴纸。
查阅显卡15针信号端口相关资料可知,制作显示器维修信号源的关键是要能够提供一组R/G/B三基色信号、行同步信号及场同步信号等5种信号。笔者在实际制作中选用的一组设计参数值为:分辨率640×480;行频31.47kHz,负极性;场频为60Hz,负极性。
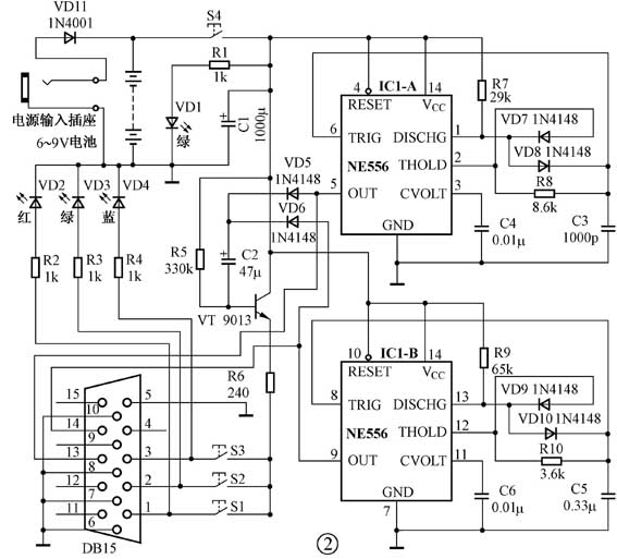
因此我们可以选择常用的双时基集成电路NE556组成两个多谐振荡器产生相应的行频、场频。电路原理图如图2所示。

图2中IC1-A、IC1-B分别是NE556内部的一个时基电路。IC1-A与R7、R8、VD7、VD8、C3组成占空比可调的脉冲振荡器,用于产生负极性、31.47kHz的行同步信号。其工作过程分析如下:当电源接通时,6V或9V的电源电压通过电阻R7、二极管VD8、电容C3、地构成一条对C3充电的回路。此时IC1-A触发端⑥脚电压≤1/3V\(_{DD}\),根据表1的逻辑状态,可知IC1-A输出端⑤脚输出为高电平。当电容两端电压≥2/3V\(_{DD}\),即IC1-A阈值端②脚电压≥2/3V\(_{DD}\)时,IC1-A内部电压比较器输出一个高电平使R-S触发器动作,⑤脚输出为低电平。在触发器动作之前,电容C的充电时间对应于行同步信号的高电平所占时间,时间常数约为25.82μs,如图3所示。在触发器动作之后,IC1-A放电端①脚变为低电平,电容C3经R8、VD7与IC内部放电管对地释放电荷,放电时间为0.693R8×C3(秒),这一时间常数对应于行同步信号的低电平窄脉冲所占的5.96μs,如图3所示。

当电容两端电压下降至≤1/3V\(_{DD}\),即⑥脚电压低于1/3V\(_{DD}\)时,⑤脚输出又变为高电平。IC1-A构成的多谐振荡器就如此周而复始地工作,即可产生振荡周期为31.78μs的方波信号,即T=0.693(R7+2R8)×C=31.78μs。其对应的振荡频率为31.47kHz的行频频率,即f=1.443C/(R7+2R8)=31.47kHz,输出波形高电平的占空比为81.25%,即D=t1/T=(R7+R8)/(R7+2R8)=81.25%,其中t1为输出脉冲高电平的持续时间,t1=0.693(R7+R8)×C。此31.47kHz窄脉冲方波信号直接送至DB15接口的作为行同步输入信号。
同理,IC1-B与R9、R10、VD9、VD10、C5组成占空比约为94%的脉冲信号振荡器,主要用于输出负极性、60Hz的窄脉冲场同步信号,并送至DB15接口的场同步信号端。电路的工作原理分析同上,其中场同步信号低电平窄脉冲持续时间占用整个信号周期16.67ms中的0.83ms,如图4所示。
为了简化电路设计,在设计中借鉴了电视机行、场消隐信号与视频放大电路的设计思路,直接将IC1-A、IC1-B的⑤脚、⑨脚输出的行、场同步信号经VD5、VD6隔离,C2耦合后作为三极管VT(9013)的输入信号,再经三极管混频后,分别经开关S1、S2、S3送至DB15接口的①端、②端、③端,作为彩色显示器的三基色输入信号。其中VT管与R5、R6及其负载组成一级射极跟随器,对混频后的信号电流进一步放大,从而提高了维修信号源的带负载能力。红、绿、蓝发光二极管VD2、VD3、VD4分别与其限流电阻R2、R3、R4组合完成输出工作状态指示功能。
NE556芯片的电源电压工作范围为5~15V,故维修信号源电源可采用了9V叠层电池或6V锂充电电池直接供电。再增加一个电源输入插座以方便外接电源的输入,二极管VD11用于防止外接电源反极性输入而损坏电路,开关S4为本测试仪的电源开关,C1为电源的滤波电容,绿色发光二极管VD1用于电源工作状态指示。
本功能电路相对简洁,电子爱好者们可自行设计印制电路板或采用万能电路板直接焊接。电路原理图中电阻可选用1/8W碳膜电阻。只要各元器件参数按原理图选择且相互间连接无误,本电路无需调试即可工作。
如要提高输出信号频率、占空比等参数的准确度,可准备一台性能良好的彩色显示器,将显示器信号线插头插入本检测仪的15芯插座。分别接通彩显、检测仪的电源开关,通过检测仪上开关S1、S2、S3的不同组合,并调整R7~R10、C3、C5的参数使显示屏上分别显示出白、黄、青、绿、紫、红、蓝、黑8种不同标准的色彩,分辨率为640×480。
维修时可根据测试信号在显示屏上的8种不同显示色彩及图形来判断显示器故障的可能范围。同样在选购或测试显示器时,可根据测试信号在显示屏上的显示状况来判断显示器的行场扫描电路、视放电路、显像管附属磁极部件等工作参数的调整状况。
(郭春柱)