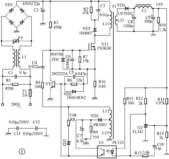
清华紫光UNISCAN A600扫描仪的外接电源属于典型的单管自激式并联型脉宽调制开关电源,它的社会拥有量较大,服务期在10年以上,是维修的重点。由于缺少资料,为此笔者根据实际电路测绘出其原理图,如图1所示。该电源(YC-1015-15)的输出电压为15V,输出电流可达1A以上。下面介绍其工作原理及故障实例。

电源工作原理
在电路中,C1、L1构成了交流滤波电路,一方面可以滤掉从电网中窜入的外界干扰,同时还能够消除开关电源内部高频干扰对电网造成的污染。R1是为安全而设置的泄放电阻,断电后用来放掉电容器C1上的电荷。
当电源工作时,220V的市电交流电压经整流、滤波后,在电容器C2两端得到了300V左右不稳定的直流电压。该电压一路经电阻R3向开关管VT1栅极注入一定的启动电流,另一路经开关变压器T1的初级绕组L11加到VT1的漏极,使VT1微导通。与此同时,T1另一初级绕组L12上感应出极性上正下负的电压经R4、C4耦合到VT1的栅极,加速了VT1的导通。由于导通后VT1的漏极电流不再发生变化,因此L12上的感应电压随之消失,这样C4由刚才的充电转为放电,使得VT1的栅极电位逐渐下降、电流减小。随着VT1栅极电流的减小,其漏极电流(即流经绕组L11的电流)也随之下降;这样在初级绕组L12中感应出一个上负下正的电压经R4、C4耦合到VT1的栅极,加速了VT1栅极电位的下降,使VT1很快进入截止状态。此时,VT1漏极电流减小为0A,T1初级绕组L11上的感应电压也变为0V,电路回到初始状态;电容C2两端的300V直流电压又重新开始给VT1供电……这样周而复始,VT1便开始了自激振荡。
电路中的R2、C3、VD1用来吸收VT1截止的瞬间L11绕组两端因漏感而感应出的尖峰脉冲,以确保开关管VT1不被击穿。由于尖峰脉冲的峰值电压较高,因此这几个元件在电路中比较容易损坏,在维修时一定要加以重点检查。
VT1导通时,开关变压器T1储存能量;而VT1截止时, T1通过其次级绕组L21释放能量。L21中感应出的低压高频交流脉冲首先经二极管VD4整流,再经储能元件C8、L2、C9组成的π型滤波器滤波后在负载电阻R10两端得到了一个15V左右稳定的直流电压。 由于是高频整流,VD4损坏后不能用1N5406等普通整流二极管来代替,而应该选择诸如30DF2、FR307、RU4、RGP10G等常用高速开关管进行替换。
电源的稳压环节由U1、U2、L13、VT2及其外围元件构成。绕组L13感应出的交流电压经VD3整流、C7滤波之后作为U1的工作电源;开关变压器次级输出的15V电压既是U1的工作电压,又是稳压环节的取样电压。当外界条件改变时,变化了的负载电压经R14、R15取样后与U2的基准电压进行比较放大,产生的误差信号使光耦U1内部的发光二极管发光强度改变,再经过光电耦合后加到脉宽调制管VT2的基极。通过改变VT2基极电流便可以使VT2集电极从VT1栅极的分流发生一定的变化,从而改变VT1的栅极电位并最终使VT1的导通时间发生变化,以保持输出电压的稳定。光耦损坏后可以选用PC601、PC510、TLP580等直接代换,TL341损坏后若买不到相同型号,可用μPC1093J进行替换。
R6、R16及VT2组成了过流保护电路,R16是过流保护的采样电阻。当负载过重或短路时,VT1的漏极电流猛增,这时会在R16上产生很高的电压降,这个高电压经R6使VT2进入饱和状态,增加了VT2从VT1栅极的分流,使VT1迅速停止振荡,变压器次级的输出电压为0V,避免故障进一步扩大,达到了过流保护的目的。
常见故障维修
保险管被烧毁说明电路中存在严重的短路故障。从电源的输入端开始依次检测每个元件,发现主滤波电容C2两脚之间堆积有大量黑色的粉末,无疑这些粉末正是导致电源短路的罪魁祸首。经分析这些粉末是由电容器变质后漏出的电解液经碳化而成。小心地剔除掉黑色粉末后,换上一只450V/33μF的小体积电解电容,故障排除。
从安全角度出发,目前的许多小功率开关电源往往是将整个电路部分用塑料外壳完整地密封起来。这样做的一个弊端就是电源排热不畅,容易造成电解电容在持续高温下发生漏液。因此,在发生严重的短路性故障时,我们应重点检查滤波电容及整流桥堆。
2.通电后电源无直流电压输出。打开电源发现保险管并未熔断。
首先用万用表直流电压挡检测出主滤波电容C2两端的电压约为305V,而用交流电压挡测得次级绕组L21两端并没有交流电压;这说明电路没有启振。这时检测开关管VT1各个电极对地的电压,发现除VT1的漏极有电压外,其余各极均无电压,显然VT1工作不正常。仔细检查VT1的外围元件,发现启动电阻R3(430k)的一只脚的焊点已经松动,形成了虚焊。重新焊好R3,通电后故障排除。
由于整个电源经常忽冷忽热地工作,时间长了,R3的管脚引线与焊盘间便出现了接触不良,这样便导致了VT1不能启振,当然电源也就无正常工作电压输出了。
3.电源无直流电压输出,保险管内保险丝熔断为点状。
依次检查整流桥堆、滤波电容C2、启动电阻R3,没有发现问题。拆下开关管VT1检测时,发现管子已经击穿;检测脉宽调制管VT2时发现其同样损坏。用FS3KM-18A替换VT1、用2SC1815替换VT2后换上新的保险管后通电检查,电源工作正常。
VT1采用TO-202封装,是一只中功率的NMOS型高速开关管,其内部结构如图2所示,在检测时应注意准确判断。
考虑到VT1大电流击穿后,其源极电阻R16容易因连锁反应而损坏,故在检测时不要忘了检测R16是否正常。
4.通电后电源工作时好时坏,保险管未熔断。
在电源工作不正常时将电源外壳打开。用万用表直流电压挡检测到主滤波电容C2两端电压,电压约为305V,基本正常。再测开关管VT1各电极电压,发现仅漏极电压为305V左右,其余各极均无电压,显然电路没有启振。在检测VT1外围元件时,发现正反馈网络R4、C4中的C4有些轻微漏电。考虑到电源工作时好时坏,我们用烧热的烙铁靠近C4,发现漏电现象更加严重。看来C4的热稳定性不好正是电源时好时坏的原因所在。换上一只250V/0.022μF的CBB电容,通电后电源工作正常,至今仍未出现故障。
由于在电路板上C4紧靠着开关管VT1的散热片安装,加之C4使用的是热稳定性不太好的涤纶电容,因此我们在维修时除了应采用热稳定性良好的CBB电容进行替换外,还应该适当地将电容远离发热源,以确保电源长期可靠地工作。
在维修时,我们感觉此电源的质量总的来说还算不错。电路结构合理,做工实在,元器件的选择上也无偷工减料之嫌。虽然维修率较高,但故障的现象却有着一定的共性;究其原因,大概是用户在使用完扫描仪后一般都没有及时拔掉电源插头。因此,笔者在这里建议大家使用完扫描仪后一定要及时切断电源!
(曹文)
