6.行输出级供电与高压稳定电路
在行回扫期间,行输出管Q5104集电极上的逆程脉冲由回扫变压器T5103升压和内部硅柱倍压整流,产生31.2kV超高压给三只投影管的第二阳极供电;T5103BV绕组产生的10kV高压送至聚焦板,分压后得到3路FV电压、3路CV电压分别为三只投影管聚焦极和帘栅极供电,Q5104集电极上行逆程脉冲经D5724和C5715整流滤波,产生1.2kV直流电压作为动态聚焦输出级Q5705和Q5704的工作电源。
T5103④脚的逆程感应脉冲由D5117、D5118、C5146整流滤波,产生+200V直流电压为三路末级视频宽带放大器IC7101、IC7201和IC7301供电;T5103③-⑤绕组感应脉冲经R5162+R5163限流,为三只投影管灯丝供电。
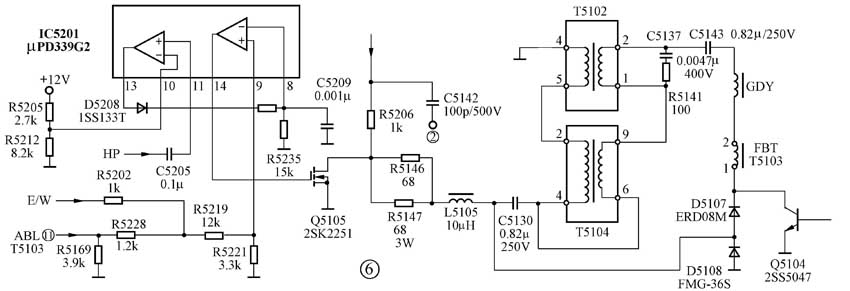
高压稳定电路如图6所示,反映高压幅度和束流大小的ABL取样电流由T5103的引出,在R5169上转换成电压与E/W叠加并加到四运放IC5201⑨脚比较器的同相输入端,与反相输入端的行逆程脉冲(来自C5117、C5118和C5119逆程电容分压并由IC5201⑩~运放放大)进行比较放大加到场效应管Q5105的栅极,激励放大送到行输出级的双二极管调制电路。

其中场频抛物波E/W对行频线性锯齿波电流进行幅度调制,完成水平枕形失真校正;ABL脉冲由C5130耦合到饱和型电流互感器T5104初级④-②绕组,而T5104次级⑥-⑨绕组与另一只电流互感器T5102次级①-②绕组串联并通过绿管的行偏转线圈与回扫变压器T5103 ①-②主绕组串联。如果束流增大引起高压下降,则流过T5104④-②绕组的电流增大,T5104和T5102次级串联绕组电抗减小,行输出级谐振回路等效电感减小,逆程回扫周期减小,行逆程脉冲幅度增高,阳极超高压幅度稳定不变。
7.电源保护功能电路
(1) 浪涌电流抑制保护
在图1电路中,R6036、R6035、R6065、R6040是4只1Ω/10W的大功率限流电阻。在开机瞬间,滤波电容上的电压不能突变,开关电源尚未启振,整流后的直流电流全部流过呈短路状态的滤波大电容C6023和C6022,浪涌电流幅度达数十安。4只大功率电阻的作用是对瞬间冲击电流进行抑制缓冲,以防损坏整流桥堆D6015和滤波电容C6023、C6022。
由于4只大功率电阻在开关电源工作后仍流过整机负载电流,为减小损耗,它们的取值较小(4只电阻之和为4Ω)。为了增强电流抑制作用,索尼ES系列背投电源巧妙地将两只滤波大电容串联在脉冲变压器T6003的初级绕组回路,这样T6003①-③绕组的直流电阻在开机瞬间对浪涌电流也有良好的缓冲衰减作用,弥补4只电阻取值小的不足。
(2) 过电压保护和欠压保护
过电压保护(OVP)设置在IC6005内,它对输入的VC1=17.2V电压进行检测,如果VC1电压达到设定上限电压22.0V,则OVP被激活输出高电平加到比较器同相输入端。由于该电平高于比较器反相端的基准电压,结果比较器翻转控制或门关闭,切断送往驱动级的两路方波激励脉冲,两只MOSFET管截止;比较器翻转输出的信号还经相关的门电路处理切断恒流源对⑥脚定时电容C6034的充电通路,OSC停止振荡。
IC6005的电压还送到由比较器组成的欠压检测电路,如果副电源提供的17.2V电源低于11V,比较器1输出低电平→START(启动器)关闭→比较器2停止工作→后续晶体管截止→基准电压源失去VC1电压无输出,芯片内所有小信号电路截止。
(3) 过热保护
T.S.D过热保护由设在IC6005内部的温度传感电路组成,它对芯片基极的温升进行检测。如果芯片内的功能电路出现过流或短路,使基极温度上升到145℃,则温度传感器转换后的电信号触发比较器翻转,控制两个或门电路关闭,后续MOSFET开关管失去激励方波截止,但温度下降后,T.S.D电路自行停止工作,电源又回复到正常工作状态。
(4) 音频+17V过压保护
音频+17V过压保护电路由图1中的IC6303和图3中的IC6002及相关电路组成。+17V供电正常,IC6303的③脚、②脚(K、A极)截止,保护电路不参与工作;如果+17V电压超出设定阀值,则经R6326与R6325检测分压加到IC6303①脚→IC6303③脚、②脚导通→IC6002①脚、②脚内发光二极管中的光电流迅速增大→IC6002④脚、③脚结内阻迅速减小→IC6005⑥脚外接C6034的充电电流急骤减小→开关电源进入低频弱振方式,二次回路各直流输出大幅下降,机芯各功能电路停止工作。
(5) 开关管过流保护
副电源MOSFET开关管过流保护电路由图4中的Q6102和R6100组成。R6100是过流检测电阻,开关管Q6100工作时,漏极电流会在R6100上产生正比于漏流的电压降,通过R6106加到Q6102的基极。如果Q6100漏极电流超出过流整定阀值,则在R6100上的压降会达到0.7V,结果Q6102饱和导通,使Q6100栅极电流旁路而停止振荡。
(6) 开关管过压保护
开关管Q6100在由饱和进入截止瞬间,急剧突变的漏极电流会在T6100 ①-③绕组激发一个浪涌反向电动势,其值接近电源电压的数倍,浪涌电动势极性为③正①负,加在Q6100漏极,很可能击穿MOSFET管。为此,设置了由D6105、C6107、R6102组成的浪涌尖峰吸收回路。
在Q6100截止瞬间,T6100①-③绕组的反向电动势通过正向导通的D6105给C6107,随后经R6102放电,将聚集在电容上的能量转换成焦耳热释放,抑制浪涌尖峰。
(7) STBY+5V欠压保护
STBY+5V欠压保护由图4中的IC6304和Q6304组成。IC6304是可控精密稳压器,当在其①脚、②脚加上2.5V以上控制电压时,②脚为正时,其③脚、②脚反向击穿导通,STBY+5V电压经R6334、R6335和IC6304③脚、②脚容纳管,将Q6304基极电压锁定在4.2V,Q6304饱和导通,反映STBY+5V电压正常的高电平信息加到主控微处理器IC002的紛{6}脚,控制系统正常运行。
如果T6100⑧-⑨绕组下降脉冲幅度过大,或IC6302⑤脚稳压输出的STBY +5V电压低于4.5V,则IC6304①脚、③脚电位差会小于2.5V→IC6304③脚、②脚内容纳管→Q6304截止(基—射极等电位)→其集电极的低电平信息被IC002紛{6}脚检测,CPU立即关闭所有控制程序,并从紝{6}脚撤出STBY高电平开机信号→Q6300截止→继电器RY6000的闭合触点断开,切断主电源交流供电;IC6007和Q6004截止、切断+17.2V供电,执行交流关机。
(8) +B135V过压保护
+B135V过压保护由图5中的R6318、R6319、D6318和Q6301、Q6302以及相关电路组成。+B135V电压由R6318与R6319检测分压加到D6318负端,如果+B电压达到148V,则经R6318与R6319分压使容纳二极管雪崩击穿,OVP高电平一路经D6316加到Q6301基极→Q6301、Q6302连锁导通→D6307正向导通→Q6300基极电位下降截止→IC6007、Q6004截止、RY6000闭合触点断开,执行交流关机;OVP高电平另一路经D6317送到IC002⑥脚检测端,CPU立即撤去紝{6}脚的ST-BY高电平开机信号,锁定交流关机(即保护待机)方式。
(9) +B135V过流保护
图5中的R6314为+B135V负载电流检测电阻,其两端电压降加到Q6303的射—基极,负载电流正常,其电阻压降约0.28V(0.6A×0.47Ω),Q6303截止;如果负载出现过流,使R6314两端压降达到0.65V→Q6303导通→OCP高电平一路经D6315加到Q6301基极→Q6301、Q6302连锁导通→Q6300截止→IC6007、Q6004截止,BY6000闭合触点断开,执行交流关机;另一路OCP高电平经D6312加到IC002的③脚检测端,CPU立即撤去5.0V-STBY开机信号,锁定交流关机方式。
(10) X射线保护
X-RAY保护电路如图7所示,反映高压幅度(逆程脉冲)的取样电平由回扫变压器T5103⑦-⑥专用绕组取出,经D6116、C5138整流滤波加到四运放IC5302⑦脚比较器同相输入端,与⑥脚反相输入端的基准电压进行比较后从①脚输出,控制IC4301X-RAY电路。
如果阳极高压超出35kV,则T5103⑦-⑥取样绕组的逆程脉冲经整流滤波加到IC5302⑦脚,并且取样电压大于⑥脚基准电压,其内比较器翻转从①脚输出高电平:其中一路加到V-C/J芯片IC4301的,内部XRAY电路启控,切断IC4301的行激励脉冲,行扫描输出级停止工作;同时IC5302①脚高电平经D5701和D5732加到Q5711基极→Q5711导通→Q5707饱和导通→聚焦板三只投影管帘栅极电压G2被大幅度拉低。
(11) 行偏转异常保护
在图7电路中,行输出管Q5104集电极输出的锯齿波脉冲在R5222与R5226上形成电压取样,由C5211耦合到IC5302⑤脚比较器同相输入端,与④脚反相输入端的基准电压进行比较并从②脚输出。如果行频锯齿波电流幅度过大,使加到IC5302⑤脚的取样电压大于④脚基准电压,比较器翻转输出高电平。
比较器输出加到Q5006①脚→Q5006导通、集电极输出H-PROT高电平同时加到IC4301的和Q5711基极,使IC4301内的X-RAY电路动作,切断其的行频激励脉冲;又令Q5711和Q5707导通,将投影管帘栅极G2电压拉低,因惰性仍在发射的电子束得不到加速无法轰击投影管荧光屏。
(12) 场偏转异常保护
场偏转异常保护由图7中的IC5302(场输出厚膜块)、Q5303等相关电路组成。IC5302③脚为场回扫逆程脉冲输出端,正常幅度达58VP-P;逆程脉冲经D5303、C5305整流滤波和R5312与R5314取样加到Q5303基极使它饱和导通,使IC4301为低电平。
如果场偏转异常,IC5302③脚场逆程脉冲大幅度降低(或停振无输出)→Q5303截止、集电极输出A-PROT高电平加到IC4301→其内保护电路启控,切断⑤、⑥脚的平衡场激励脉冲输出;V-PROT高电平还经D5704和D5732加到Q5711基极→Q5711导通→Q5707饱和导通→将三只投影管帘栅极G2电压拉低,防止电子束集中打在屏幕水平线上,产生高温灼伤荧光屏。
(13) +10.5V过流保护
音频功放级保护电路如图8所示,+10.5V经IC1602稳压调整产生+9V电压给副音频功放IC1202供电,也给机芯所有的小信号处理电路供电。如果+10.5V负载出现过流或短路,保护电路中的Q1102基极电位下降导通→Q1101获得偏压饱和导通,射极输出A-PROT高电平→D1105上管导通→Q1106导通→Q1208和Q1205同时导通,将IC1202①、③脚输出旁路;A-PROT高电平也使D1106上管导通→Q1107导通→Q1207截止,集电极输出高电平加到主音频功放IC1101⑤脚静音端→切断⑦、内的R、L音频输入信号通道。
A-PROT高电平还加到主控微处理器IC002的,CPU立即撤去紝{6}脚的ST-BY高电平开机信号,使图5中的Q6004截止、RY6000释放,执行交流关机。
(14) 主音频功放级异常保护
主音频功放输出级IC1101的保护电路由图8中的Q1202、Q1203、Q1103、Q1104、RY1101、RY1102以及IC002接口等组成。IC1101内的R、L声道为OCL型放大,采用±17V平衡双电源供电,OCL输出与负载电声转换器直接耦合,正常工作时IC1101②、④脚两个输出中点电压为0V。如果±17V电压失衡,或者IC1101内部出现过流短路,其②、④脚会同时出现直流电压烧坏外部直流电阻很小的扬声器音圈(共有4只)。
从图8看到,IC1101②、④脚出现负电压→Q1202导通→Q1204导通;②脚、④脚出现正电压→Q1204导通。Q1204导通→Q1203基极电位降低而饱和导通,集电极输出A-PROT高电平。D1204右管导通→Q1103导通→Q1104、Q1105同时导通→RY1101和RY1102吸合、4对常闭触点打开、切断IC1101②脚、④脚外接4只扬声器通道;A-PROT高电平经D1201加到IC002,CPU立即撤去紝{6}脚的ST-BY高电平开机信号,执行交流关机。
电源电路的故障维修
1.检修思路
索尼ES系列机型电源系统的典型故障为“三无”,可以通过观察机前红绿指示管的发光、红色指示管的闪烁次数,结合聆听继电器的吸合释放动作声来确定故障部位。
开机后红绿管不亮、继电器无吸合声,先检查电源交流通道中的保险管F6001是否熔断?若F6001熔断,可断开主电源回路中的限流电阻,测量主电源和副电源的在路电阻,或换上新保险管开机,观察它是否再熔断来确认短路故障是在主电源,还是在副电源。
F6001完好,说明副开关电源没有振荡,在测得开关管Q6100漏极电压正常前提下,重点检查其栅极的启动电阻R6014、正反馈电阻R6106和电容C6016、稳压控制电路中的分流管Q6102和过热检测电阻R6100。
开机红管亮听不到继电器吸合声,按“POWER”键无反应,先测量Q6004集电极电压,正常为4.9V。如果测得电压为0V,查IC6304及相关电路;否则检测IC002紝{6}脚电压,即ST-BY电压为5.0V。查Q6300、IC6007与相关元件;紝{6}脚ST-BY电压为0V,查IC002的电源、复位信号和主时钟,还有挂接在IC002、第2组I2C总线上的EEPROM存储器IC004和IC006。
开机,绿管亮,继电器吸合。先测量C6321正端有无+17V直流电压,若电压为0V,表明IC6005没能进入正常工作,可依次测量IC6005①脚的+310V直流电压、的+17.2V直流电压、③脚的复位电压,这些条件满足,在⑥脚看不到锯齿波脉冲波形时,检查⑥脚的定时电容C6034和⑦脚定时电阻R6053是否失效。若+17V电压出现,说明IC6005工作正常,只需检查T6005谐振回路的电容C6039和①-③主绕组。
开机红色管闪烁,表明二次负载回路的保护功能生效,主控微处理器IC002执行交流关机。这种情况可通过观察红管闪烁的次数来确认众多保护功能中,到底是哪一项分支保护电路启控:
红色管闪烁2次,+B135V过流保护功能生效。
红色管闪烁3次,+B135V过压保护功能生效。
红色管闪烁4次,场偏转异常保护功能生效。
红色管闪烁5次,高压限制(XRAY)保护功能生效。
红色管闪烁6次,行偏转异常保护功能生效。
红色管闪烁7次,音频输出级保护功能生效。
2.维修实例
(1) 无声无图无光栅
接通电源开关S3104,机前红绿管不亮,查F6001完好,测IC6302④脚没有+7.0V电压,说明副开关电源未能振荡供电。
测Q6100漏极电压187V,又查栅极启动电阻R6104和正反馈回路中的R6108、C6106,找出反馈电阻R6108失效。更换R6108(2.2kΩ)电阻,故障排除。
(2) 无图无声无光栅
接通主开关S3104,机前绿管亮且继电器吸合;测IC6005①脚电压为316V、③脚电压为3.8V、电压为17.2V,但⑥脚看不到锯齿波脉冲波形。
查IC6005⑥脚电阻为标称值,电压为3.6V,而⑦脚直流电压几乎为0V,焊下定时电容到标准电容箱检测,证实电容容量全失。⑦脚电容容量减小,充电电压降低,而放电电路异常,C6034上的电压无法泄放(只充电、不放电),⑦脚电压会升高。更换C6034(8200pF)电容,故障排除。
(3) 无图无声无光栅
接通电源开关S3104,红色管亮,无继电器吸合声,按“POWER”键无效;测STBY+5V欠压检测电路中Q6304集电极电压,电压为4.9V,表明故障在IC002控制的电源ON/OFF方式转换电路。
在按下“POWER”键时监视IC002紝{6}脚电压为0V,查VDD=5.0V、⑨脚VRST=4.8V、主时钟20MHz;进一步查IC002SCL1和SDA1上挂接的IC004与IC006,清理出SDA1线上拉电阻R062失效。更换R062(4.7kΩ)电阻,故障排除。
主控微处理器IC002在获得电源、复位信号和主时钟的支持,还得启动总线运行软件自检,只有同时得到软件支持,方可从IC004中调出相关程序,并由紝{6}脚送出ST-BY+5V高电平执行开机。
(4) 伴音正常无光栅
伴音正常表明主开关电源振荡工作并提供了相关直流电压;无光栅的主要原因在行扫描电路未进入工作(排除短路过流);投影管供电电路工作异常。观察投影管灯丝点亮,排除原因一。
测量聚焦盒上帘栅极G2电压仅几十伏,但聚焦极电压FV正常;由于CPU并未执行交流关机(红管闪烁),因此可以将故障定位在G2控制后级电路。
查图7中的Q5706、Q5707、Q5710和Q5711,清理出Q5707基极电容C5721漏电。更换C5721,故障排除。
(李其佳)