2.TV/AV视频信号切换和亮/色度信号处理电路
TV/AV视频信号切换和亮/色度信号处理电路由VCT3804F⑩~外接元件和集成电路内部的相关电路组成。为视频信号输出脚,送至AV-OUT端子;为DVD B-Y信号输入脚;为S3端子色度信号输入脚;为DVD R-Y信号输入脚;为DVD的亮度信号输入脚;为AV3视频信号或S3端子亮度信号输入脚;为AV2视频信号输入脚;为AV1视频信号输入脚;⑩脚为TV视频信号输入脚;⑩、输入的信号分别由集成电路内部的切换开关电路进行切换选择,选择后的视频信号或亮度信号,再送到亮度信号处理电路,由亮度信号处理电路进行处理;选择后的视频信号或色度信号或色差信号,送到色度信号处理电路,由色度信号处理电路进行处理。
为S3端子检测信号输入脚。当为低电平0V时,表示采用S3端子输入信号;当为高电平4.9V时,表示采用AV3端子输入信号。如果出现AV3端子输入的信号与S3端子输入的信号不能切换,则重点检查电压和S3端子插孔内部的微动开关。
为TV/AV视频信号切换和亮/色度信号处理电路工作所需的5V电压供给脚。当没有5V工作电压(如出现虚焊现象)时,会引起VCT3804F内部的I\(^{2}\)C总线电路工作异常,造成开机后,电视机出现指示灯亮—暗、亮—暗的变化和发出“滴哒”、“滴哒”声音的故障。
由TV/AV视频信号切换和亮度信号处理电路对亮度信号的处理过程可知,亮度信号的处理过程(包括视频信号的Y/C分离过程)均由VCT3804F内部电路完成,并且亮度信号经VCT3804F内部的处理电路处理后,不再从其他的引脚输出,而是直接送至RGB矩阵电路。因此,如果电视机发生亮度信号丢失或不能执行TV/AV切换的故障,那么就基本上可以判断故障是在VCT3804F上。
由色度信号处理电路可知,色度信号的解调和色差信号的切换均由VCT3804F内部的电路完成。只要有色度信号或⑩、有视频信号输入,色度信号处理电路就能从色度信号中解调出R-Y、B-Y信号。因此,如果电视机出现黑白图像正常,而无彩色的故障,那么就基本上可以判断故障是在VCT3804F或X01(20.25MHz)上。
为VM(速度调制)信号输出脚。输出的VM信号,再送至速度调制电路,经速度调制电路放大处理后,送至速度调制线圈,用以改善画面的清晰度。
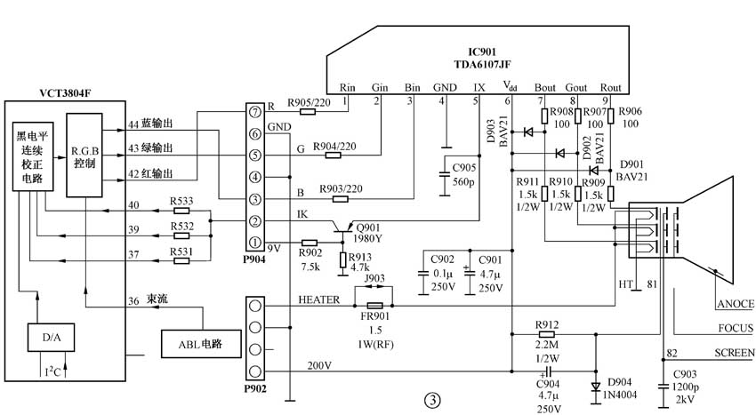
3.G-Y色差信号/RGB基色信号矩阵变换电路和RGB基色信号选择电路
G-Y色差信号/RGB基色信号矩阵变换电路和RGB基色信号选择电路由、、外接元件和集成电路内部相关电路组成。这一部分电路的主要任务是对R-Y、B-Y信号、Y信号进行矩阵变换和实现图像RGB基色信号、字符显示RGB基色信号和外部输入RGB信号(PIP或SCART端子输入的信号)进行切换选择,以便向末级视放电路输送RGB基色信号。
由于VCT3804F集微处理器、色度信号处理功能于一体,所以不具备字符显示RGB基色信号和字符显示用的消隐信号输入脚。字符显示RGB基色信号和字符显示用的消隐信号由VCT3804F内部的电路直接送至RGB基色信号选择开关电路。
为外部RGB基色信号输入脚(PIP或SCART端子输入的信号)。
为外部RGB基色信号显示用的消隐信号输入脚。
与VCT3804F内部的电路组成黑电流连续矫正(AKB)电路,其电路简图如图3所示。AKB电路是一种新增的控制功能,用于实现暗平衡自动矫正、冷/热机暗平衡自动调节等,以克服传统电视机在冷机或机器因使用时间长久而出现的暗平衡不良现象。其工作原理为:在场消隐期间,新场开始的第21行,VCT3804F内部的黑电流连续矫正放大器在CPU的控制下建立起设定的黑电流电压。第22行,CPU控制R放大器发出一个脉冲,从VCT3804F输出,经Q506倒相放大后送至TDA6107JF①脚,由TDA6107JF内部的电路放大后从⑨脚输出,通过R906、R909加到CRT(显像管)的KR脚,产生阴极(KR)电流。这样,只要通过控制R放大器输出的脉冲幅度,就可以控制阴极电流的大小,从而控制光栅亮度至截止区。同时,TDA6107JF⑤脚输出的黑电流检测信号,加至Q901的e极,经Q901放大后从c极输出。Q901 c极输出的信号,一路经R531反馈至VCT3804F,一路经R532反馈至VCT3804F,另一路经R533反馈至VCT3804F。反馈至VCT3804F的电流与输入的束电流信号共同调整VCT3804F内部的黑电流连续矫正放大器的设定电压,并进行固定,以便后两场暗平衡调节使用,这样,红色电子枪的截止电压便矫正好了。两场后,黑电流连续矫正电路在CPU的控制下再重新进行新的截止电压矫正。同理,第23行、24行矫正绿色电子枪和蓝色电子枪的截止电压因以上工作过程是由VCT3804F内部电路自动完成,不用人为参与矫正,故而实现了暗平衡的自动矫正功能。由于采用了黑电流连续矫正电路,因此该机芯的各种机型在开机后屏幕不会马上出现光栅,而是要滞后一会儿。

同时每场都有黑电流反馈至VCT3804F,且采用每两场自动矫正一次,因此可以实现冷/热机暗平衡自动调节。由于每次矫正都是在前24行完成,故在调整好的电视机上我们看不见有调整过的痕迹,但只要把场幅调小后,我们就可以清楚地看到屏幕上部有红、绿、蓝三条比较暗的线。
为RGB基色信号输出脚,输出的RGB基色信号分别经Q506、Q507、Q508缓冲放大后,再送至末级视放电路进行放大。
通过以上的分析可知,VCT3804F、末级视放电路、黑电流检测电路、CRT电路和ABL电路构成了一个具有反馈网络的电路,其中任何一个电路不正常,都可能导致黑电流连续矫正电路工作失常,而引发黑屏或其他故障。如果发现无RGB基色信号输出,则要检查上述的相关电路。
为G-Y色差信号/RGB基色信号矩阵变换电路和RGB基色信号选择电路工作所需的5V电压供给脚。当缺5V工作电压(如出现虚焊现象)时,会引起VCT3804F内部的I\(^{2}\)C总线电路工作异常,造成开机后,电视机除了出现指示灯亮—暗、亮—暗的变化和发出“滴哒”、“滴哒”声音外,还会出现显像管的灯丝时而点亮时而熄灭的故障。
4.行、场扫描信号形成电路
行、场扫描信号形成电路由VCT3804F和外接元件和集成电路内部的相关电路构成。
行扫描信号形成电路主要由同步分离电路、行振荡电路、行激励脉冲信号形成电路等组成。由于同步分离电路、行振荡电路和行激励脉冲形成电路完全由VCT3804F集成电路内部电路完成,所以行振荡电路是否工作只与集成电路的内部电路有关。VCT3804F为行逆程脉冲信号输入脚。该脚的行逆程脉冲信号来自行输出变压器。输入的行逆程脉冲信号送至VCT3804F内部的AFC电路。在AFC电路中,行逆程脉冲信号与VCT3804F内部的微处理器电路产生的20.25MHz的时钟信号进行鉴相,鉴相所产生的误差电压用于锁定行振荡电路的振荡频率。当VCT3804F无行逆程脉冲信号输入时,画面会出现行不同步现象。
行振荡电路产生的频率稳定的行振荡信号,再经行激励脉冲信号形成电路后,从输出行激励脉冲信号。
场扫描信号形成电路由外接元件和集成电路内部相关电路组成。VCT3804F内部无独立的场振荡电路,场激励脉冲信号是由行脉冲信号经分频后产生。分别为负/正极性的场激励信号输出脚。为场逆程脉冲信号反馈输入脚。输入的场逆程脉冲信号,一方面用于场扫描电路,另一方面用于黑电流连续矫正电路。
当场输出电路损坏或由于某些原因造成场逆程脉冲信号无法加至VCT3804F时,则开机后,会出现显像管的灯丝亮,但无光栅的故障现象。
为行、场扫描信号形成电路的电压供给脚,当没有3.3V的工作电压[如出现IC06(LD33CV)损坏]时,则开机后,电视机的电源指示灯出现亮—暗、亮—暗的变化,并伴有“滴哒”、“滴哒”的声音。
既是枕形失真矫正信号输出脚,又是ABL控制信号输入脚。当画面出现枕形失真时,除了要检查有无枕形失真矫正信号输出外,还要检查枕形失真矫正电路。
5.音频信号处理电路
音频信号处理电路由VCT3804F外接元件和集成电路内部的相关电路构成(仅适用SECAM L制式或采用单声道的机型)。
调谐及中放组件T101输出的音频信号,经Q109缓冲放大后,由C112耦合至VCT3804F,AV3端子输入的音频信号加至VCT3804F。上述音频信号在VCT3804F内部经选择、放大后,分两路输出:一路从输出送至末级音频功放电路;另一路从输出送至AV OUT端子。
维修模式设定
电视机的亮度、对比度、色饱和度、色调、光栅的暗/白平衡等参数的调整,完全由VCT3804F内部的微处理器电路通过I\(^{2}\)C总线控制来完成。在电视机维修时,特别是更换VCT3804F或存储器后,要使电视机功能及参数与检修前一致,必须在“维修模式”下,对总线数据进行重新设置。要进入“维修模式”,可根据以下的步骤进行:
(1) 先接通电视机电源,让电视机处于工作状态(如果是更换存储器,那么在第一次开机时,必须用遥控器上的“POWER”键开机);
(2) 接着在按住电视机操作面板上的“音量”键(采用4个操作按键的机型,按“音量”键;采用6个操作按键的机型,按“确定”键)的同时,再按住随机配备的遥控器上的“确定”键,持续6~10秒后,就进入“维修模式”状态;
(3) 进入“维修模式”状态后,电视机的屏幕显示如图4所示的维修调节画面。MC-022A机芯共设有8个维修调节画面,各维修调节画面所对应的调节项目分别如图4~11所示(本文所列举的各调节画面所对应的调节项目和数据是参考LG CT-29K90V机型)。在图4所示的维修调节画面下,按遥控器上的“菜单”键1次,可以选择图5所示的维修调节画面;以此类推,可以依次选到图11所示的维修调节画面,接着再重复循环(在维修模式下,如果按遥控器上的“红色”键,可以直接选择图8所示的调节画面;按遥控器上的“绿色”键,可以直接选择图9所示的调节画面;按遥控器上的“黄色”键,可以直接选择图10所示的调节画面;按遥控器上的“蓝色”键,可以直接选择图11所示的调节画面),其中,图4表示暗/白平衡调节项目;图5表示画面几何尺寸调节项目;图6表示画面状态调节项目;图7表示伴音预置音量调节项目;图8、图9、图10和图11表示机器功能设定调节项目。在更换存储器后,一般只要重新调节图4、图5、图8、图9、图10和图11所对应的调节项目的数据即可;在更换VCT3804F后,一般只要重新调节图4和图5所对应的调节项目的数据即可。







在对应的维修调节画面下,利用“频道升”或“频道降”键可以选择对应画面下的调节项目;利用“音量升”或“音量降”键来改变对应调节项目的数据。数据改变后,要按遥控器上的“确定”键1次来存储调节后的数据;
(4) 调节完毕,按遥控器上的“TV/AV”键1次,即可退出“维修模式”。
(林俊标)